EasyManua.ls Logo

Nokia RM-512 - Troubleshooting Diagram for GSM1800 Receiver

Nokia RM-512
178 pages
Print Icon
To Next Page IconTo Next Page
To Next Page IconTo Next Page
To Previous Page IconTo Previous Page
To Previous Page IconTo Previous Page
Loading...
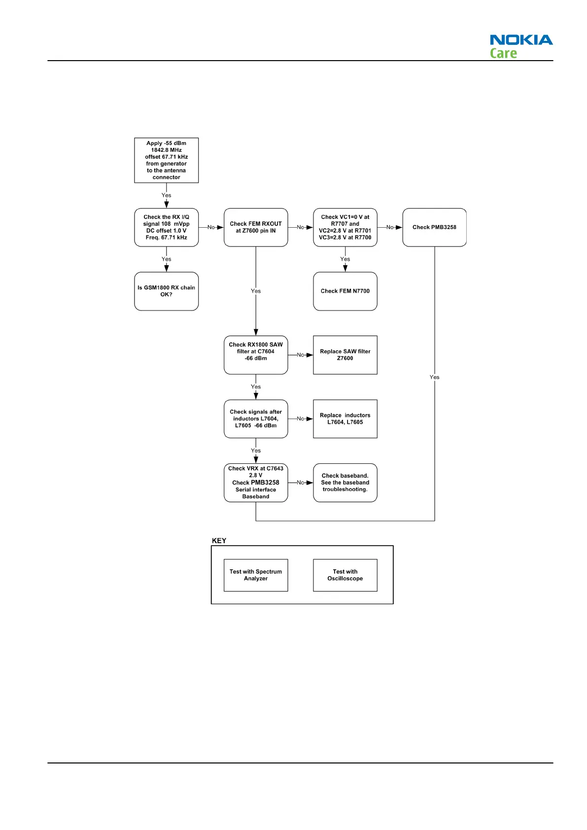
Troubleshooting diagram for GSM1800 receiver
Troubleshooting flow
Figure 41 GSM1800 receiver troubleshooting
Results
By measuring with an oscilloscope at RXIP or RXQP on a working GSM1800 receiver this picture should be
seen. Signal amplitude peak-peak 114mV. DC offset 1.0V.
RM-512; RM-513; RM-514; RM-515; RM-543
RF Troubleshooting Instructions
Issue 2 COMPANY CONFIDENTIAL Page 4 –15
Copyright © 2009 Nokia. All rights reserved.

Table of Contents

Related product manuals