EasyManua.ls Logo

Nokia RM-512 - GSM900 TX Output Power; Troubleshooting Diagram for GSM900 Transmitter

Nokia RM-512
178 pages
Print Icon
To Next Page IconTo Next Page
To Next Page IconTo Next Page
To Previous Page IconTo Previous Page
To Previous Page IconTo Previous Page
Loading...
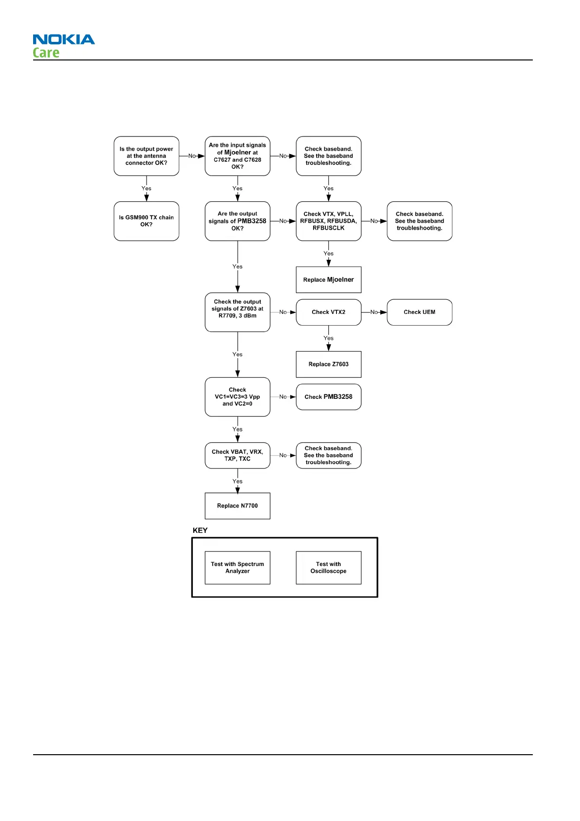
Troubleshooting diagram for GSM900 transmitter
Troubleshooting flow
Figure 47 GSM900 tarnsmitter troubleshooting
GSM900 TX output power
Measure the output power of the phone; it should be about 32.5dBm. Remember the cable loss is about
0.3dB.
RM-512; RM-513; RM-514; RM-515; RM-543
RF Troubleshooting Instructions
Page 4 –20 COMPANY CONFIDENTIAL Issue 2
Copyright © 2009 Nokia. All rights reserved.

Table of Contents

Related product manuals