EasyManua.ls Logo

Omron E5C series - Initial Setting Examples

Omron E5C series
392 pages
Print Icon
To Next Page IconTo Next Page
To Next Page IconTo Next Page
To Previous Page IconTo Previous Page
To Previous Page IconTo Previous Page
Loading...
4 Basic Operation
4 - 8
E5@C Digital Temperature Controllers User’s Manual (H174)
4-2 Initial Setting Examples
Initial hardware setup, including the sensor input type, alarm types, control periods, and other settings,
is done using parameter displays. The O and M Keys are used to switch between parameters, and the
amount of time that you press the keys determines which parameter you move to.
This section describes three typical examples.
* If the Digital Controller is equipped with HB/HS alarm detection, the Alarm 1 Type is not displayed for the
default settings. To use alarm 1, set an output assignment to alarm 1. For details, refer to 4-6-3 Assigned
Output Functions (Assigning Control Outputs Is Not Supported for Position-proportional Models.).
Explanation of Examples
Example 1
0
in-t
onof
intl
100
in-h
0
in-l
onof
intl
0
25
M
M
M
Changing Parameters
A image means that there are parameters.
Continue pressing the M Key to change parameters
until you reach the intended parameter.
Changing Numbers
Numeric data and selections in each
screen can be changed by using the
U and D Keys.
0
25
M
M
M
M
M
M
Initial Setting Level
Operation Level
5
in-t
onof
cntl
2
alt1
100
25
run
r-5
20
al-1
100
20
onof
pid
run
stop
Input type:
5 (K thermocouple, 200°C to 1,300°C)
Control method: ON/OFF control
Alarm type: 2 (upper limit)
Alarm value 1: 20°C (deviation)
Set point: 100°C
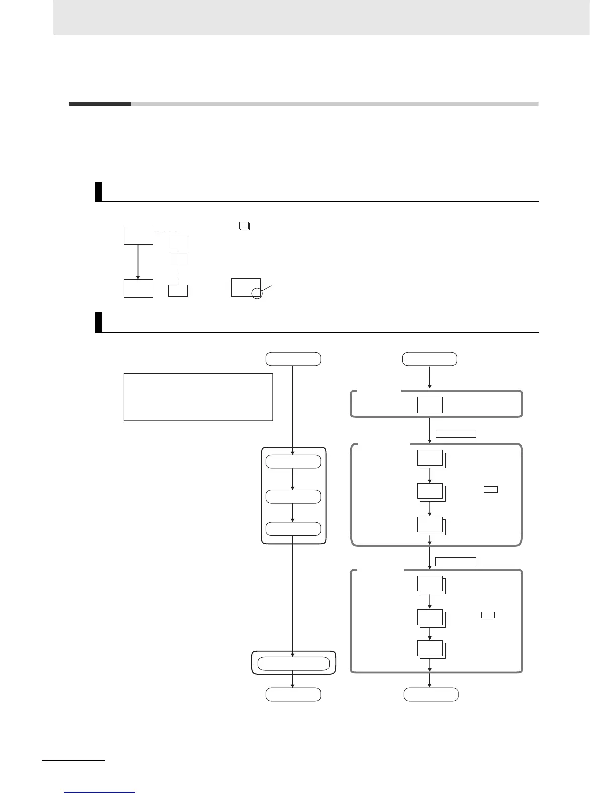
Setup Procedure
Power ON
Set input
specifications
Set control
specifications
Set alarm type
Set SP and alarm values
Start operation
Power ON
Operation Level
PV/SP
Press the O Key for at least 3 s.
Control stops.
Initial Setting Level
Input Type: 5
Check that
control method is
ON/OFF control.
ON/OFF
control:
PID control:
Check alarm type.
Check input type.
Alarm 1 Type*: 2
Press the O Key for at least 1 s.
Control starts.
Operation Level
Use the U and
D Keys to set the
SP to 100°C.
PV/SP:
Confirm that
control is running.
Running
Stopped:
Use the U and
D Keys to set the
alarm value to
20°C.
Alarm Value 1:
Start operation.
An s.err error will be
displayed if the power
supply is turned ON before
the sensor is connected.

Table of Contents

Related product manuals