EasyManua.ls Logo

Planer BT37 MarkII - Page 91

Planer BT37 MarkII
175 pages
Print Icon
To Next Page IconTo Next Page
To Next Page IconTo Next Page
To Previous Page IconTo Previous Page
To Previous Page IconTo Previous Page
Loading...
91
BT37 MarkII: Service Manual MA200606 1.0.0
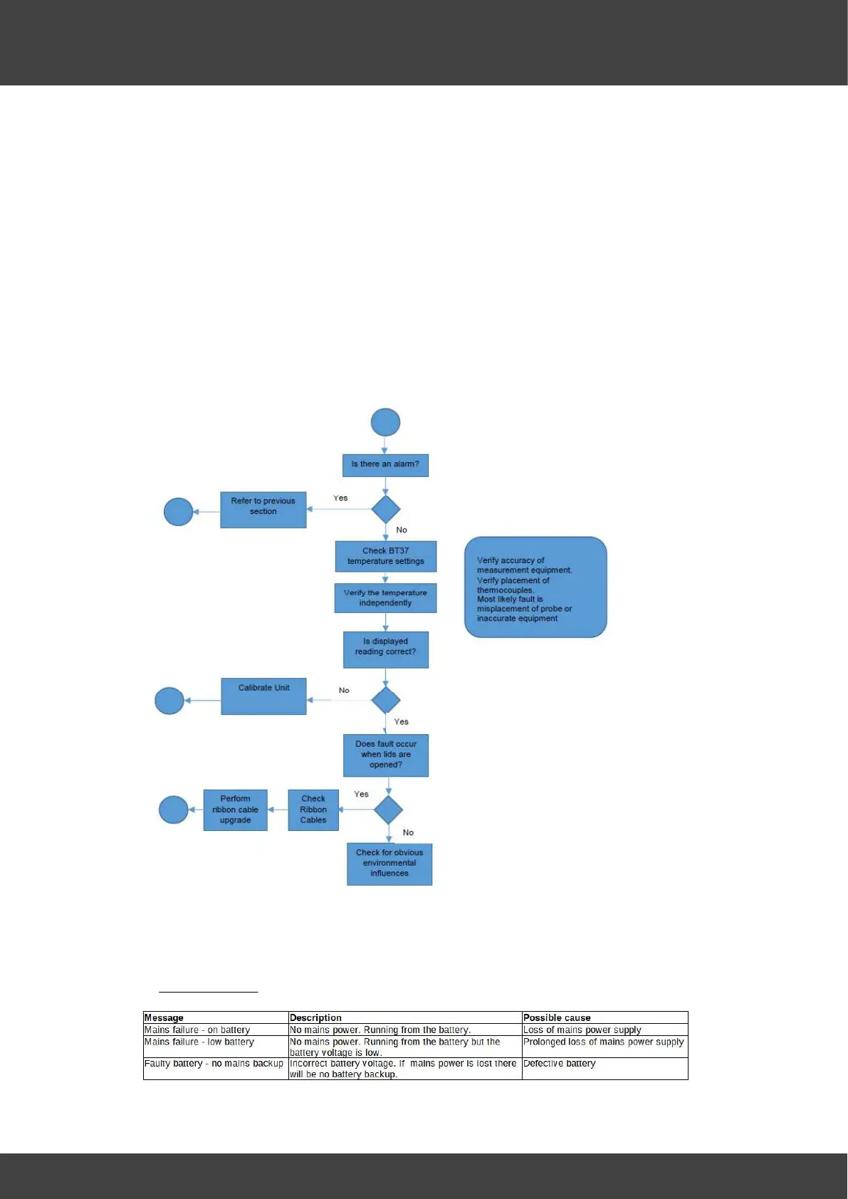
Maintenance and trouble shooting
Direct sunlight.
Items placed on or behind units.
Chamber temperature alarms
Cable fault
Lid heater PCB fault
Motherboard fault
Humidity chamber alarm
Localised temperature behind unit too hot.
Water too hot when bottle filled (water kept in incubator)
Blocked air filters. Accumulation of detritus in the fan filter at the rear of the unit may
impair the ability of the BT37 to adequately exchange heat. Ensure the fan filters are
checked after any temperature alarm and replace annually.
Fan not working.
2. Battery alarms

Table of Contents