EasyManua.ls Logo

Planer BT37 MarkII - Page 93

Planer BT37 MarkII
175 pages
Print Icon
To Next Page IconTo Next Page
To Next Page IconTo Next Page
To Previous Page IconTo Previous Page
To Previous Page IconTo Previous Page
Loading...
93
BT37 MarkII: Service Manual MA200606 1.0.0
Maintenance and trouble shooting
3. Call service alarms
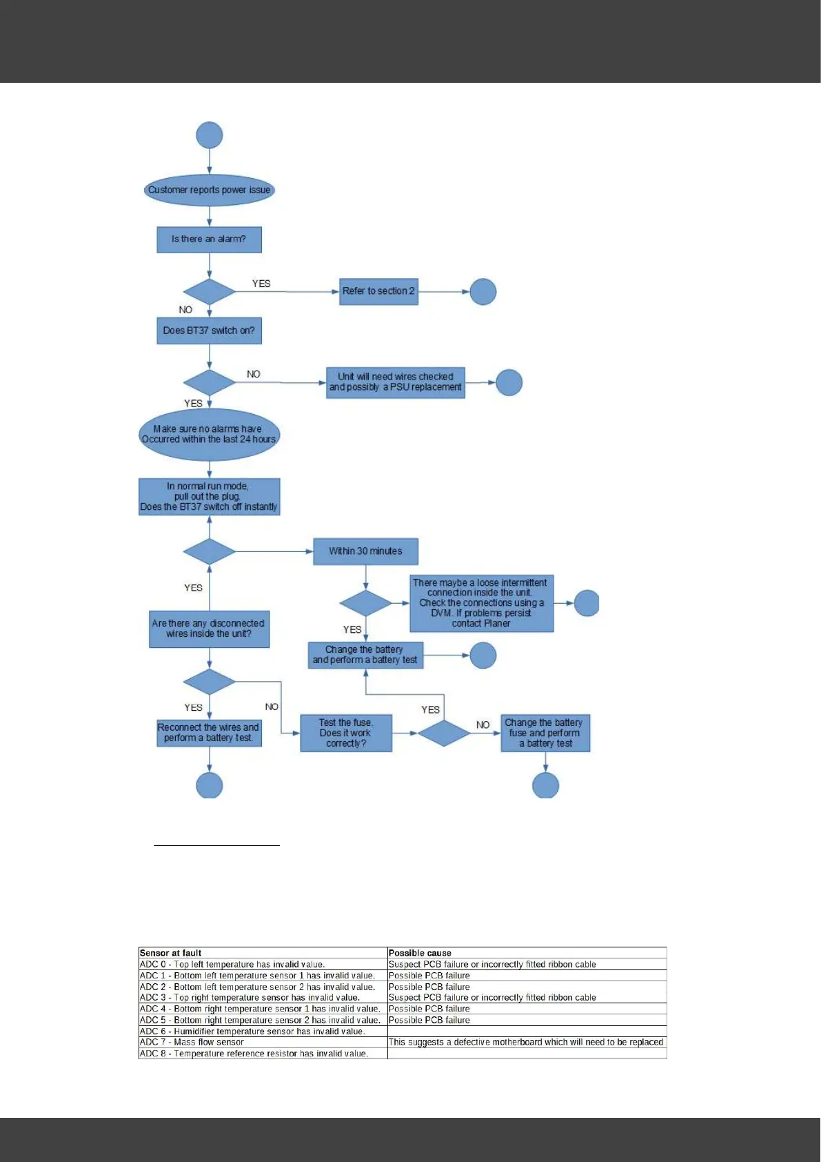
When the incubator is switched on or enters the normal run mode from standby, a
number of diagnostic checks are made to ensure that the sensor readings are within
sensible limits. If an error is reported, it will result in a message of the form Call service:
ADC N error N . The ADC number refers to the analogue to digital converter channel at
fault. These channels are listed below.

Table of Contents