EasyManua.ls Logo

PRESONUS StudioLive24.4.2 - Page 167

PRESONUS StudioLive24.4.2
176 pages
Print Icon
To Next Page IconTo Next Page
To Next Page IconTo Next Page
To Previous Page IconTo Previous Page
To Previous Page IconTo Previous Page
Loading...
PreSonus StudioLive
24.4.2
166
Quick Start:
Level
Setting
Overview Controls Connecting
to a
Computer
Scenes,
Presets &
System
Menu
Tutorials Trouble-
shooting
& Warranty
Technical
Information
9 Technical Information Owners Manual
167
Quick Start:
Level
Setting
OverviewControlsScenes,
Presets &
System
Menu
TutorialsTrouble-
shooting
& Warranty
Technical
Information
Technical Information 9
Software
Universal Control,
Capture, and
Studio One Artist
Hookup
Hookup
Software
Universal Control,
Capture, and
Studio One Artist
Connecting
to a
Computer
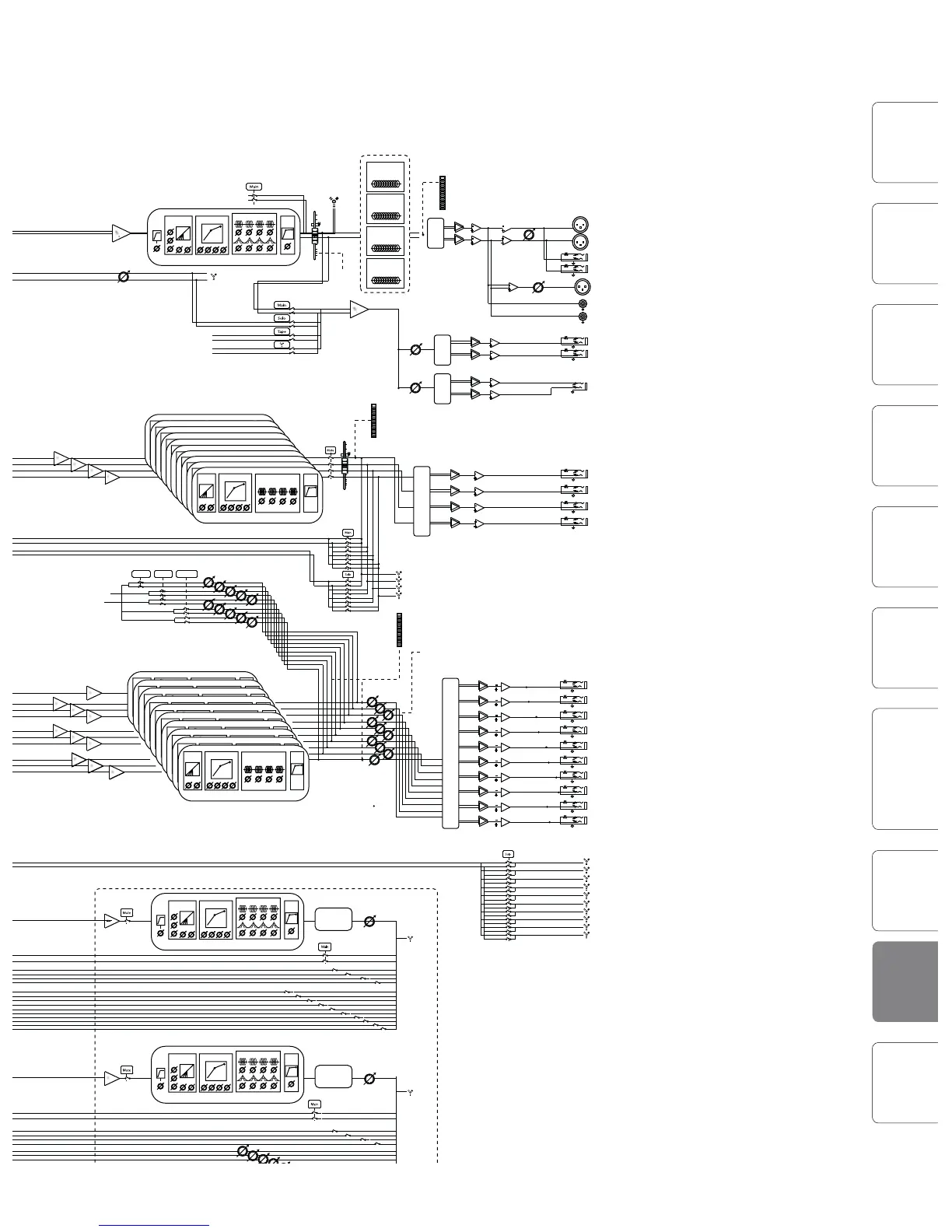
Block Diagram 9.49.4 Block Diagram
9.4 Block Diagram
Main Mix L
Main Mix R
Solo Bus L
Solo Bus R
Aux 1
Aux 2
Aux 3
Aux 4
Aux 5
Aux 6
Aux 7
Aux 8
Aux 9
Aux 10
Sub Group1
Sub Group4
Sub Group2
Sub Group3
EFX B
EFX A
Gain
Mic -6 + 65 dB
Line -20 +20 dB
Mic Pre
Digital Output 1-16
Mic Input
Line Input
Channel Insert
Aux Bus Output
Post Gate
Aux Input A
Left (Mono)
Right
Aux Input B
Left (Mono)
Right
Tape Input
Left
Right
Talkback Mic
Input
Channels 1-24
Gain
Mic -6 + 65 dB
Dig In 17/18
Aux Bus Output
Post Fat Ch.
+
-
A/D INPUT
BUFFER
U
Digital Input 1- 16
Post
Pan
+
-
A/D INPUT BUFFER
A/D INPUT BUFFER
Direct Output
Phase
Input
Output
Link Mode - Pan enabled
Link Mode - Pan enabled
Link Mode - Pan enabled
Pan
Level
Level
Level
A/D INPUT BUFFER
Aux Return A
Dig Out
Aux Return B
Dig Out
TalkBack Mic
Dig Out
Tape In
Dig Out
Pre1/ Pre2
FX Return A
Dig Out
Sub1
Sub4
Sub2
Sub3
Aux 1
Aux 2
Aux 3
Aux 4
Aux 5
Aux 6
Aux 7
Aux 8
Aux 9
Aux 10
Internal FX
Processor
EFX A
Internal
FX
Unit
Sub1
Sub 4
Aux 1
Aux 2
Aux 3
Aux 4
Sub2
Sub3
Internal FX Processor
EFX B
FX Return B
Dig Out
A/D
Sub Group1
Sub Group4
Sub Group2
Sub Group3
Main Mix L
Main Mix R
Aux 1
Aux 2
Aux 3
Aux 4
Aux 5
Aux 6
Aux 7
Aux 8
Aux 9
Aux 10
EFX A
EFX B
Aux Return Level
A/D
A/D
Digital In To Control Room
A/D INPUT BUFFER
Aux Return Level
A/D
A/D
TalkBack Level
2 - Track-In Level
-120 - +10 dB
Links to Output Dim Level
-14 dB
-120 - +10 dB
-120 - +10 dB
-120 - +10 dB
-120 - +10 dB
Tape To Control Room
Aux 5
Aux 6
Aux 7
Aux 8
Aux 9
Aux 10
TalkBack Mic to Aux Bus
TalkBack Mic to Main
Links to
Output
Dim Level
-14 dB
Main Output
Mono Output
Tape Output
Control Room Output
Phones Output
Left
Right
Left
Left
Right
Right
+
-
U
+
-
+
-
+
-
+
-
+
-
+
-
+
-
+
-
D/A OUTPUT BUFFER
Output Level
Attenution
0 to -40 dB
BALANCE LINE DRIVERS
Mono Output Level
Solo Bus L
Solo Bus R
Cue Level
D/A
From Two Track Tape Input
From Two Track Digital Input
D/A
D/A
Phones Level
Monitor Level
-120 - +10 dB
-120 - +10 dB
-120 - +10 dB
D/A OUTPUT BUFFER
D/A OUTPUT BUFFER
Solo Bus
Dig Out
SPDIF
SPDIF output selectable
from any digital output stream
Digital Out 31/32
Master Bus
Dig Out
Master Meter
Sub Meter
Aux Meter
Channel Meter
TalkBack Mic to Main
Links to
Output Dim
Level
-14 dB
+
-
+
-
+
-
+
-
+
-
+
-
Aux 1
Aux 2
Aux 3
Aux 4
Aux 5
Aux 6
Aux Out 1
Aux Out 2
Aux Out 3
Aux Out 4
Aux Out 5
Aux Out 6
+
-
Aux 7
Aux Out 7
+
-
Aux 8
Aux Out 8
+
-
Aux 9
Aux Out 9
+
-
Aux 10
Aux Out 10
Aux Output
Levels 1-10
-120 - +10 dB
D/A
Aux 4
Aux 3
Aux 2
Aux 1
TalkBack Mic to Aux Bus
Aux 1
Aux 2
Aux 3
Aux 4
Aux 5
AUX 7/10
AUX 3/6AUX 1/2
Aux 6
Aux 7
Aux 8
Aux 9
Aux 10
Equalizer
30 - 555Hz75 - 1.2kHz380 - 5kHz1.4k - 18kHz
Compressor
Limit
Gate
Equalizer
30 - 555Hz75 - 1.2kHz380 - 5kHz1.4k - 18kHz
Compressor
Limit
Gate
Equalizer
30 - 555Hz75 - 1.2kHz380 - 5kHz1.4k - 18kHz
Compressor
Limit
Gate
Fat Channel
U
+
-
+
-
+
-
+
-
Sub1
Sub4
Sub2
Sub3
Sub Group1
Sub Group4
Sub Group2
Sub Group3
Sub Out 1
Sub Out 4
Sub Out 2
Sub Out 3
D/A
Aux Bus
Dig Out
Sub Group
Dig Out
Equalizer
30 - 555Hz75 - 1.2kHz380 - 5kHz1.4k - 18kHz
Compressor
Limit
Gate
Fat Channel
Equalizer
30 - 555Hz75 - 1.2kHz380 - 5kHz1.4k - 18kHz
Compressor
Limit
Gate
Fat Channel
Equalizer
30 - 555Hz75 - 1.2kHz380 - 5kHz1.4k - 18kHz
Compressor
Limit
Gate
Fat Channel
Equalizer
30 - 555Hz75 - 1.2kHz380 - 5kHz1.4k - 18kHz
Compressor
Limit
Gate
Fat Channel
Equalizer
30 - 555Hz75 - 1.2kHz380 - 5kHz1.4k - 18kHz
Compressor
Limit
Gate
Fat Channel
Equalizer
30 - 555Hz75 - 1.2kHz380 - 5kHz1.4k - 18kHz
Compressor
Limit
Gate
Fat Channel
Equalizer
30 - 555Hz75 - 1.2kHz380 - 5kHz1.4k - 18kHz
Compressor
Limit
Gate
Fat Channel
Fat Channel
Aux 1
Aux 2
Aux 3
Aux 4
Aux 5
Aux 6
Aux 7
Aux 8
Aux 9
Aux 10
Equalizer
30 - 555Hz75 - 1.2kHz380 - 5kHz1.4k - 18kHz
Compressor
Limit
Gate
Equalizer
30 - 555Hz75 - 1.2kHz380 - 5kHz1.4k - 18kHz
Compressor
Limit
Gate
Equalizer
30 - 555Hz75 - 1.2kHz380 - 5kHz1.4k - 18kHz
Compressor
Limit
Gate
Equalizer
30 - 555Hz75 - 1.2kHz380 - 5kHz1.4k - 18kHz
Compressor
Limit
Gate
Equalizer
30 - 555Hz75 - 1.2kHz380 - 5kHz1.4k - 18kHz
Compressor
Limit
Gate
Equalizer
30 - 555Hz75 - 1.2kHz380 - 5kHz1.4k - 18kHz
Compressor
Limit
Gate
Fat Channel
Equalizer
30 - 555Hz75 - 1.2kHz380 - 5kHz1.4k - 18kHz
Compressor
Limit
Gate
Fat Channel
Equalizer
30 - 555Hz75 - 1.2kHz380 - 5kHz1.4k - 18kHz
Compressor
Limit
Gate
Fat Channel
Equalizer
30 - 555Hz75 - 1.2kHz380 - 5kHz1.4k - 18kHz
Compressor
Limit
Gate
Fat Channel
Equalizer
30 - 555Hz75 - 1.2kHz380 - 5kHz1.4k - 18kHz
Compressor
Limit
Gate
Fat Channel
Stereo graphic EQs are assignable to Mains, Sub 1-2,
Subs 3-4, Aux 1-2, Aux 3-4, Aux 5-6,
Aux, 7-8, Aux 9-10
31 Band Graphic
Equalizer
31 Band Graphic
Equalizer
31 Band Graphic
Equalizer
31 Band Graphic
Equalizer
Equalizer
H.P.
Compressor
Limit
Gate
Fat Channel
Equalizer
H.P.
Compressor
Limit
Gate
Fat Channel
Equalizer
H.P.
Compressor
Limit
Gate
Fat Channel
Equalizer
H.P.
Compressor
Limit
Gate
Fat Channel
Equalizer
H.P.
Compressor
Limit
Gate
Fat Channel
Equalizer
H.P.
Compressor
Limit
Gate
Fat Channel

Table of Contents

Related product manuals