EasyManua.ls Logo

Printronix P9212 - Interconnection Diagrams

Printronix P9212
298 pages
Print Icon
To Next Page IconTo Next Page
To Next Page IconTo Next Page
To Previous Page IconTo Previous Page
To Previous Page IconTo Previous Page
Loading...
A3Wire Data
P1P18
J7 J7
NCB(J)
NCB(P)
P6
J6
Power Supply
J1
P1
133700001
J101
J101
J102
J102
J104
P5
J5
P4
J4
P3
J3
P2
J2
P1
J1
P4
P3
P3/4
P3/4
Hammer Driver PCBA
134507001
P2 P2
J4
J5
J2
J1
P1/2
P1/2
Mechanism Driver
P3 J3
J4
P4
J7
P7
J6
J2
PCBA
150855001
Common
Controller
Board
J1 P1
J3
I/O Assy
Triple
134500002
Control
Panel
150377002
48V Fan
(Card Cage)
150261001
48V Fan
(Cabinet)
150261001
Blower
Assy
131907001
..F(P)
P1
Cable
Assy: +5V Pwr Supply/Mech. Driver
134483001
..F(P)J18
Cable
Assy:
Hmr Dr / Mech Dr
133751001
(2X)
J1
P1
P43
J43
(4X)
J19
Cable
Assy:
Hi V Pwr Supply
133481001
P1
J1
P2
J2
P3
J3
P4
J4
P5
J5
P6
J6
Hammer Bank
Assy
134470001
Cable
Assy:
CCB / Mech Dr
150551001
J45
P45
J30
P30
J33
P33
J46
P46
LEFT RIBBON GUIDE
133917001
LEFT RIBBON MOTOR
133919001
RIGHT RIBBON MOTOR
133919001
RIGHT RIBBON GUIDE
133917002
Ribbon Deck Assy
, Stepper
133914001
P34
J34
PMD(P)
PMD(J)
P41
J41
PLM
PLM
PLATEN MOTOR ASSY
150452001
PAPER FEED MOTOR
150452001
PLATEN INTERLOCK
131281001
PAPER DETECT
ASSY
150834001
P35
J35
P40
J40
SHUTTLE MOTOR
131168001
MAGNETIC PICKUP
131301001
P32
J32
Mechanism
Assy
, Final
134485001
Sensor Harness Assy
133871001
Main Harness
133872001
Cable
Assy:
Hmr Dr / Mech Dr
133750001
Cable
Assy:
Hmr Dr / Mech Dr
133749001
Cable
Assy:
Hammer Bank
133753001
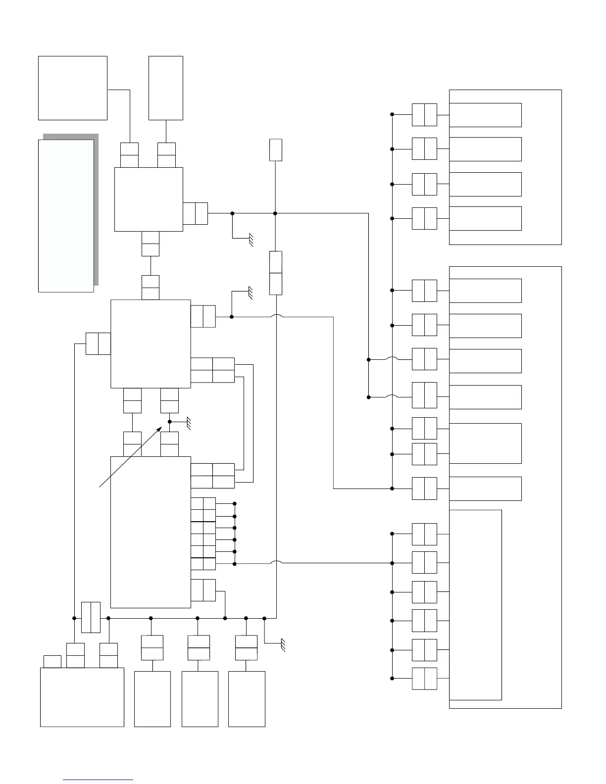
P9212
(CCB DX, Triple I/O)
Interconnect Diagram
Hammer Bank Left
Hammer Bank Right
HBL HBR
P1
(CCB DX)
151085001

Table of Contents

Related product manuals