EasyManua.ls Logo

Quectel RG520N-AT - Page 50

Quectel RG520N-AT
114 pages
Print Icon
To Next Page IconTo Next Page
To Next Page IconTo Next Page
To Previous Page IconTo Previous Page
To Previous Page IconTo Previous Page
Loading...
5G Module Series
RG520N-AT_Hardware_Design 49 / 109
The module supports (U)SIM card hot-plug via the USIM_DET pin, and both high level and low level
detection is supported. The function is disabled by default and can be configured via AT+QSIMDET. See
document [3] for more details about the command.
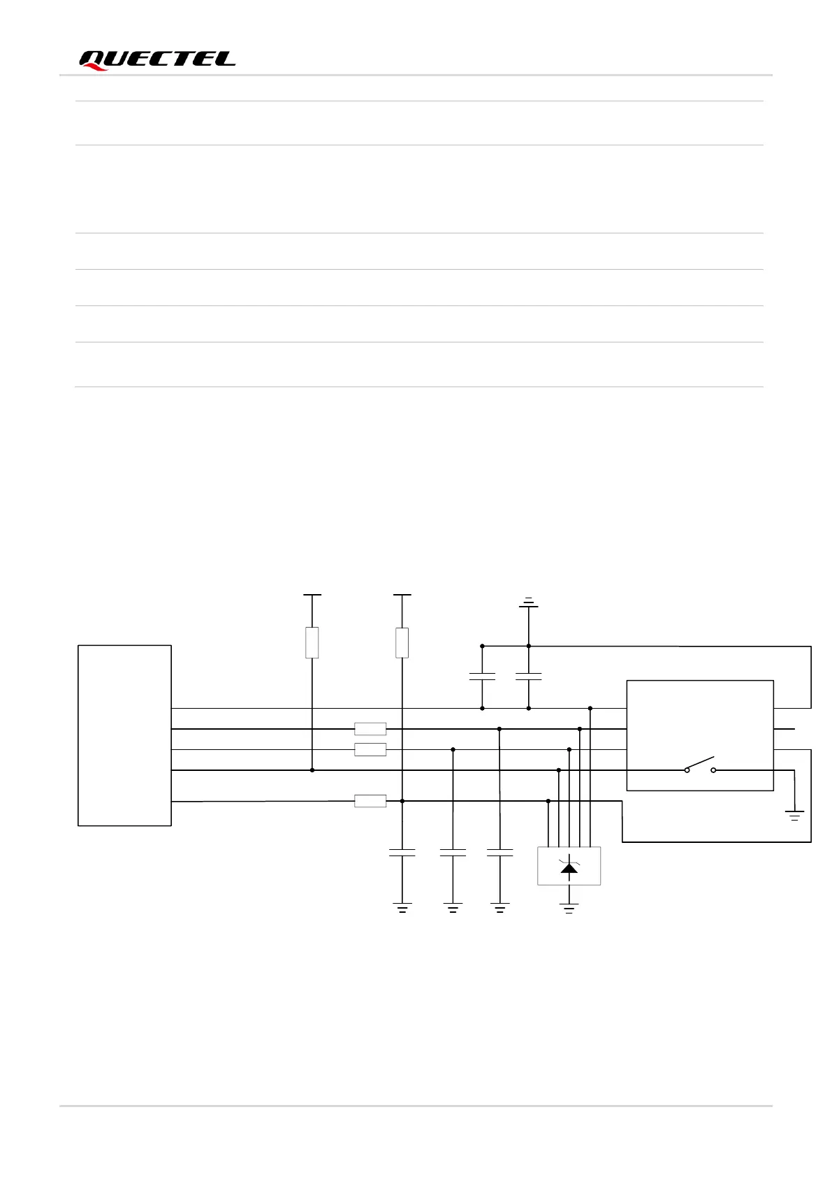
The following figure illustrates a reference design for (U)SIM card interface with an 8-pin (U)SIM card
connector.
Module
USIM_VDD
USIM_RST
USIM_CLK
USIM_DATA
USIM_DET
0R
0R
0R
VDD_EXT
100K
100 nF
(U)SIM Card Connector
GND
GND
10 pF 10 pF 10 pF
VCC
RST
CLK
IO
VPP
GND
GND
USIM_VDD
20K
10 pF
TVS Array
Figure 20: Reference Circuit of (U)SIM Interface with an 8-pin (U)SIM Card Connector
If (U)SIM card detection function is not needed, keep USIM_DET unconnected. A reference circuit for
(U)SIM interface with a 6-pin (U)SIM card connector is illustrated in the following figure.
USIM1_DET
249
DI
(U)SIM1 card hot-plug
detect
1.8 V power domain.
If unused, keep it open.
USIM2_VDD
250
PO
(U)SIM2 card power
supply
Either 1.8 V or 2.95 V is
supported and can be
identified automatically by
the module.
USIM2_DATA
251
DIO
(U)SIM2 card data
USIM2_CLK
253
DO
(U)SIM2 card clock
USIM2_RST
254
DO
(U)SIM2 card reset
USIM2_DET
252
DI
(U)SIM2 card hot-plug
detect
1.8 V power domain.
If unused, keep it open.

Table of Contents

Related product manuals