EasyManua.ls Logo

RichAuto A11 - Stepper driver:

RichAuto A11
68 pages
Print Icon
To Next Page IconTo Next Page
To Next Page IconTo Next Page
To Previous Page IconTo Previous Page
To Previous Page IconTo Previous Page
Loading...
RichAuto S & T Co., Ltd
Add: 5th
floor, No.4 building, No 4. Yard, life Rd, life science park, beiqing St., changping district Beijing, China
Tel010-53275118 Fax010-53275110/53275111 Web sitewww.richnc.com.cn
20
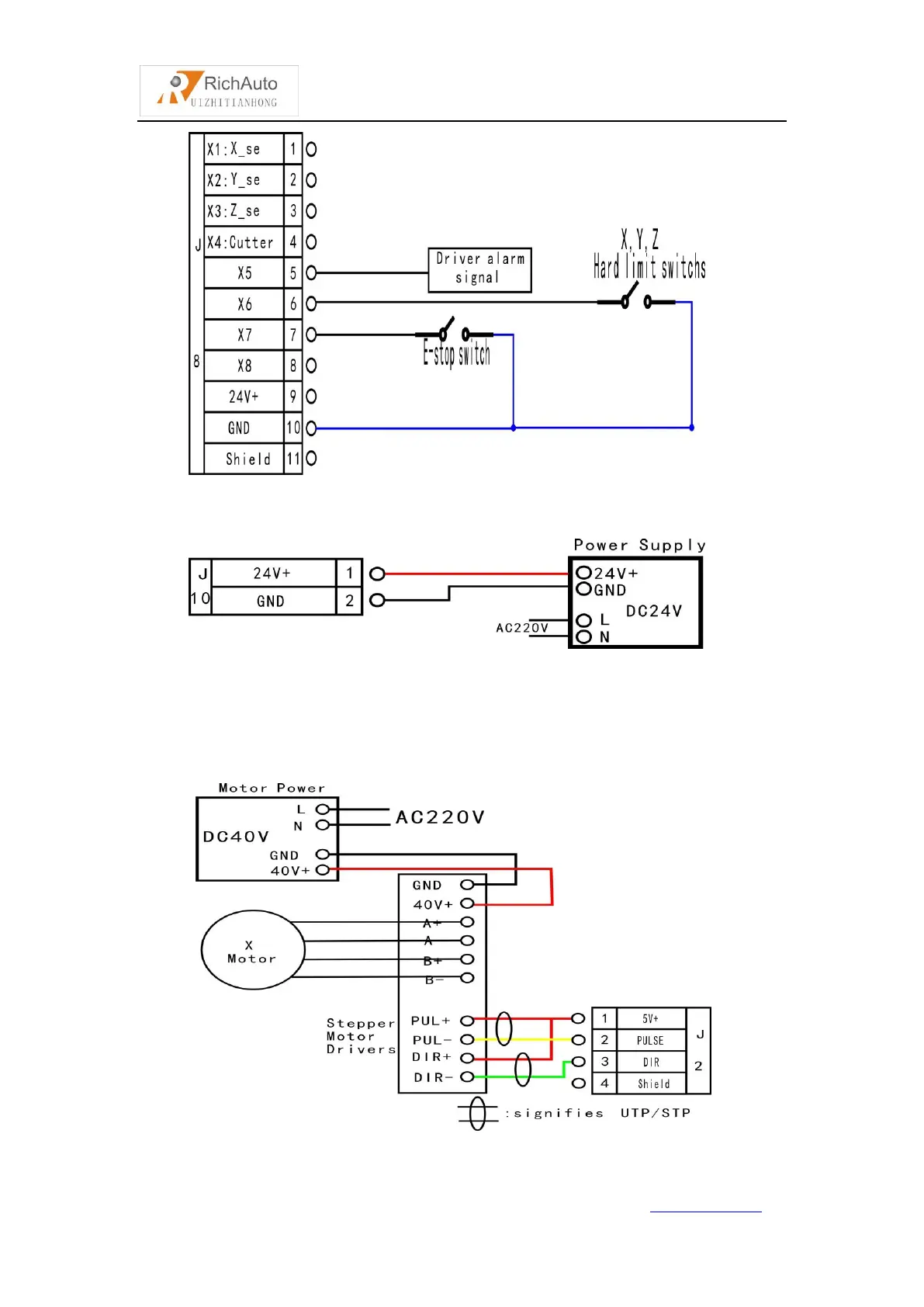
J10 Main power wiring:
Output terminal
J2 X pulse signal wiring: Y and Z are the same as X
Stepper driver
Servo driver:

Related product manuals