7
Is stated voltage fed
to sprinkler switch
terminal 2 that
carries wire LW?
• 10〜14V
• Operate sprinkler
switch.
NO
YES
YES
YES
NO
YES
NO
8
6
NO
Is resistance of
sprinkler relay earth
wire as specified?
• 10〜14V
5
A
Is stated voltage fed
to sprinkler relay coil
that carries wire LW?
• 10〜14V
• Operate sprinkler
switch.
• Lower than 1 Ω
• Disconnect relay at
motor.
Is stated voltage fed
to sprinkler switch
terminal 1 that
carries wire LY?
3
Is stated voltage fed
to sprinkler relay that
carries wire LB?
• 10〜14V
• Operate sprinkler
switch.
NO
YES
YES
YES
NO
YES
NO
4
2
NO
Is resistance of
sprinkler earth wire
as specified?
Possible cause Remedy
Sprinkler motor earth wire not
connected or incorrectly connected.
Repair or renew
wire.
Repair or renew
wire.
Repair or renew
wire.
Repair or renew
wire.
Repair or renew
wire.
Repair or renew
wire.
• 10〜14V
1
Is stated voltage fed
to sprinkler motor
that carries wire LB?
• 10〜14V
• Operate sprinkler
switch.
• Lower than 1 Ω
• Disconnect wire at
motor.
Is stated voltage fed
to sprinkler relay that
carries wire LY?
Sprinkler motor faulty.
Wire LB from sprinkler relay to
sprinkler motor not connected
or incorrectly connected.
Renew.
Renew.
Renew.
To “A”
Wire LY from fuse to sprinkler
relay not connected or incorrectly
connected.
Sprinkler relay earth wire not
connected or incorrectly connected.
Sprinkler relay faulty.
Wire LW from sprinkler switch
terminal 2 to sprinkler relay coil not
connected or incorrectly connected.
Sprinkler switch faulty.
Wire LY from fuse to sprinkler
switch terminal 1 not connected
or incorrectly connected.
4-214
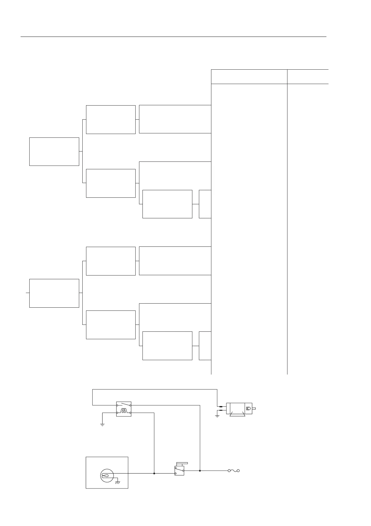
Fault Diagnosis of Electric System (Mode E)
E-07 Sprinkler does not operate
★
Check for burnt fuse first.
★
Measure the voltage with starter switch ON.
Electric wiring diagram for mode E-07