EasyManua.ls Logo

Samsung DVD-HD950 - Power Drive

Samsung DVD-HD950
162 pages
Print Icon
To Next Page IconTo Next Page
To Next Page IconTo Next Page
To Previous Page IconTo Previous Page
To Previous Page IconTo Previous Page
Loading...
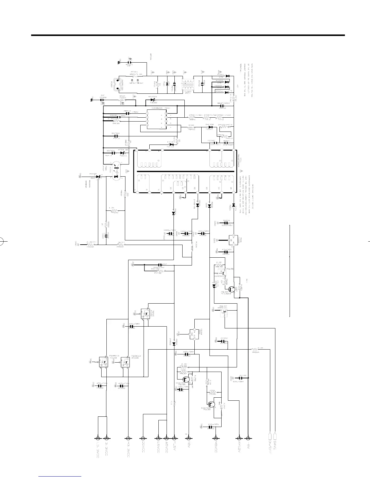
8. POWER DRIVE
8

Table of Contents

Other manuals for Samsung DVD-HD950

Related product manuals