EasyManua.ls Logo

Siemens SIMOTICS S-1FL6 - Manual Tuning

Siemens SIMOTICS S-1FL6
432 pages
Print Icon
To Next Page IconTo Next Page
To Next Page IconTo Next Page
To Previous Page IconTo Previous Page
To Previous Page IconTo Previous Page
Loading...
Tuning
9.5 Manual tuning
SINAMICS V90, SIMOTICS S-1FL6
Operating Instructions, 04/2019, A5E36037884-007
325
9.5
Manual tuning
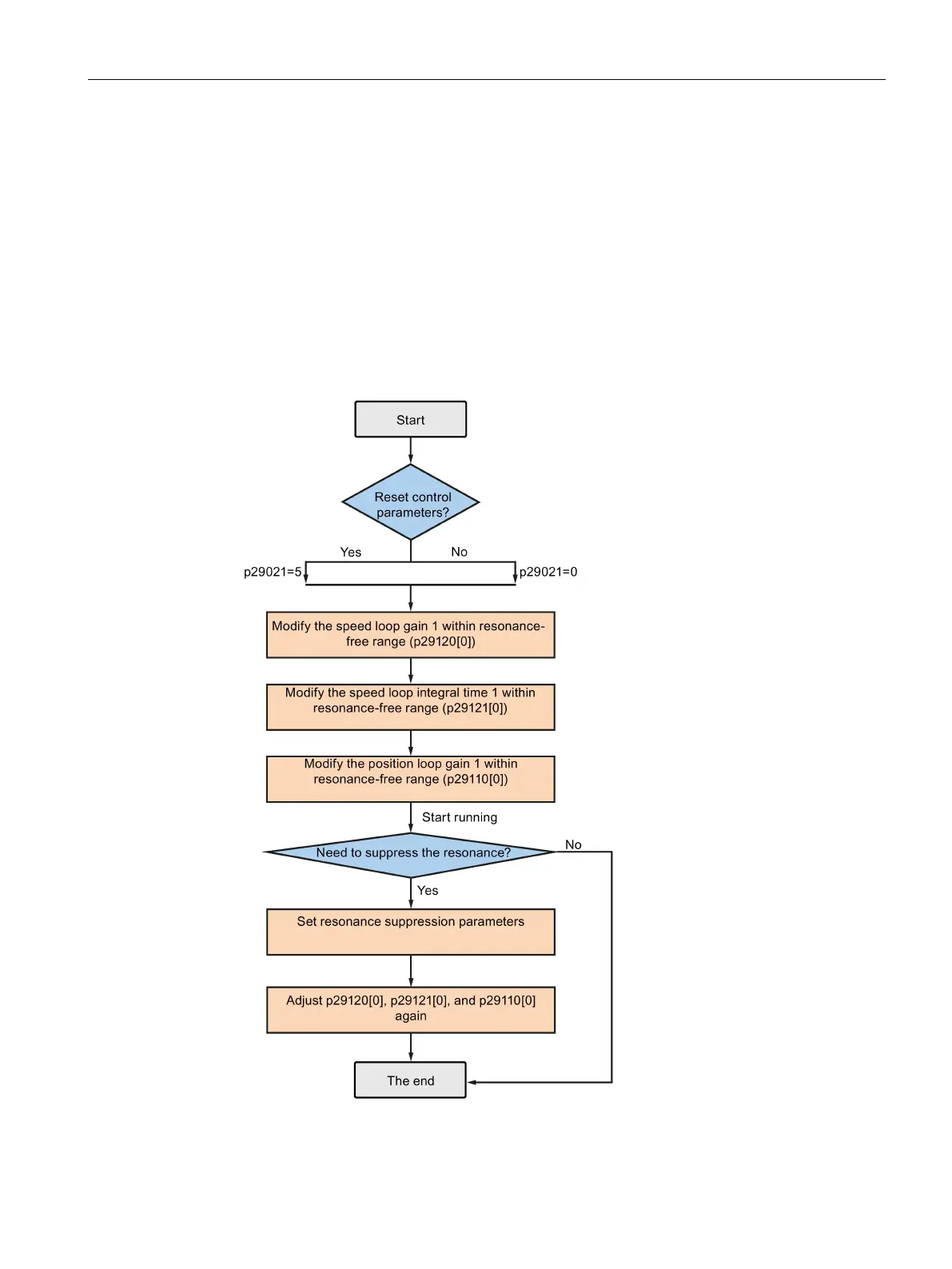
When the auto tuning cannot reach expected tuning results, you can disable the auto tuning
function by setting the parameter p29021 and manually perform tuning:
p29021=5: auto tuning function is disabled and all control parameters are reset to tuning
default values.
p29021=0: auto tuning function is disabled without changing control parameters.
Procedure for manual tuning
Follow the procedure below to perform manual tuning:

Table of Contents

Other manuals for Siemens SIMOTICS S-1FL6

Related product manuals