EasyManua.ls Logo

Siemens SIMOVERT MASTERDRIVE SLE - Page 108

Siemens SIMOVERT MASTERDRIVE SLE
Print Icon
To Next Page IconTo Next Page
To Next Page IconTo Next Page
To Previous Page IconTo Previous Page
To Previous Page IconTo Previous Page
Loading...
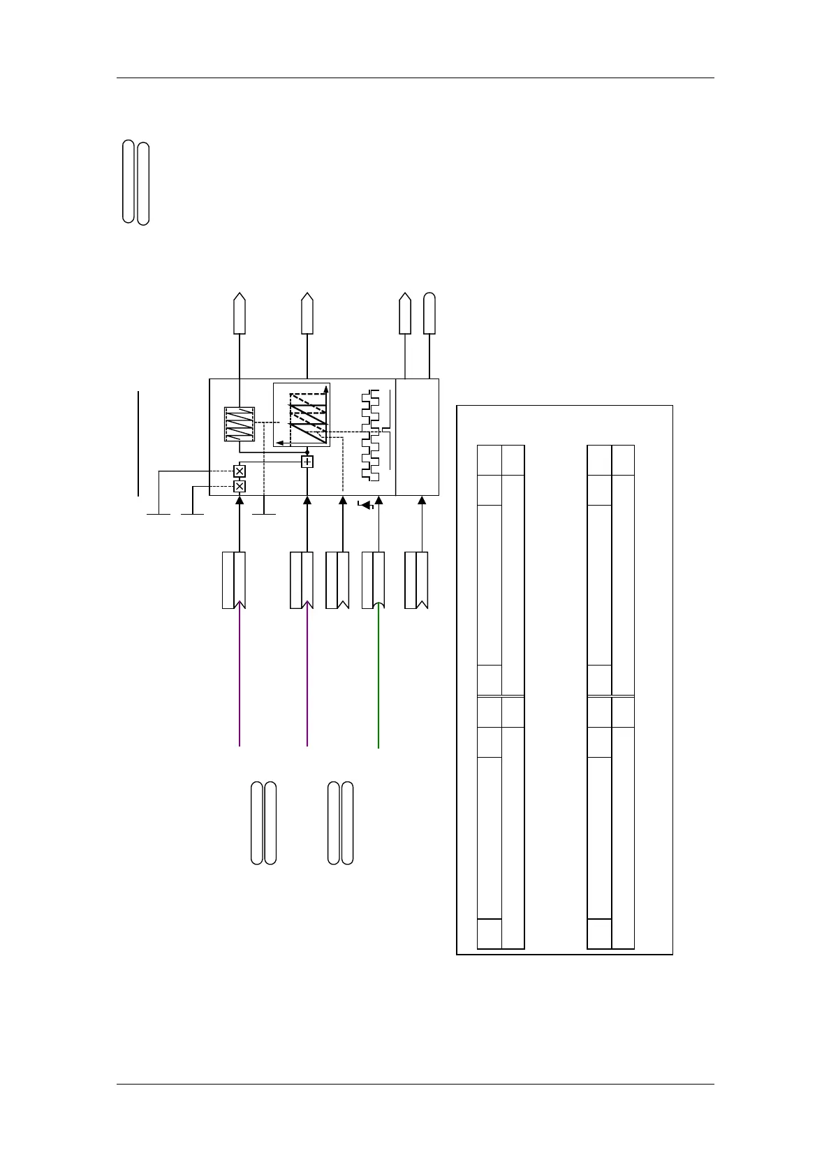
Appendix 02.2001 SLE / SLE-DP – SIMOLINK Encoder
Siemens AG GWE-477 763 4070.76 J
SIMOVERT MASTERDRIVES Operating Instructions
Bit: 0 = SLE deactivated; 0->1 Load settng value to SLE; 1 = SLE active
Actual value data format:
SLE setpoint
KK 848
SLE setpoint
to SIMOLINK transmit channel
from virt. master to SIMOLINK
U963.28 = 3360
U804 (0)
B XXXX
Activate SLE
U803.02 (0)
KK
Src. SLE offset
U803.03 (0)
KK
Src SLE acutal value
ACL
U803.01 (0)
KK 610
Src. setpoint
K 849
SLE actual value
B835
SLE active
31 17 16 15 1 0
BitSetting value (0...32767)xSetpoint (0...32767)
Setpoint data format:
Setpoint: Position setpoint of master axis
Setting value: Position of zero pulse in relastion to master axis
Actual value: SLE actual value
Bit: 0 = not initialized; 1 = SLE active
31 17 16 15 1 0
BitxxActual value (0...32767)
from SIMOLINK transmit channel
Axis cycle length
1048576 [LU]
U805 (32768)
Rated speed
1572864.00 [1000 LU/min]
U806 (0.00)
U803.04 (0)
KK 571
Q.SLE Istgeschw.
Deadtime adaptation
0.00 ms
U807 (0.00)
KK 850
Setpoint deadtime-compensated
from master
<1>
Offset specifies the zero pulse
position in relation to setpoint
(U803.01).
With rising edge at U804.
<1>
U953.28 = 04 (20)
from VM
KK 610 [791.6]
position setpoint
Set SLE
from ramp-function generator
KK 571 [790.8]
v setpoint
U951.51 = 4
U953.35 = 4
U963.35 = 3350
U961.51 = 3340
Free block, SLE SIMOLINK Encoder
Operation on firmware version >= 1.41

Table of Contents

Related product manuals