EasyManua.ls Logo

Siemens Vector Control - Page 109

Siemens Vector Control
438 pages
Go to English
To Next Page IconTo Next Page
To Next Page IconTo Next Page
To Previous Page IconTo Previous Page
To Previous Page IconTo Previous Page
Loading...
05.2006 Passi di parametrizzazione
Siemens AG 6SE7087-2JD60
SIMOVERT MASTERDRIVES Istruzioni di servizio 9-33
87654321
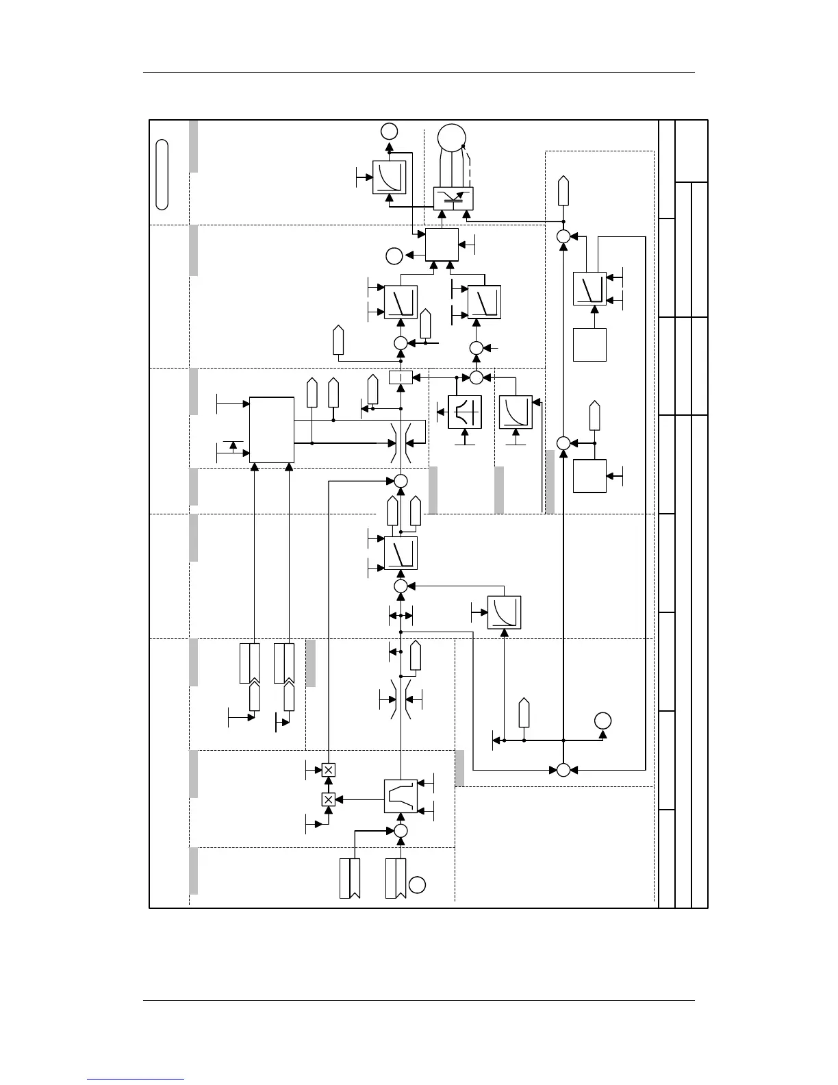
Regolazione velocità senza generatore (regolazione frequenza) P100=3
MASTERDRIVES VCAzionamento master (P587 = 0)
- r3 -
P127.M (80%)
R(rotore)Ktmp
KK148
n/f(ist)
n/f(ist)
r218
livell.n/f(ist)
P223.M
P443.B
KK
fo.rifer.princip.
P462.F (10 s)
tempo salita
P464.F (10 s)
tempo discesa
n/f(rif.)
r482
n/f(rif.,liv.)
r229
P453.F (-110,0%) *
)
n/f(max,neg.DR)
n/f(max,pos.DR)
P452.F (110,0%) *
)
P235.M
Kp1 reg. n/f
K0155
parte i
K0153
Mrif.,reg
scala M(prer.)
P471.M (0)
K0165
M(rif.,lim.)
r269
x
y
grado
com.
tens.
mot.
asinc.
3~
limitazione
di coppia
P240.M
n/f-Reg.Tn
P339.M *
)
sblocco
sistema imp.
Tn
P284.M
Kp
P283.M
K0184
Isq(ist)
Kp
P283.M
Tn
P284.M
Isd (ist)
K0168
Isq(rif.)
+
KK188
frequenza scorrim.
model-
lo corr.
model-
lo
EMKl
KK199
f(rif.,statore)
P315.M
Kp reg.EMK
P316.M
Tn reg.EMK
livell. Ud(ist)
P287.M
Canale di riferimento regolatore di velocità
limite di coppia /
di corrente regolatore di corrente set comando
Nota
La corrente impressa di
P278 M(statica) (fig. 382)
viene calcolata solo per
frequenze al di sotto di ca. 10%
della frequenza nominale
motore.
foglio 316 foglio 317 foglio 319 foglio 362 foglio 367 foglio 372 foglio 390
foglio 381
foglio 396
foglio 285
KK075
r014
velocità rif.
+
foglio 318
K0172
Mlim.1,ist
K0173
Mlim.2,ist
P433.B (0)
KK
fo.rifer.addiz.1
foglio 351
P499.B (171)
K
fo.Mlim.2
K171
P493.B (170)
K
fo.Mlim.1
fo.Mlim.1 FSW
P492.F (100%)
K170
fo.Mlim.2 FSW
P498.F (-100%)
foglio 382
*
)
parametro regolabile solo
nello stato "taratura
azionamento" (P60=5)
parte i
max.tens.usc. r346
riserva comando
P344.M
caratteristica deflussg.
M(statica) P278.M
M(dinam.) P279.M
livellamento I(rif.) P280.M
tempo avv.
P116.M
corrente mass.
P128.M
Pw,max(gen)
P259.M
r129
referenza:
frequenza: P352 *)
velocità: P353 *)
coppia: P354 *)
P354 è riferito a
P113 *)
N
3
6
2
n957.88 = 0

Table of Contents

Related product manuals