EasyManua.ls Logo

Siemens Vector Control - Page 110

Siemens Vector Control
438 pages
Go to English
To Next Page IconTo Next Page
To Next Page IconTo Next Page
To Previous Page IconTo Previous Page
To Previous Page IconTo Previous Page
Loading...
Passi di parametrizzazione 05.2006
6SE7087-2JD60 Siemens AG
9-34 Istruzioni di servizio SIMOVERT MASTERDRIVES
87654321
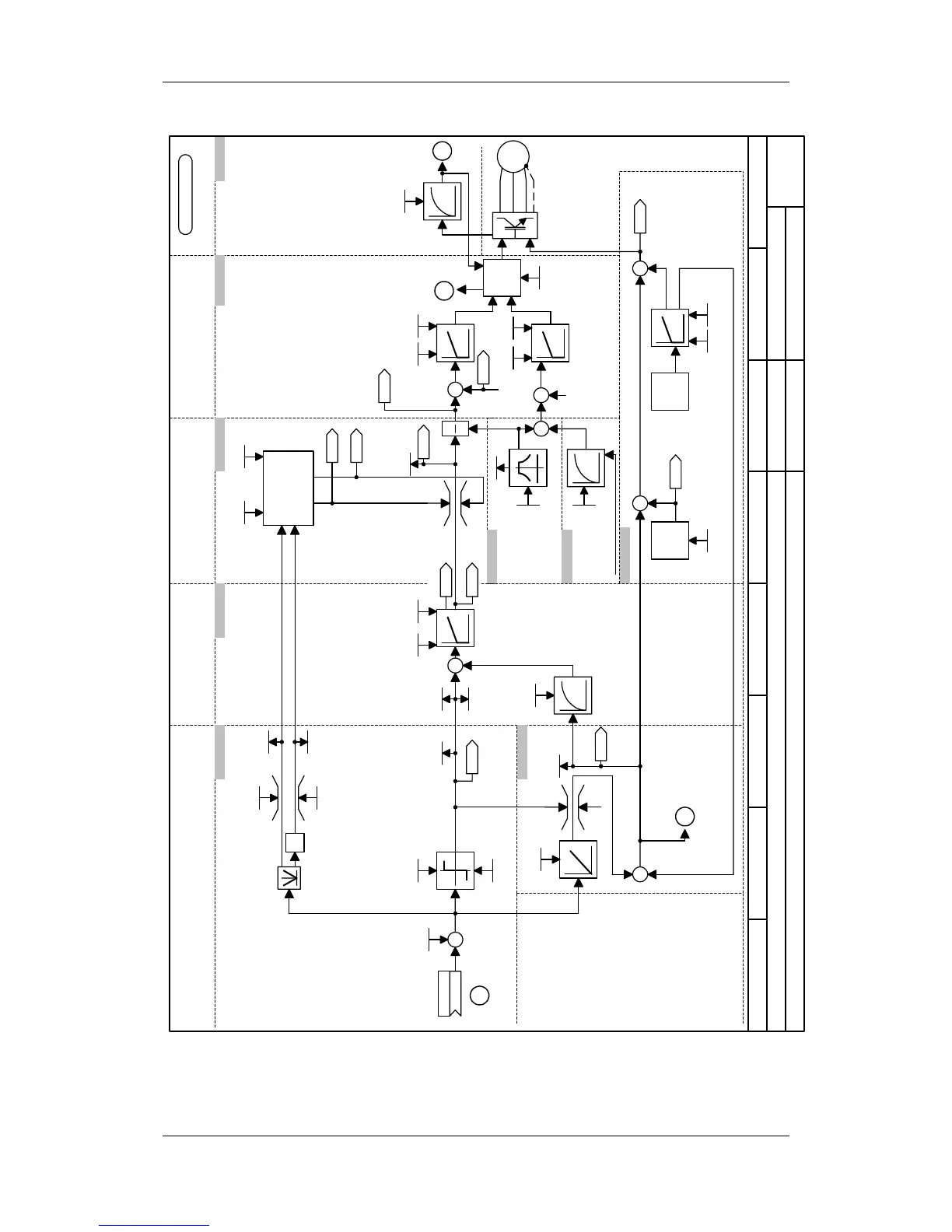
Regolazione di velocità senza generatore (regolazione di frequenza) P100=3
MASTERDRIVES VCAzionamento slave (P587 = 1)
- r31 -
P127.M (80%)
R(rotore)Ktmp
KK148
n/f(ist)
n/f(ist)
r218
liv.n/f(ist)
P223.M
n/f(rif.,liv.)
r229
P235.M
Kp1 reg.n/f
K0155
parte i
K0153
Mrif.,reg
K0165
M(rif.,lim.)
r269
x
y
grado
com.
tens.
mot.
asinc.
3~
limitazione
di coppia
P240.M
Tn reg.n/f
P339.M *
)
sblocco
sistema imp.
Tn
P284.M
Kp
P283.M
K0184
Isq(ist)
Kp
P283.M
Tn
P284.M
Isd (ist)
max.tens.usc. r346
riserva comando
P344.M
caratteristica deflussg.
K0168
Isq(rif.)
+
KK188
frequenza scorrim.
model-
lo corr.
model-
lo EMK
KK199
f(rif.,statore)
P315.M
Kp reg.EMK
P316.M
Tn reg.EMK
livell. Ud(ist)
P287.M
corrente massima
P128.M
Pw,max(gen)
P259.M
Canale riferimento regolatore di velocità
limite di coppia /
di corrente regolatore di corrente set comando
foglio 320 foglio 363 foglio 372 foglio 390
foglio 381
foglio 396
foglio 285
r014
velocità rif.
+
K0172
Mlim.1,ist
K0173
Mlim.2,ist
M(statica) P278.M
M(dinam.) P279.M
foglio 351
foglio 382
P486.B
K
fo.Mriferimento
n/f(rif.)
r482
P453.F (-110,0%) *
)
n/f(max,neg.DR)
n/f(max,posDR)
P452.F (110 %) *
)
KK075
Mlim1 FSW
P492.F (100%)
Mlim.2 FSW
P498.F (-100%)
Mlim1
r496
r502
Mlim.2
-1
FSW addiz. M
P505.F (0,0)
tempo avvio
P116.M (~)
livellamento I(rif.) P280.M
referenza:
frequenza: P352 *)
velocità: P353 *)
coppia: P354 *)
P354 è riferito a
P113 *)
*
)
parametro regolabile solo
nello stato "taratura
azionamento" (P60=5)
M
6
3
2
n957.89 = 0

Table of Contents

Related product manuals