EasyManua.ls Logo

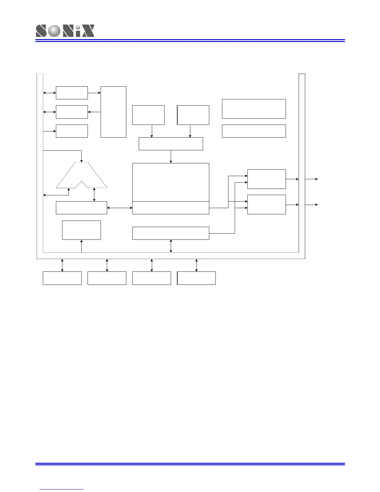
SONIX SN8P2624 - 1.2 System Block Diagram

SONIX SN8P2624
94 pages
Print Icon
To Next Page IconTo Next Page
To Next Page IconTo Next Page
To Previous Page IconTo Previous Page
To Previous Page IconTo Previous Page
Loading...
SN8P2624
8-Bit Micro-Controller
SONiX TECHNOLOGY CO., LTD Page 8 Version 0.3
1.2 SYSTEM BLOCK DIAGRAM
INTERRUPT
CONTROL
EXTERNAL
HIGH OSC.
ACC
INTERNAL
LOW RC
TIMING GENERATOR
RAM
SYSTEM REGISTERS
LVD
(Low Voltage Detector)
WATCHDOG TIMER
TIMER & COUNTER
P0 P5P1
PWM 1
BUZZER 1
ALU
PC
FLAGS
IR
OTP
ROM
PWM1
BUZZER1
P2

Table of Contents

Related product manuals