EasyManua.ls Logo

Sony CA-550 - Page 101

Sony CA-550
114 pages
Print Icon
To Next Page IconTo Next Page
To Next Page IconTo Next Page
To Previous Page IconTo Previous Page
To Previous Page IconTo Previous Page
Loading...
7-13
CA-550
CA-550P
7-13
I
J
KL
M
NOP
5
4
3
2
1
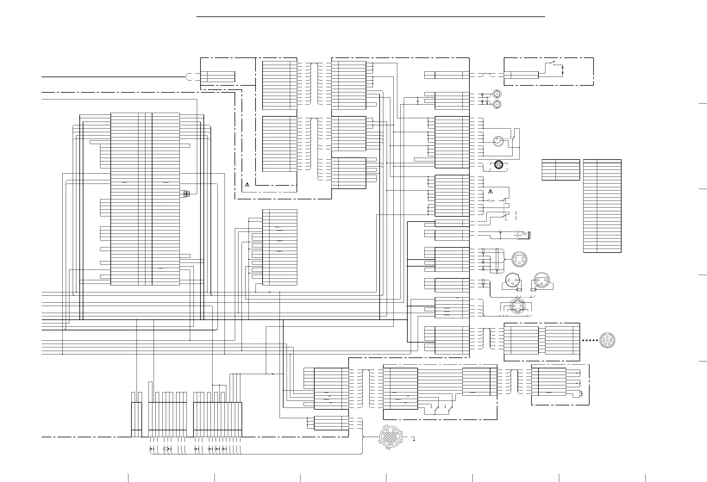
MB-605 FL-180 LP-87 SW-750/784 CN-1164/1190 FRAME WIRING FRAME WIRING MB-605 FL-180 LP-87 SW-750/784 CN-1164/1190
FRAME WIRING
MB-605
FL-180
LP-87
SW-750/784
CN-1164/1190
1
2
3
4
5
6
7
8
9
10
11
12
13
14
15
16
17
18
19
20
21
22
A1
B1
A2
B2
A3
B3
A4
B4
A5
B5
A6
B6
A7
B7
A8
B8
A1
B1
A2
B2
A3
B3
A4
B4
A5
B5
A6
B6
A7
B7
1
2
3
1
2
3
4
5
6
7
8
9
10
11
12
13
14
1
2
3
4
5
6
7
8
9
10
1
2
3
4
5
6
7
8
9
1
2
1
2
1
2
3
4
5
1
2
3
4
5
6
7
8
9
10
11
12
13
14
15
1
2
3
4
5
6
7
8
9
10
11
12
1
2
3
1
2
3
4
5
6
7
1
2
3
4
1
2
3
4
5
6
1
2
3
4
5
6
7
8
1
2
1
2
3
4
5
6
7
8
1
2
3
4
5
6
7
8
1
2
3
4
5
6
7
8
1
2
3
4
5
6
7
8
1
2
3
4
5
6
7
8
9
10
11
12
1
2
3
4
5
6
7
8
9
10
11
12
1
2
3
4
1
2
3
4
5
6
7
8
9
10
11
12
13
14
1
2
3
4
5
6
7
8
9
10
11
1
2
3
1
3
5
7
9
11
13
15
17
19
21
23
25
27
29
31
33
35
37
39
41
43
45
47
49
51
53
57
59
61
63
65
67
69
71
73
75
77
79
81
83
85
87
89
91
93
95
97
99
55
2
4
6
8
10
12
14
16
18
20
22
24
26
28
30
32
34
36
38
40
42
44
46
48
50
52
54
56
58
60
62
64
66
68
70
72
74
76
78
80
82
84
86
88
90
92
94
96
98
100
CN601 CN602
CN603CN605 CN604
CN3
CN4
CN1
CN2
CN3
CN17
CN29
CN30
CN31
CN12
CN20
CN18
CN19
CN15
CN16
CN21
CN22
CN23
CN13
CN14
CN26
CN25
CN24
R22
0
R21
1k
S1
J101
EARPHONE
C5
0.1
CN606
D1
GL-200HR-C-TSL
D2
GL-200HR-C-TSL
F101
250V T4AH
RV2
PGM
RV1
INCOM
S1
CALL
1
3
2
1
2
3
4
1
2
1
2
3
4
2
1
1
2
2
3
3
4
A.GND
A.GND
D.GND
+7.5V IN
INCOM 7.5V IN
+5V IN
POWER SAVE IN
-5V IN
A.GND
A.GND
D.GND
+7.5V IN
INCOM 7.5V IN
+5V IN
POWER SAVE IN
-5V IN
EXT DC IN
H.CONT OUT
TONE
INCOM 1 OUT(G)
INCOM 1 OUT(X)
POWER CONT.OUT
PGM OUT(G)
PCM OUT(X)
INCOM T ON IN
TR DATA
NTSCPAL/ IN
RF GND
RF GND
RF GND
TR INCOM IN(X)
TR INCOM IN(G)
MUTING CONT.
TR MIC2 IN(G)
TR MIC2 IN(X)
TR MIC1 IN(X)
TR MIC1 IN(G)
INCOM MUTE OUT
CHU DATA IN
TR DIAG OUT
NC
CCU DATA OUT
A.GND
A.GND
H.CONT OUT
INCOM T ON IN
PAL/
NTSC IN
RF GND
RF IN/OUT
RF GND
GND
GND
EXT/CCU OUT
CONECT
CCU
NC
A.GND
A.GND
2-84,18-13
11-1
31-2
2-77
2-75
17-13
2-71
2-69
2-49
2-47
2-45
2-43
2-41
2-33
2-31
2-29
2-27
2-21
2-15
2-5
11-1
+7.5V IN
+5V IN
GND
GND
CONNECT
CCU
IN
PB VIDEO IN(X)
RETI
PB VIDEO IN(G)
RET2 IN
MONITOR IN(X)
MONITOR IN(G)
RET3 IN
VBS IN(X)
VBS IN(G)
PB EN OUT
RET OUT 75 (G)
RET OUT 75 (X)
RET OUT(G)
RET OUT(X)
NC
POWER SAVE IN
INCOM 7.5V OUT
INCOM GND
EXT DC IN
UNREG GND
POWER CONT IN
NC
UNREG IN
UNREG IN
UNREG GND
UNREG GND
+7.5V OUT
+7.5V OUT
+5V OUT
GND
GND
+46V OUT
-5V OUT
-5V OUT
+26V GND
+26V OUT
+26V GND
+26V OUT
AC230V IN(H)
NC
AC230V IN(C)
0
0
0
2
2
2
2
0
3
0
1
0
9
0
0
0
2
2
2
2
0
3
0
1
0
9
TRIAX UNREG IN
TRIAX UNREG IN
TRIAX UNREG IN
TRIAX UNREG IN
TRIAX UNREG GND
TRIAX UNREG GND
TRIAX UNREG GND
TRIAX UNREG GND
INCOM 7.5V IN
INCOM GND
EXT DC OUT
UNREG GND
POWER CONT OUT
NC
SW'd UNREG OUT
SW'd UNREG OUT
UNREG GND
UNREG GND
+7.5V IN
+7.5V IN
+5V IN
NC
GND
GND
+48V IN
-5V
-5V
+24V GND
+24V GND
+24V IN
+24V IN
NC
NC
GND
TONE CONT
BACK TALLY OUT(X)
BACK TALLY OUT(G)
VBS GENLOCK IN(X)
VBS GENLOCK IN(G)
RET OUT(X)
RET OUT(G)
TRIAX UNREG OUT
TRIAX UNREG OUT
TRIAX UNREG OUT
TRIAX UNREG OUT
EXT DC GND
EXT DC GND
EXT DC GND
EXT DC GND
EXT DC IN
EXT DC IN
EXT DC IN
EXT DC IN
UNSW'd EXT DC IN
SW'd UNREG OUT
SW'd UNREG GND
EXT DC OUT
EXT DC OUT
EXT DC OUT
EXT DC OUT
SW'd UNREG IN
SW'd UNREG IN
SW'd UNREG IN
SW'd UNREG IN
VTR UNREG OUT
VTR UNREG OUT
VTR UNREG OUT
VTR UNREG OUT
EAR PHONE OUT(X)
EAR PHONE OUT(G)
INCOM MIC IN(X)
INCOM MIC IN(Y)
INCOM MIC IN(G)
INCOM OUT(G)
INCOM OUT(X)
PGM OUT(G)
PGM OUT(X)
MIC2 IN(X)
MIC2 IN(G)
MIC2 IN(Y)
INCOM TALK
NC
GND
IN
IN
IN
ON
RET3
RET1
RET2
TX RCP DATA(X)
TX RCP DATA(Y)
RX RCP DATA(X)
RX RCP DATA(Y)
TX GND
+24V OUT
+24V GND
SPARE(SHIELD)
3-80
2-79
2-73
1-73
4-18
2-84,3-84
2-12
2-10
2-64
2-66
2-68
2-78
2-72
2-40
2-38
2-36
4-13
2-4
2-2
2-3
2-1
30-6
30-4
BACK TALLY IN(X)
BACK TALLY IN(G)
TX RCP DATA(X)
TX RCP DATA(Y)
RX RCP DATA(X)
RX RCP DATA(Y)
TX GND
+24V IN
+24V GND
SHIELD
TX RCP DATA(X)
TX RCP DATA(Y)
RX RCP DATA(X)
RX RCP DATA(Y)
TX GND
+24V IN
+24V GND
SHIELD
PGM VR(X)
PGM VR(Y)
PGM VR(G)
INCOM VR(X)
INCOM VR(Y)
INCOM VR(G)
GND
OUT
CALL
PGM VR(X)
PGM VR(Y)
PGM VR(G)
INCOM VR(X)
INCOM VR(Y)
INCOM VR(G)
GND
OUT
CALL
PGM VR(X)
PGM VR(Y)
PGM VR(G)
INCOM VR(X)
INCOM VR(Y)
INCOM VR(G)
GND
INCOM MIC OUT
REMOTE OUT
GND
OUT
ON
ON
PRD
CALL
PGM VR(X)
PGM VR(Y)
PGM VR(G)
INCOM VR(X)
INCOM VR(Y)
INCOM VR(G)
GND
GND
ON
ON
PRD
CALL
VTR UNREG IN
VTR UNREG IN
VTR UNREG IN
VTR UNREG IN
0
0
2
0
0
2
2
9
0
2
9
66
9
0
9
I IC DATA(ST)
GND
I IC CLOCK(ST)
VBS OUT(X)
VBS OUT(G)
BATT IND IN
MIC OUT(X)
MIC OUT(Y)
MIC OUT(G)
AUDIO IN/SAVE OUT
VTR S/S OUT
CF OUT
PB VIDEO IN(X)
PB VIDEO IN(G)
RFC ALARM IN
Y OUT(X)
Y OUT(G)
R-Y OUT(X)
R-Y OUT(G)
B-Y OUT(X)
B-Y OUT(G)
VTR GND
VTR GND
VTR GND
VTR GND
2-16
2-57
2-55
2-53
2-67
2-65
2-63
10-4
10-3
4-14,11-19
2-14
2-22
2-20
2-18
2-26
10-15
10-12
4-8
4-9
2-7
1-67
1-63
1-61
0
0
2
0
0
0
2
0
0
9
9
0
7
3
1
4
6
8
9
0
7
3
1
4
6
8
8
9
8
9
0
2
0
8
8
9
0
2
SW-750
SW-784
S1
TALK ON/OFF/REM
S2
PROD/ENG
2
2
2
2
2
0
9
2
9
0
8
4
1
2
0
9
2
0
2
0
2
0
0
0
0
0
768 04
4
0
8
6
7
92
2
9
0
2
9
0
0
2
0
2
2
0
2
2
2
2
1
1
1
1
3
3
3
3
0
0
0
3-74
2-25
23-7
23-6
2-81
24-14
24-13
11-4
22-4
25-11
10-10
20-3
11-16
PS-435
PS-434
2
2
2
2
3
3
3
0
0
0
3
0
4
1
0
2
2
0
0
2
0
2
0
2
9
1
2
3
4
5
12
3
21
3
29
(J) (UC,CE)
CN108
MIC
CN107
INCOM
*1
2
3
1
2
1
2
3
4
5
6
CN109
RET CONT
1
2
3
45
6
7
8
123456
7891011
121314151617
1819202122
2324
AB
0
CN111
VTR
*2
CN103
PROMPT/GENLOCK
CN104
RET OUT
CN105
DC IN
10
1
23
4
CN106
DC OUT
MB-605
CN6
TR-90
TRIAX UNREG OUT
TRIAX UNREG OUT
TRIAX UNREG OUT
TRIAX UNREG OUT
TRIAX UNREG GND
TRIAX UNREG GND
TRIAX UNREG GND
TRIAX UNREG GND
3
3
0
0
4
4
8
0
1
6
6
0
2
2
3
3
0
0
4
4
8
0
1
6
6
0
0
2
2
DM-98
-5V IN
REMOTE IN
IN
/ENG
INCOM MIC /OFF IN
LP-87
1
2
3
4
CN-1164
REMOTE
ENG OUT
1
2
3
4
5
CN16-2
CN16-1
CN16-3,4,6
CN16-5
CN16-7
Pin No. Destinations
*1 INCOM
Pin No. Destinations
A
B
1
2
3
4
5
6
7
8
9
10
11
12
13
14
16
17
15
18
19
20
21
22
23
24
CN14-1,2,3,4
CN24-1,2,3,4
CN25-11
CN25-10
CN24-5
CN24-6
CN24-8
CN24-7
CN24-10
CN24-9
CN25-7
CN25-6
CN25-5
CN25-2
CN25-9
NC
NC
CHASSIS GND
CN24-14
CN24-13
CN25-3
NC
CN25-1
NC
NC
*2 VTR
CN24-12
AC DC/DC CONVERTOR
CN602
BOARD NO.1-658-122-21
BOARD NO.1-657-765-
BOARD NO.1-657-764-
BOARD NO.1-657-762-
BOARD NO.1-657-763-
LOT NO.508-
LOT NO.508-
LOT NO.508-
LOT NO.508-
LOT NO.508-
5
6
4
VTR
OFF
CCU/EXT
0
9
2-18GND
C101
0.22
S101
POWER

Table of Contents

Related product manuals