EasyManua.ls Logo

Sony CA-550 - Page 97

Sony CA-550
114 pages
Print Icon
To Next Page IconTo Next Page
To Next Page IconTo Next Page
To Previous Page IconTo Previous Page
To Previous Page IconTo Previous Page
Loading...
7-9
CA-550
CA-550P
7-9
I
J
KL
M
NOP
5
4
3
2
1
MD-103 MD-103
D Q
Q
RDGND
SD
D Q
Q
RD
SD
V
GND
CONT OUT
LPF
VDD
DT7
DT6
DT5
DT4
DT3
DT2
DT1
DT0
MODE
MAD
WRB
CSB
HD IN
VD IN
CLK
M18B
GND
FHM1
FHM2
RST
CKH
TES2
TEST
M18
FH OUT
PN/
TESG
AIW
SUW
GM
M9
A19
SHIFT
90
SHIFT
90
LPF
LPF
LPF
LPF
VDD
INH
PCA IN
VSS
VCO
R1
R2
PCB IN PC2 OUT
GND
Cx1/ Rx1
Reset1
A1
B1
Q1
Q1
GND
Vcc
GND
Rx2Cx2/
A2
B2
Q2
Q2
Reset2
C10
27p
C27
0.1
C34
0.1
C36
10
10V
C38
0.1
C39
100p
C57
0.1
C58
0.1
C60
0.1
C61
0.1
C62
0.1
C64
0.1
C65
0.1
C66
0.1
C67
0.1
C68
0.1
C71
33
10V
C73
0.1
C74
0.1
C75
100p
C76
0.1
C77
0.1
C78
0.1
C79
0.1
C89
47p
C92
0.1
C94
15p
C96
0.1
C97
0.1
C98
0.1
C99
0.1
C118
10
10V
C120
0.1
C121
0.1
C122
0.1
C123
0.1
C124
0.1
C125
0.1
C126
0.1
C127
0.1
C128
0.1
C129
0.1
C130
0.1
C132
0.1
C133
0.1
C134
0.1
C135
0.1
C136
0.1
L3
10µH
L4
10µH
L5
1µH
L9
10µH
L10
10µH
L11
1µH
L12
1µH
L15
10µH
L16
10µH
L22
1µH
L23
1µH
TP1
C11
10
10V
R23
100
R24
100
C12
0.1
C13
0.1
C17
0.1
C16
0.1
C14
0.1
FL1
C19
0.1
C20
0.1
R38
27k
C18
0.1
R36
1k
R37
1k
R35
33k
C23
0.1
C24
0.1
C21
10
10V
C22
0.1
C26
0.1
C28
0.1
C29
0.1
C30
0.1
C31
0.1
C32
0.1
TP2
E1
C33
0.1
C35
10
10V
C37
0.1
L6
1µH
C42
0.1
C40
0.1
C41
0.1
C44
22p
C43
0.1
TP3
C54
47p
C56
0.1
C63
0.1
C70
0.1
TP5
C93
0.1
C95
0.1
TP6
Q45
2SC4215-Y(TE85L)
L21
1µH
C119
10
10V
RV3
10k
RV4
10k
RV8
10k
RV12
10k
FL2
FL3
FL4
FL5
FL6
FL7
FL8
TP9
R45
100
R46
100
R56
33k
R57
1k
R58
1k
R59
27k
R62
5.6k
R65
100
R68
82k
R69
33k
R70
1M
R92
100
R93
100
R103
33k
R104
1k
R105
1k
R106
27k
R110
1k
R114
5.6k
R117
100
R120
82k
R121
33k
R122
1M
R144
100
R145
100
R156
33k
R157
1k
R158
1k
R159
27k
R199
100
R203
2.2k R206
10k
R207
2k
R211
2.2k
R63
120k
R111
1.2k
R115
47k
R208
3.9k
R198
1.8k
D2
1SS302-TE85L
,N'M R247
100k
R15
470
:RN-C
R16
3.3k
:RN-C
R18
470
:RN-C
R20
7.5k
:RN-C
R21
270
:RN-C
R29
1.5k
:RN-C
R31
1.5k
:RN-C
R28
620
:RN-C
R33
470
:RN-C
R34
470
:RN-C
R42
8.2k
:RN-C
R51
1.5k
:RN-C
R53
1.5k
:RN-C
L20
1µH
R54
470
:RN-C
R55
470
:RN-C
R60
470
:RN-C
R66
75
:RN-C
R86
2.7k
:RN-C
R88
470
:RN-C
R98
1.2k
:RN-C
R101
470
:RN-C
R102
470
:RN-C
R138
2.7k
:RN-C
R140
470
:RN-C
R141
5.1k
:RN-C
R150
1.2k
:RN-C
R152
1.2k
:RN-C
R149
360
:RN-C
R153
470
:RN-C
R154
470
:RN-C
R155
470
:RN-C
R200
470
:RN-C
R209
470
:RN-C
R210
470
:RN-C
C109
0.1
,N'M
R177
100k
,N'M
R178
,N'M
R180
100k
,N'M
C110
22
10V
,N'M
C111
0.1
,N'M
R179
47
,N'M
L18
10µH
,N'M
C112
0.1
,N'M
C113
10
10V
,N'M
C115
0.1
,N'M
R185
22k
,N'M
R188
22k
,N'M
L19
10µH
,N'M
C116
0.1
,N'M
C117
22
10V
,N'M
C69
,N'M
R108
2.2k
:RN-C
R109
5.6k
:RN-C
R118
75
:RN-C
R107
470
:RN-C
R89
5.1k
:RN-C
R97 360 :RN-C
C59 15p
R112
360
:RN-C
R19
,N'M
C137
,N'M
R214
,N'M
C138
,N'M
R26
1.5k
R27
1.5k
R30
1.5k
R25
1.5k
R47
1.5k
R48
1.5k
R49
1.5k
R52
1.5k
R146
1.2k
R147
1.2k
R148
1.3k
R151
1.3k
R94
1.2k
R95
1.2k
R96
1.3k
R99
1.3k
R205
4.7k
R204
4.7k
R61
27k
R113
27k
R64
2.2k
:RN-C
R67
390
R119
390
R246
10k
C149
1000p
,N'M
C114
10
10V
,N'M
FL9
C15
,N'M
R85
15
:RN-C
R91
3k
:RN-C
R143
3k
:RN-C
R183
120k
:RN-C
,N'M
R184
33k
:RN-C
,N'M
R187
33k
:RN-C
,N'M
R189
1k
:RN-C
,N'M
R194
30k
:RN-C
,N'M
R193
13k
:RN-C
,N'M
R195
20k
:RN-C
,N'M
R240
22k
:RN-C
R243
24k
:RN-C
R244
5.1k
:RN-C
R242
18k
:RN-C
R245
16k
:RN-C
R250
9.1k
:RN-C
R251
100
R252
22k
R254
22k R255
2.2k
R256
2.2k
R257
1k
R258
18k
C161
100p
C165
22
10V
C167
100p
C168
47p
C189
10p
R22
300
:RN-C
R39
10k
:RN-C
R40
470
:RN-C
R41
0
:RN-C
R44
300
:RN-C
R43
200
:RN-C
R137
15
:RN-C
C25 ,N'M
R192
100
:RN-C
R191
5.6k
:RN-C
C166
,N'M
RV13
5k
C87
33
10V
C52
33
10V
C8
33
10V
C9
33
10V
C53
33
10V
C88
33
10V
C72
33
10V
C162
6.8
10V
R301
47k
X1
C164
1p
50V
CK
R50 620 :RN-C
R190
5.6k
:RN-C
R201
300
:RN-C
R202
180
:RN-C
R253
47k
C91
0.1
R186
56k
,N'M
C100
0.1
R90
300
:RN-C
RV7
100
RV11
100
R142
300
:RN-C
TP10
,N'M
CN1(53/100)
CN1(51/100)
CN1(52/100)
CN1(54/100)
CN1(55/100)
CN1(56/100)
CN1(47/100)
CN1(45/100)
CN1(46/100)
CN1(48/100)
CN1(50/100)
CN1(49/100)
CN1(43/100)
CN1(70/100)
CN1(72/100)
CN1(62/100)
CN1(66/100)
Q62
2SA1611-T1M7
Q63
2SC4177-T1L7
Q12
2SC4215-Y(TE85L)
Q13
2SC4215-Y(TE85L)
IC2
µPA101G-E1
Q14
2SC4215-Y(TE85L)
IC3
CLC505AJE-T
Q15
2SC4177-T1L7
Q61
2SC4177-T1L7
Q60
2SA1611-T1M7
Q11
2SC4215-Y(TE85L)
IC1
µPA101G-E1
Q10
2SC4215-Y(TE85L)
Q9
2SC4215-Y(TE85L)
IC17
TC74HC4538AFS-EL
Q24
2SC4215-Y(TE85L)
Q25
2SC4215-Y(TE85L)
IC4
µPA101G-E1
Q26
2SC4215-Y(TE85L)
Q27
2SC4215-Y(TE85L)
Q28
2SC4215-Y(TE85L)
IC5
CLC505AJE-T
Q29
2SC4177-T1L7
IC12(2/2)
TC74VHC74F(EL)
IC11(2/2)
TLC272CPW-E05
,N'M
Q40
2SC4215-Y(TE85L)
IC6
µPA101G-E1
Q39
2SC4215-Y(TE85L)
Q38
2SC4215-Y(TE85L)
IC9
CXD8344AQ
,N'M
IC10
MC14046BF-T2
,N'M
IC11(1/2)
TLC272CPW-E05
,N'M
Q43
2SC4215-Y(TE85L)
IC12(1/2)
TC74VHC74F(EL)
Q44
2SA1688-5-TL
Q46
2SA1688-5-TL
IC16(1/4)
µPC339G2-T2
IC16(2/4)
µPC339G2-T2
IC16(3/4)
µPC339G2-T2
IC16(4/4)
µPC339G2-T2
R32
470
:RN-C
R100
1.2k
:RN-C
Q47
DTC144EE-TL
R241
8.2k
:RN-C
R116
1.2k
:RN-C
R302
470
C200
22
4V
R303
470
C201
22
4V
C55
22
4V
C90
22
4V
1
23
4
56
7
8
2
3
4
6
7
8
2
3
4
6
7
8
2
3
5
6
14 4
71
12
11
9
8
10
13
1
23
4
56
7
8
13
4
2
1
234
5
6
78910
11
12
17 13 18 20 21 22 23 33 34 35 36 38 40
37
161512111098765432139
41
42
19
14
1
2
3
45
67
1
23
4
56
7
8
1
23
4
56
7
8
1
2
3
45
67
1
234
5
6
78910
11
12
6
5
7
3
2
1
8
4
1
2
3
4
5
6
789
10
11
12
1
2
3
4
5
6
789
10
11
12
1
2
3
4
5
6
789
10
11
12
1
2
3
4
5
6
78
8 9 11 12
13
516
3
14
2
3
5
4
6
7
12
8
9
10
11
13
141
1
2
3
4
5
6
78
1
2
3
4
5
6
7
89
10
11
12
13
14
15
16
GND(C RF)
GND(C RF)
GND(C RF)
GND(C RF)
C RF OUT
GND(Y RF)
GND(Y RF)
GND(Y RF)
GND(Y RF)
Y RF OUT
12
1 4
910
1 4
6
6
10 9
12
1 4
910
12
6
1
10 912 7
6
43
12 10 9 7
6
43
1
13
4 6
3
4 6
1
3
3
3
1
GEN.(X)OUT
GEN.(G)OUT
Q9 Q10 Q11
2
Q12 Q13 Q14
Q15
3
Q24 Q25 Q26
4
Q27
Q28
5
Q29
Q38 Q39 Q40
6
(W)
9
10 11
Q43
Q44
12
Q45
Q46
RV3;Y DC BAL
RV7;R-Y CAR BAL
RV8;R-Y DC BAL
RV11;B-Y CAR BAL
RV12;B-Y DC BAL
RV13;VCO ADJ
11 12
FL3;67.5M TRAP
53
51
52
54
55
56
GND(Y RF)
GND(C RF)
45
46
48
49
50
Y,C,RF DET OUT
70
72
62
66
16
16
16
16
Q47
(L) 0 ,N'M
43
47
NC
NC
IC17
MPX FILTER
MPX FILTER
MB,1-43
CN1190,201-16
CN1190,201-50
RV4:SKIN DC BAL
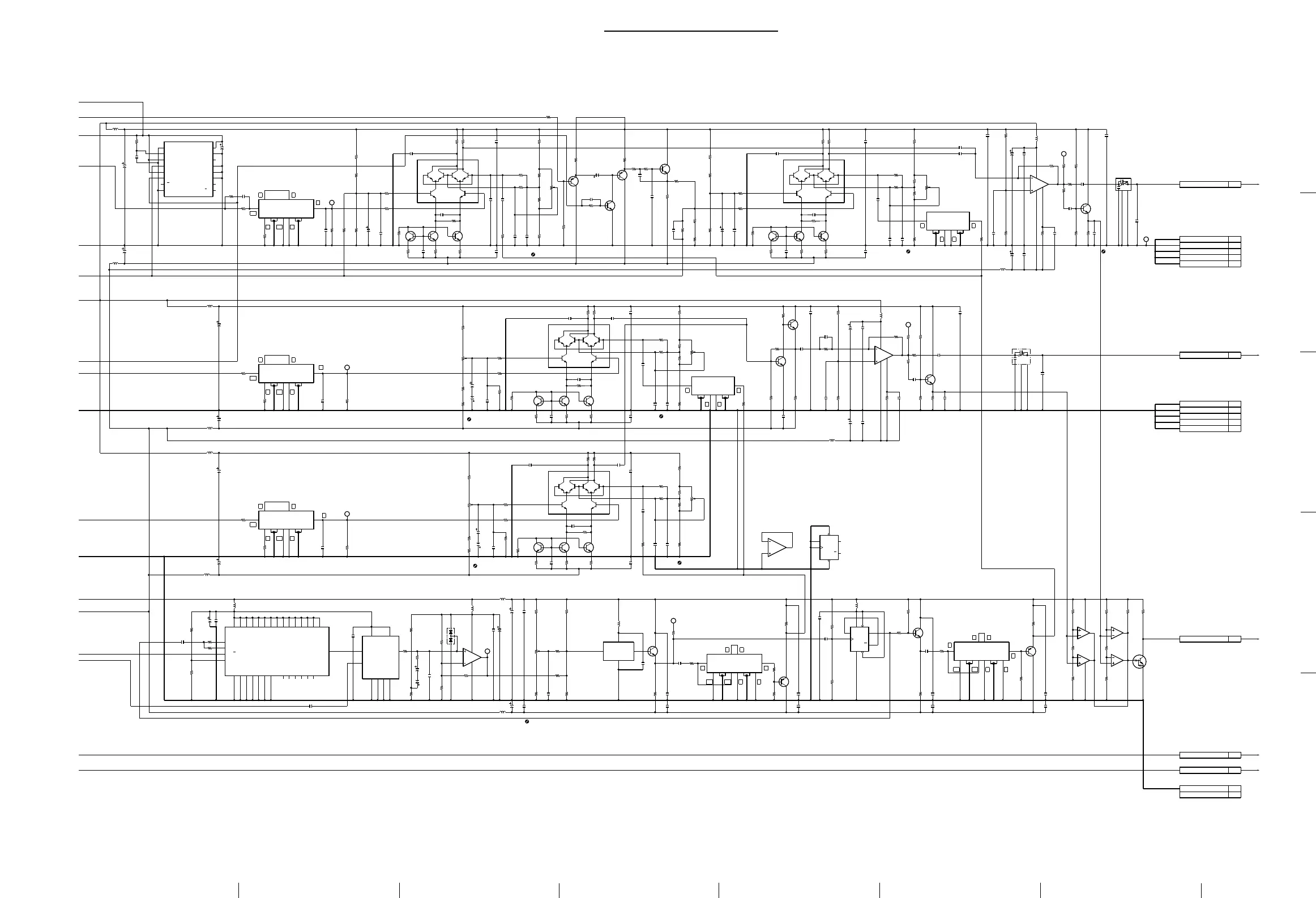
MD-103
BOARD NO. 1-658-119-21
LOT NO. 508-
B-¥CA550-MD103-12

Table of Contents

Related product manuals