EasyManua.ls Logo

Sony HCD-FX10 - VIDEO Section

Sony HCD-FX10
104 pages
Print Icon
To Next Page IconTo Next Page
To Next Page IconTo Next Page
To Previous Page IconTo Previous Page
To Previous Page IconTo Previous Page
Loading...
2929
HCD-FX10
HCD-FX10
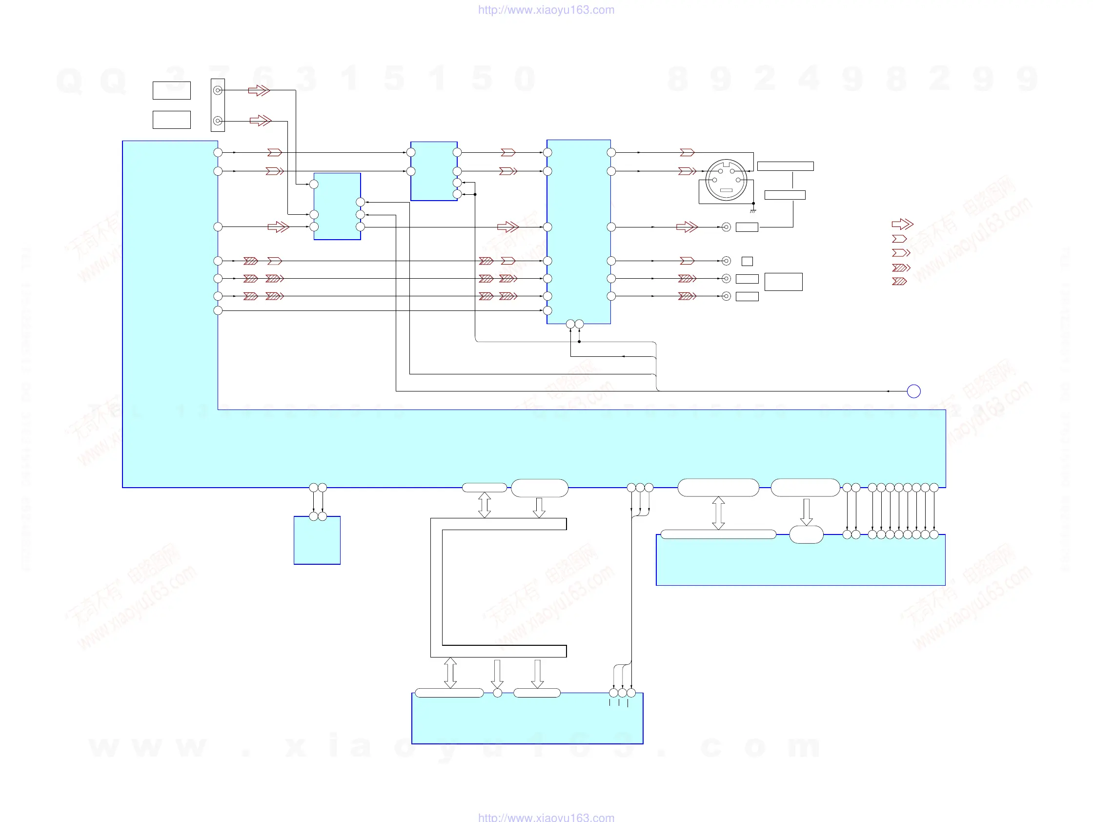
VIDEO SECTION –
• Signal Path
: VIDEO
: Y
: CHROMA
: COMPONENT VIDEO
: R, G, B
IC102(2/3)
DVD SYSTEM PROCESSOR
194
YUV1
203
YUV6
196
198
YUV2
YUY3
200
YUY4
202
YUY5
171
WODE
IC103
EEPROM
6 5
SCL
SPA
IC201
VIDEO AMP, 75 DRIVER
J201
J202
12
CBIN
10
CYIN
4
CVBSIN
18
3
CBOUT
MUTE1
14
25
CRIN
SI
20
CYOUT
23
VOUT
2
CIN
6
YIN
26
COUT
21
YOUT
16
CROUT
CBOUT
CYOUT
VOUT
CROUT
AV SEL1
AV SEL3
AV SEL0
AV SEL2
13
MUTE2
43
21
CE
WE
OE
IC101
FLASH ROM
125-123, 121, 120, 118,
117, 115, 135, 133-128, 126
146, 147, 149-151,
158-160, 162, 164-166
22-26,
29-35
HIGHA0-7
IOA0-7, IOA18-IOA20
A16, A17
AB0 – AB7
A1-A20
DATA & ADDRESS BUS
DATA & ADDRESS BUS
81-84,86-88,91
53-61, 67-72, 74-76,
78, 89, 92, 93
HD0 – HD7 A0 – A21
HD0 – HD7
A0
2645
CE
WE
28
OE
11
A0 – A19DQ15/A-1
77
IOCS
IOWR
79
IOUE
66
DQ0 – DQ7
RCLK
CE
WE
OE
IC104
SDRAM
38
DRCLK
RD0 – RD15
RA0 – RA11
RA0 – RA11
RD0 – RD15
142
RCS
19
RCS
138
RWE
16
RWE
140
MRAS
18
RAS
139
CAS
17
CAS
MDQM0
15
DQM0
MDQM1
39
DQM1
CLE
37
DRCLE
102
SCL
103
SDA
IC203
VIDEO INPUT
SELECTOR
3
5
1
2
IN2
IN1
SW1
IN3
7
4
SW2
OUT
IC204
VIDEO SWITCH
9
14
2B
3B
6
5
OUT2
OUT3
12
CT2
7
CT3
143
BA0
20
BS0
BA1
21
BS1
COMPONENT
VIDEO OUT
S VIDEO(DVD ONLY)
MONITOR OUT
VIDEO
Y
PB/CB
PR/CR
AV SEL0-AVSEL3
B
AMP
SECTION
29,31,33,35,38,40,42,44 25-16, 9-1, 48
145 156 113 137 157
2,4,5,7,8,10,11,13,42,44,45,47,48,50,51,53
J601(1/2)
VIDEO1
VIDEO IN
VIDEO2
VIDEO IN
w
w
w
.
x
i
a
o
y
u
1
6
3
.
c
o
m
Q
Q
3
7
6
3
1
5
1
5
0
9
9
2
8
9
4
2
9
8
T
E
L
1
3
9
4
2
2
9
6
5
1
3
9
9
2
8
9
4
2
9
8
0
5
1
5
1
3
6
7
3
Q
Q
TEL 13942296513 QQ 376315150 892498299
TEL 13942296513 QQ 376315150 892498299
http://www.xiaoyu163.com
http://www.xiaoyu163.com

Table of Contents

Related product manuals