EasyManua.ls Logo

Sony HCD-FX10 - Schematic Diagram - MAIN Section (4;8)

Sony HCD-FX10
104 pages
Print Icon
To Next Page IconTo Next Page
To Next Page IconTo Next Page
To Previous Page IconTo Previous Page
To Previous Page IconTo Previous Page
Loading...
4646
HCD-FX10
HCD-FX10
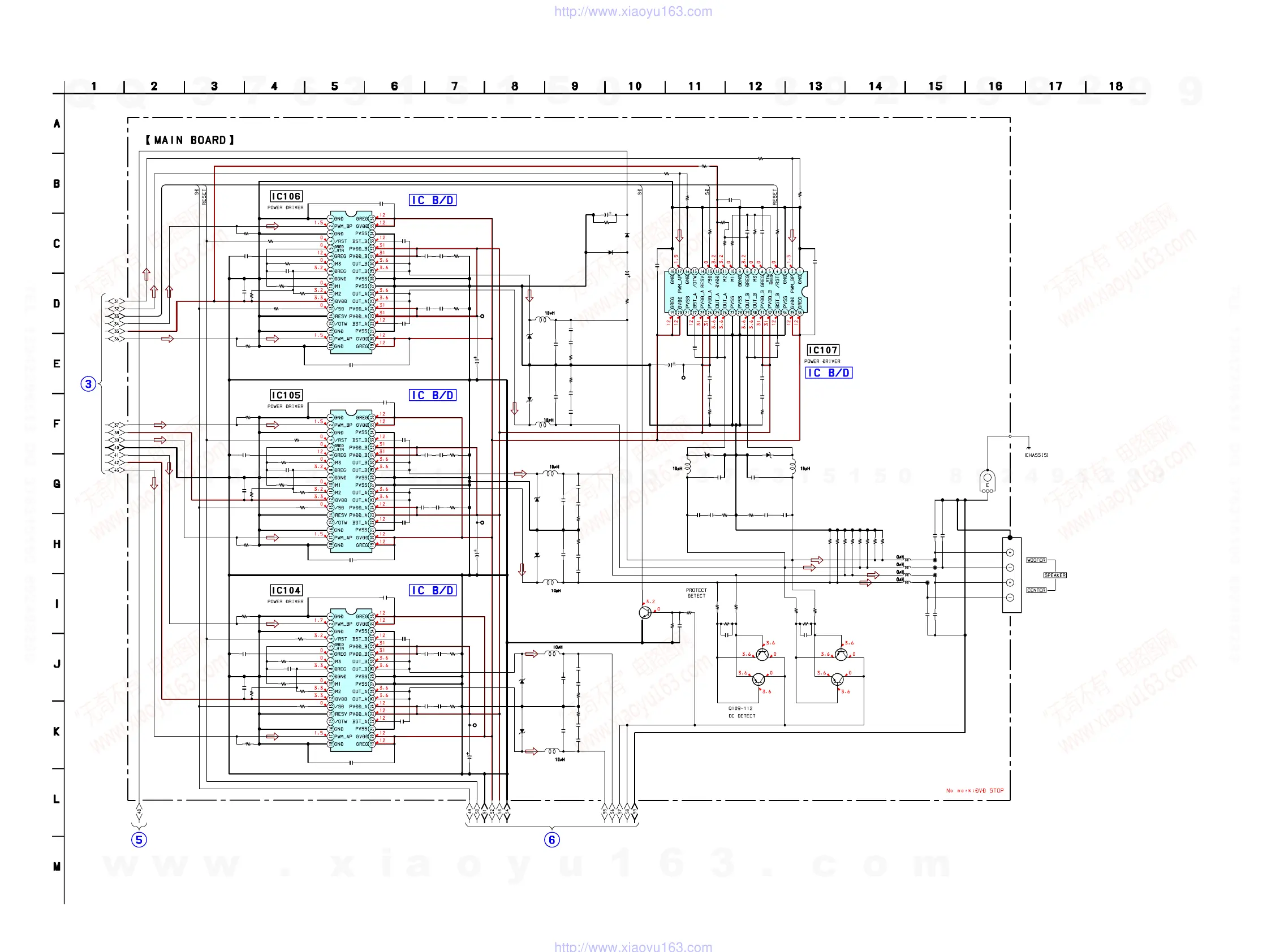
6-15. SCHEMATIC DIAGRAM – MAIN SECTION (4/8) –
• See page 59 for IC Block Diagrams.
(4/8)
R134
R174
R164
R154
R144
L134
L124
R135
R175
L105
L115
R165
R155
R145
L135
L125
R136
R176
L106
L116
R166
R156
R146
L136
L126
C385
Q301
R
1
3
7
R
1
7
7
R
1
6
7
R
1
5
7
R
1
4
7
L137L127
C377
C372
R115
R116
R117
R118
R119
R114
C144
C184
C154
C104
C224
C214
C194
C145
C185
C155
C115
C105
C225
C215C195
C146
C186
C156
C116
C106
C226
C216
Q111
Q112
Q109
Q110
D
2
0
6
D
1
0
6
D
1
0
5
D
2
0
5
D
2
0
4
D
1
0
4
C137
C
1
1
7
C
1
0
7
C197
C227
C217
D207D107
R383
IC104
IC105
IC106
IC
1
0
7
C198
C199
C200
R244
R245
R246
R247
TP387
TP388
TP389
TP390
TP372
TP373
TP374
TP375
EB908
C
1
4
7
C
2
1
8
R195
R205
R204
R194
R196
R206
R226
R216
C136
C272 C176
C271 C166
C135
C209 C165
C210 C175
C134
C207 C164
C208 C174
C114
R214
C254
C287
R224
C288
C264
R365
R410
C289
C255
R215
C290
C292
C266
C291
C256
C265
R225
R430
R431
R197
C167
C273
C274
C177
R207
C157
C187
R128
R120
R384
R480
C
2
6
7
C
2
9
4
R217 R227
C
2
5
7
C
2
9
3
R
4
5
3
R
4
8
4
R
4
5
2
R
4
8
3
R
4
5
1
R
4
8
2
R
4
5
0
R
4
8
1
C268
R366
R411
C396
R409
C395
J202
R395
R139
D
3
0
4
D303
C196
R412
C269
C279
C280
0
0
0
0
0
0
0
0
0
0
0
0
0
0
0
2.2
16V
F
2SC3052EF-T1-LEF
0
0
0
0
0
10
50V
1 50V
22k
22k
22k
22k
22k
22k
0.1 25V F
0.033 50V B
0.033 50V B
1 16V F
1
50V
1
50V
2200
35V
0.1 25V F
0.033 50V B
0.033 50V B
1 16V F
1 16V F
1
50V
1
50V
2200
35V
0.1 25V F
0.033 50V B
0.033 50V B
1 16V F
1 16V F
1
50V
1
50V
2SA1235TP-1EF
2SA1235TP-1EF
2SA1235TP-1EF
2SA1235TP-1EF
P
6
S
M
B
3
9
A
T
3
P
6
S
M
B
3
9
A
T
3
P
6
S
M
B
3
9
A
T
3
P
6
S
M
B
3
9
A
T
3
P
6
S
M
B
3
9
A
T
3
P
6
S
M
B
3
9
A
T
3
0.1 25V F
1
1
6
V
F
1
1
6
V
F
2200
35V
1
50V
1
50V
P6SMB39AT3P6SMB39AT3
560
CXD9775M
CXD9775M
CXD9775M
C
X
D
9
7
7
5
M
0.1 25V F
0.1 25V F
0.1 25V F
100
100
100
100
TERMINAL BOARD
0
.1
2
5
V
F
0
.1
2
5
V
F
3.3
3.3
3.3
3.3
3.3
3.3
2.7
2.7
0.1
25V
0.22
50V
0.22
50V
0.22
50V
0.22
50V
0.1
25V
0.22
50V
0.22
50V
0.22
50V
0.22
50V
0.1
25V
0.22
50V
0.22
50V
0.22
50V
0.22
50V
1 16V F
2.7
0.0022 50V
0.0022 50V
2.7
0.0022 50V
0.0022 50V
100k
100k
0.0022 50V
0.0022 50V
2.7
0.0022 50V
0.0022 50V
0.0022 50V
0.0022 50V
0.0022 50V
0.0022 50V
2.7
10k
100k
3.3
0.22
50V
0.22
50V 0.22
50V
0.22
50V
3.3
0.033
50V
0.033
50V
22k
22k
560
0
0
.0
0
2
2
5
0
V
0
.0
0
2
2
5
0
V
2.7 2.7
0
.0
0
2
2
5
0
V
0
.0
0
2
2
5
0
V
1
0
k
1
0
k
1
0
k
1
0
k
1
0
k
1
0
k
1
0
k
1
0
k
0.01 50V
100k
100k
10
10V
100k
2.2
16V
TERMINAL BOARD
(WOOFER:ONLY FOR SS-WS42
CENTER:ONLY FOR SS-CT43)
100k
0
1
S
S
3
5
5
T
E
-1
7
1SS355TE-17
2200
35V
100k
0.01 50V
0.001 50V
0.001 50V
MAIN
BOARD
(3/8)
(Page 45)
MAIN
BOARD
(6/8)
(Page 48)
MAIN
BOARD
(5/8)
(Page 47)
w
w
w
.
x
i
a
o
y
u
1
6
3
.
c
o
m
Q
Q
3
7
6
3
1
5
1
5
0
9
9
2
8
9
4
2
9
8
T
E
L
1
3
9
4
2
2
9
6
5
1
3
9
9
2
8
9
4
2
9
8
0
5
1
5
1
3
6
7
3
Q
Q
TEL 13942296513 QQ 376315150 892498299
TEL 13942296513 QQ 376315150 892498299
http://www.xiaoyu163.com
http://www.xiaoyu163.com

Table of Contents

Related product manuals