EasyManua.ls Logo

Sony hcd-vx888 - Schematic Diagram - VIDEO Board (3;3)

Sony hcd-vx888
84 pages
Print Icon
To Next Page IconTo Next Page
To Next Page IconTo Next Page
To Previous Page IconTo Previous Page
To Previous Page IconTo Previous Page
Loading...
4646
HCD-VX888
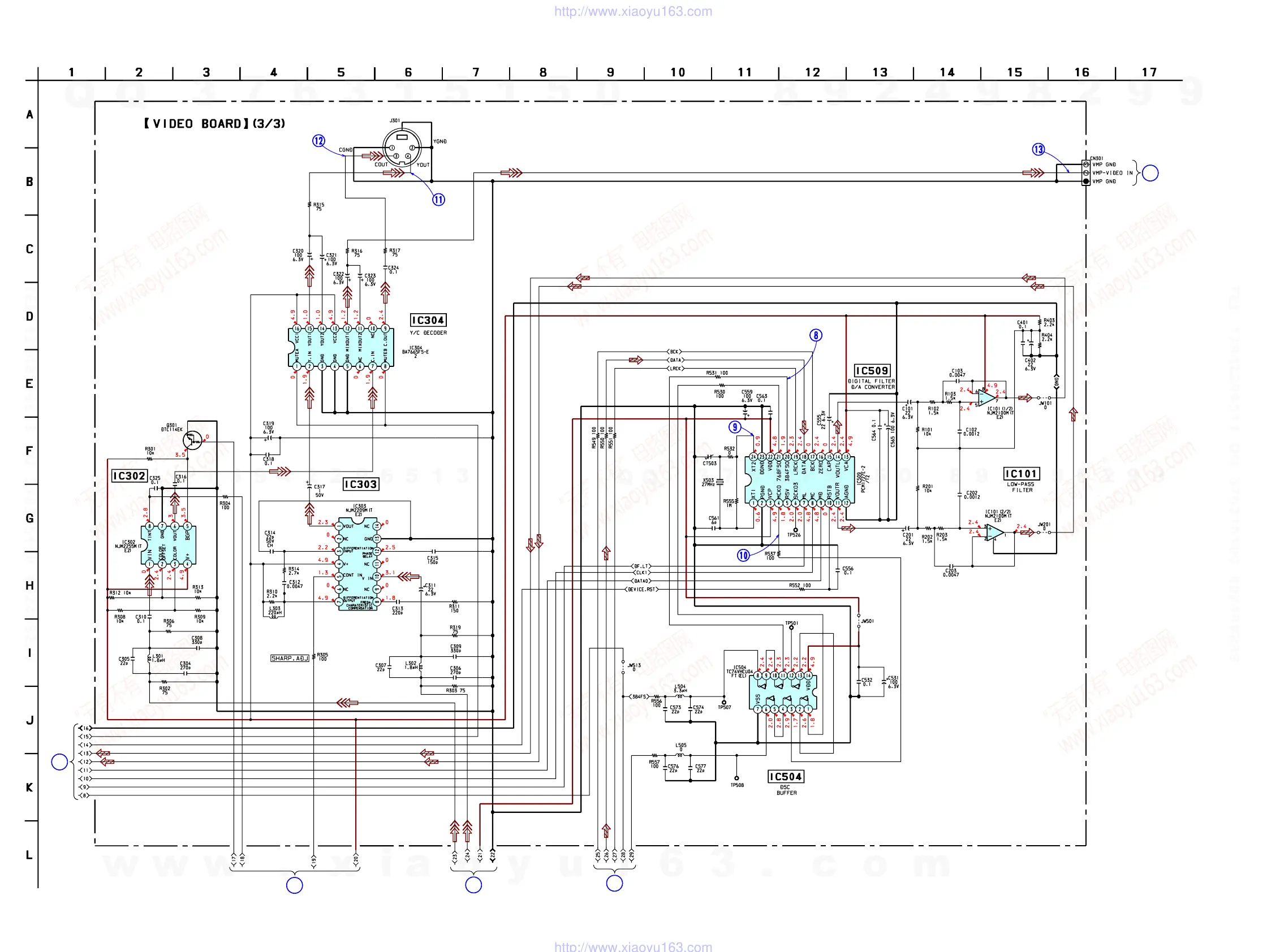
6-28. SCHEMATIC DIAGRAM – VIDEO Board (3/3) – See page 50 for Waveforms.
R
VIDEO SWITCH
BOARD
CN781
5
VIDEO BOARD
(2/3)
4
VIDEO BOARD
(2/3)
3
VIDEO BOARD
(1/3)
2
VIDEO
BOARD
(1/3)
C AMP
Y AMP
(Page
44)
(Page 44) (Page 45)
(Page 45)
(Page 35)
w
w
w
.
x
i
a
o
y
u
1
6
3
.
c
o
m
Q
Q
3
7
6
3
1
5
1
5
0
9
9
2
8
9
4
2
9
8
T
E
L
1
3
9
4
2
2
9
6
5
1
3
9
9
2
8
9
4
2
9
8
0
5
1
5
1
3
6
7
3
Q
Q
TEL 13942296513 QQ 376315150 892498299
TEL 13942296513 QQ 376315150 892498299
http://www.xiaoyu163.com
http://www.xiaoyu163.com

Table of Contents

Related product manuals