EasyManua.ls Logo

Sony MJ100 - Auflösung und Ausgangsphasendifferenz

Sony MJ100
Print Icon
To Next Page IconTo Next Page
To Next Page IconTo Next Page
To Previous Page IconTo Previous Page
To Previous Page IconTo Previous Page
Loading...
Deutsch
(G) 5
Minimum Phasendifferenz : Tw : (MJ100:100 ns)
N:Auf die Bewegungsgeschwindigkeit zurückzuführende Schwankungen
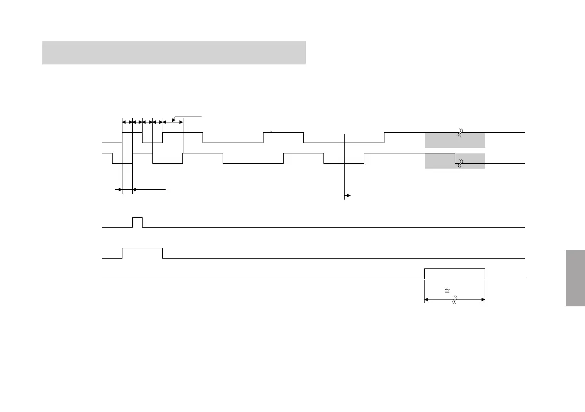
3-2. Auflösung und Ausgangsphasendifferenz
Der MJ100/110 gibt A/B-Phasensignale, ein Alarmsignal und Bezugspunktsignale aus, wie in Abb. 3-2 gezeigt.
Tw Tw Tw Tw
Tw +Nx100 ns
400 ms
A
B
1/4 Z
Z
AL
Abb. 3-2
. Die Maßstabsbewegung wird in Schritten von 100 ns erfaßt und mit einer Phasendifferenz ausgegeben, die proportional
zu dem Bewegungsbetrag ist.
Die Phasendifferenz ändert sich in ganzzahligen Vielfachen von 100 ns.
. Die minimale Phasendifferenz Tw: 100 ns ist für Spannungsdifferenz-Leitungstreiberausgabe vorgesehen. Bei Open-
Collector-Ausgabe ist die minimale Phasendifferenz je nach Kabellänge und Lastwiderstand unterschiedlich.
. Das Alarmsignal wird ab dem Punkt der Alarmerzeugung etwa 400 ms lang ausgegeben und automatisch abgebrochen,
sobald die Alarmursache beseitigt wird.
. Die A/B-Phasensignale sind während der Ausgabe des Alarmsignals auf hole Impedanz geschaltet. (MJ100)
Auflösungseinstellungen
(werkseitige Einstellung auf 10 um für PL25 und 4 um für PL60)
Hohe Impedanz
(nur Spannungsdifferenz-Ausgang des
Differenzspannung-Leitungstreibers)
Bewegungsrichtungsumkehr

Table of Contents

Related product manuals