EasyManua.ls Logo

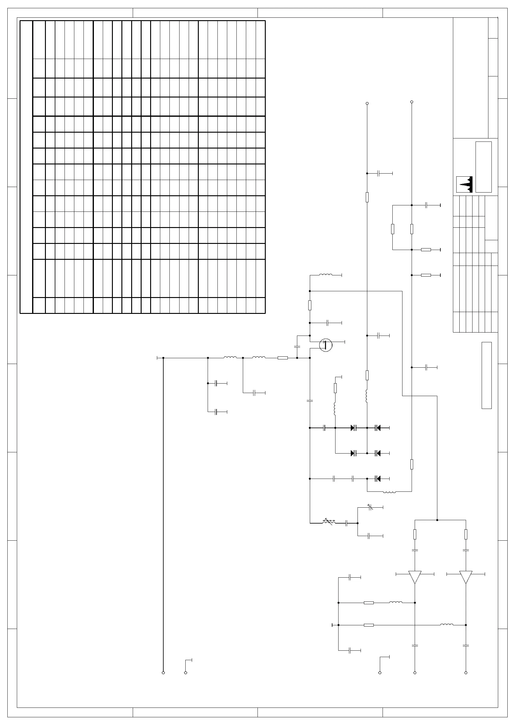
Spectra Engineering MX800 - Circuit Diagram: MX800 RX VCO CIRCUIT DIAGRAM; RX VCO Circuit Diagram Details

Spectra Engineering MX800
201 pages
Print Icon
To Next Page IconTo Next Page
To Next Page IconTo Next Page
To Previous Page IconTo Previous Page
To Previous Page IconTo Previous Page
Loading...
1 2 3 4 5 6 7 8
A
B
C
D
8
7654321
D
C
B
A
9 TRADE ROAD
MALAGA 6062
WESTERN AUSTRALIA
PHONE +618-92482755
* DEPENDS ON APPLICATION
C13
100n
R14
10R
R12
27R
R11
10R
ETH
C16
CT1
2-20pF
C19
L11
ETH
ETH
ETH
D7
BB133
D6
BB133
ETH
D2
BB133
ETH
C12
SKT-1
C22
1n
D3
BB133
ETH
C18
1n
R10
2K2
ETH
3
2 1
4
IC1
MAR-6SM
3
2 1
4
IC2
MAR-6SM
ETH
ETH
C6
1n
C7
1n
C1
1n
C2
1n
SKU-1
SKT-6
SKT-5
ETH
C14
1n
ETH
SKU-3
SKU-2
ETH
C11
ETH
R4
560R
R3
560R
C4
1n
ETH
ETH
ETH
ETHL1
390nH
L2
390nH
R2
270R
R1
270R
C3
1n
ETH
C15
1n
ETH
L4
L5
L7
L6
ETH
C5
R5
ETH
R6
150R
ETH
C17
TR1
SST-310
L10
L3
C9
R7
*2K2
C21
1n
ETH
ETH
ETH
D1
BB811
C10
C8
1n
R9
*100K
R8
*100K NTC
R13
*100K NTC
ETH ETH
R11,12,14=56R
-100n12p3p333p22p15p47p39-50MHzA3
NIL CT1
3.5T3u3H390nH220R1nF1nF1p51p3p910p3p96p8
R6=270R
D: VALUES11-11-99
4p7 3p3 12p - 1p 1p 1nF 8p2 56R 120nH 390nH 1.5T
1.5T390nH120nH10R15p1nF1p1p-15p2p74p7
5p6 2p7 27p 1nF1p1p4p7 27p 10R 120nH 390nH
6mm L390nH120nH10R27p4p7 1p 1p 1nF27p2p75p6
3.5T3u3H220nH10R15p1nF1p51p4p76p83p36p8
3u3H100R18p1nF3p91p810p22p5p627p 4.5T680nH
,5
370-400MHz
345-375MHz
320-350MHz
295-325MHz
270-300MHz
245-275MHz
220-250MHz
195-225MHz
175-200MHz
148-174MHz
135-160MHz
70-88MHz
66-80MHz
M
L
K
J
I
H
G
F
E
D3
C
B
A
455-490MHzP
A2 TO Q (30-520 MHz)
MX800 TX VCO
CCT DIAGRAM, BAND
Q
N 395-430MHz
485-520MHz
BAND FREQ RANGE
VCO COMPONENT VALUES
+7.4V
+7.4
VCO CONTROL
RF OUT
TO PRE-SCALER
DATE REVISION TITLE
DRAWING No SHEET
OF
REV
REF
PCB
BY DATE
DESIGNED
DRAWN
CHECKED
APPROVED
APP
1 1
GJ
GJ
(C) Copyright
SPECTRA
ENGINEERING
ICS004-1I
11/6/96
1/6/98
+7.4V SWITCHED
ETH
425-460MHzO
VCO MODULATION
C11 C17 C12 C5 C9 C10 C16 C19 L11
L3,4
R5 NOTES
NIL D6,D7
3p3 2p7 15p - 1p 1p 1nF 10p 82nH10R
680nH 4.5T27p 5p6 22p 10p 1p8 3p9 1nF 18p 100R
5p6 3p3 33p 8p2 1p 1p 1nF 27p 10R 120nH 1.5T
L6,7
,10
3u3H
390nH
390nH
(Switching BW = Max)
4p7 15p 18p 15p 3p3 10p 1nF 1nF 100R 680nH 3u3H 11.5T
NIL CT1
D1=BB619/BB133
P2 450-485MHz 390nH10R 82nH27p1nF1p1p-15p2p73p3
NIL D6,D7
390nH10R 82nH27p1nF1p1p-15p2p73p3
NIL D6,D7
D 155-180MHz 680nH 4.5T27p 5p6 22p 10p 1p8 3p9 1nF 18p 100R 3u3H
N2 400-435MHz
IV3 REVF
A2 30-39MHz
CT1=11.5T
11.5T220R 3u3H
14-6-98 ADD A2 & A3 BANDS
8p2 3p3 15p 4p7 1p 1p 1nF 22p 10R 220nH 3u3H 2.5T
E: D3 BAND VALUES1-3-00
4p7 3p3 22p 3p9 1p 1p 1nF 18p 10R 120nH 390nH
6mm L
6mm L
6mm L
6mm L
6mm L
3u3H
F: NEW BANDS21-8-00
OR BB131
L7=1u8H
L7=1u8H
L7=1u8H
L7=1u8H
6p8 6p83p3 4p7 1p 1p5 1nF 15p 10R 220nH 3u3H 3.5T
3u3H3u3H220R-100n22p3p339p33p33p56p
R11,12,14=56R
CT1=15.5T
15.5T
Same as 'B' band
SKT-4

Table of Contents

Related product manuals