EasyManua.ls Logo

SpectraLink 8440 - Page 143

SpectraLink 8440
335 pages
Print Icon
To Next Page IconTo Next Page
To Next Page IconTo Next Page
To Previous Page IconTo Previous Page
To Previous Page IconTo Previous Page
Loading...
Spectralink 84-Series Series Wireless Telephones Administration Guide
1725-86984-000_P.docx
September 2016 143
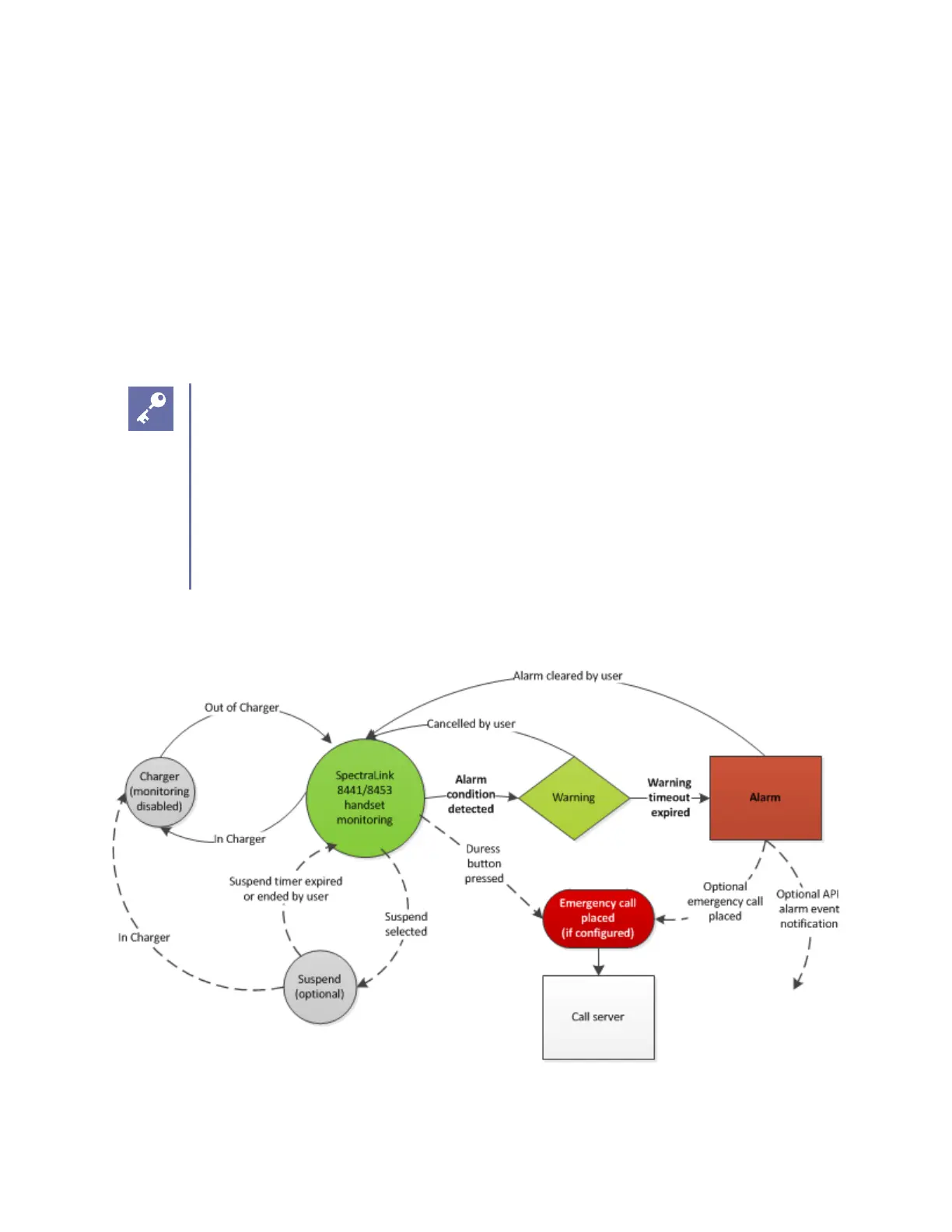
A tone/vibrate/LED flash alarm notification can be configured for the handset when the
warning/alarm event occurs.
An XML API alarm event may be enabled/disabled for alarm events. See Web
Application Parameters.
Already configured Location services are forced to the shortest txInterval of 10 seconds
during an alarm condition.
Tone/vibrate patterns for the Silent notification profile must be changed from the default
of “silent” to a warning and alarm tone and/or vibration. Otherwise the alert and warning
tones will not be played when the handset is in the Silent profile.
The feature is disabled by ensuring the sensitivity for all motion events is set to zero.
Note: Emergency call functionality
The ability to make an emergency call can be configured on every Spectralink
84-Series handset model and is not unique to Spectralink Personal Alarms which
are offered only on the 8441 and 8453 models. How to configure the Emergency
Dial feature is described in detail in the Spectralink 84-Series Deployment Guide.
Spectralink Personal Alarms can be configured to automatically generate an
emergency call when a Running/Tilt/Still alarm is triggered if the Emergency Dial
feature is also configured.
Diagram

Table of Contents

Other manuals for SpectraLink 8440

Related product manuals