EasyManua.ls Logo

TDE MACNO OPD EXP - PID Controller Configuration

Default Icon
124 pages
Print Icon
To Next Page IconTo Next Page
To Next Page IconTo Next Page
To Previous Page IconTo Previous Page
To Previous Page IconTo Previous Page
Loading...
73
User’s manual
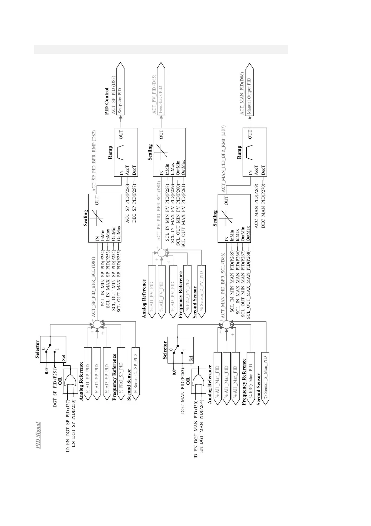
3.3.2 PID CONTROLLER

Table of Contents

Related product manuals