EasyManua.ls Logo

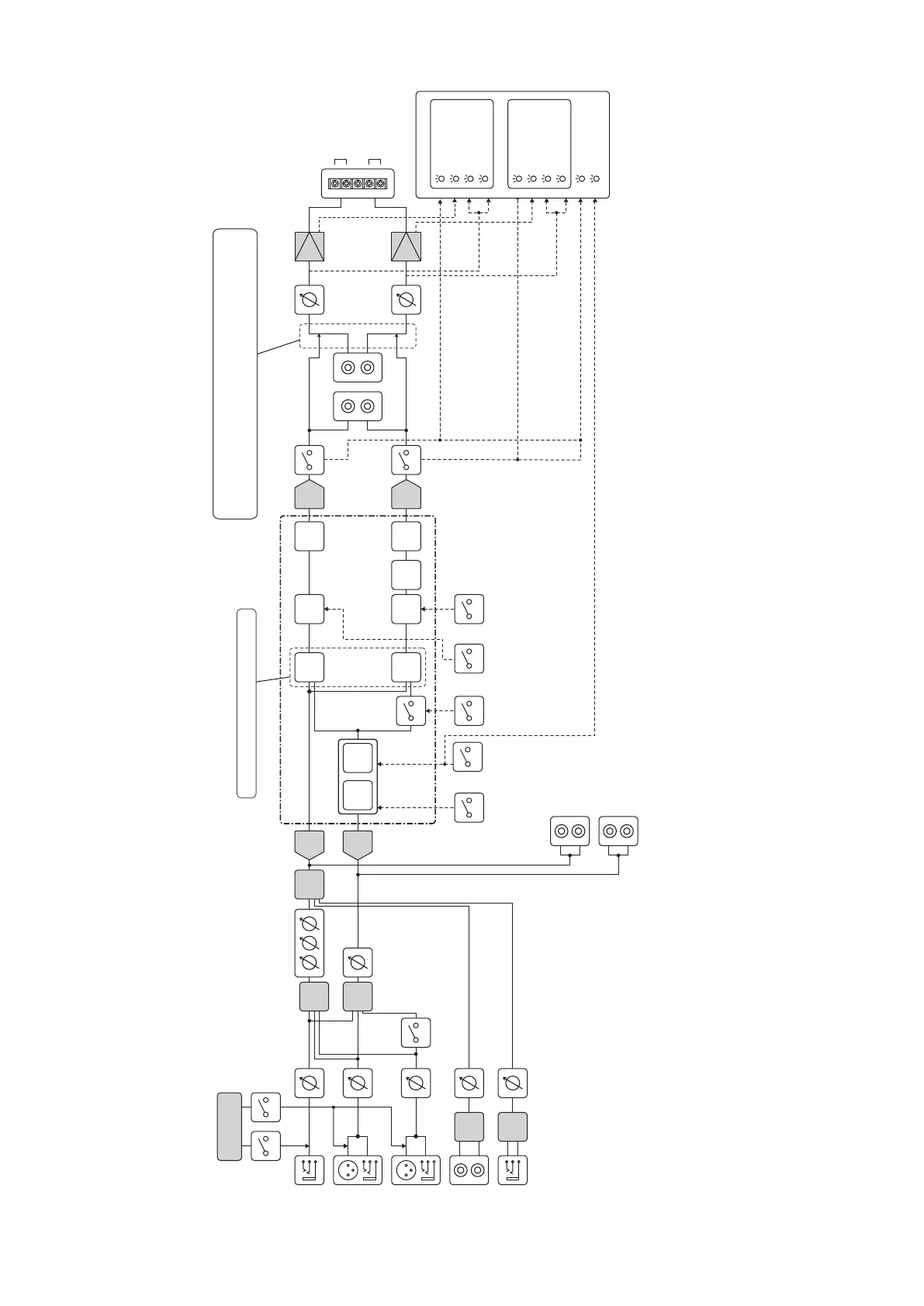
Toa MX-6224D - 14 Block Diagram

Toa MX-6224D
60 pages
Print Icon
To Next Page IconTo Next Page
To Next Page IconTo Next Page
To Previous Page IconTo Previous Page
To Previous Page IconTo Previous Page
Loading...
28
Effect
Select
Size
Select
SP
EQ
Comp
HPF
Mix for
Effect
ADC
Phantom Power
Supply +24V
Mix
Mix
Mix
Mix
ADC
Mix
Mix
SP
EQ
Comp
DAC
DAC
Protect
Signal (-20 dB)
Peak (0 dB)
Output
Outside
Sleep
Effect
Protect
Signal (-20 dB)
Peak (0 dB)
Output
Room
PWR AMP
(Room)
PWR AMP
(Outside)
Output
(Outside)
Output
(Room)
SP EQ SW
(Outside)
Outside
Effect SW
SP EQ SW
(Room)
Rec out
Effect Bus
out
Effect Preset
Select SW
-DOME
-HALL
-PLATE
-DELAY
Effect Size
Select SW
-L
-M
-S
-OFF
Mic 5-6
Effect SW
Lo Mid Hi
Effect
Vol
to
XLR only
to
XLR only
Mic 1 in
Mic 1
Phantom SW
Mic 2-4 in
Mic 5-6 in
AUX 1 in
AUX 2 in
Mic 1 Vol
Mic 2-4 Vol
Mic 5-6 Vol
AUX 1 Vol
AUX 2 Vol
Mic 2-6
Phantom SW
Mic EQ
Output
SW
(Room)
Output
SW
(Outside)
PRE AMP
out
PWR AMP
in
Room Vol
Outside Vol
Indicators
DSP
Effect
Note
If some devices are connected to "PWR AMP in,"
"PWR AMP in" signal is disconnected from "PRE AMP out."
Reverb signal is mixed with original signal.
14. BLOCK DIAGRAM

Related product manuals