EasyManua.ls Logo

Unipulse F331 - Equivalent Circuit

Unipulse F331
88 pages
Print Icon
To Next Page IconTo Next Page
To Next Page IconTo Next Page
To Previous Page IconTo Previous Page
To Previous Page IconTo Previous Page
Loading...
25
7 OPTION
25
OPTION
Chapter
7
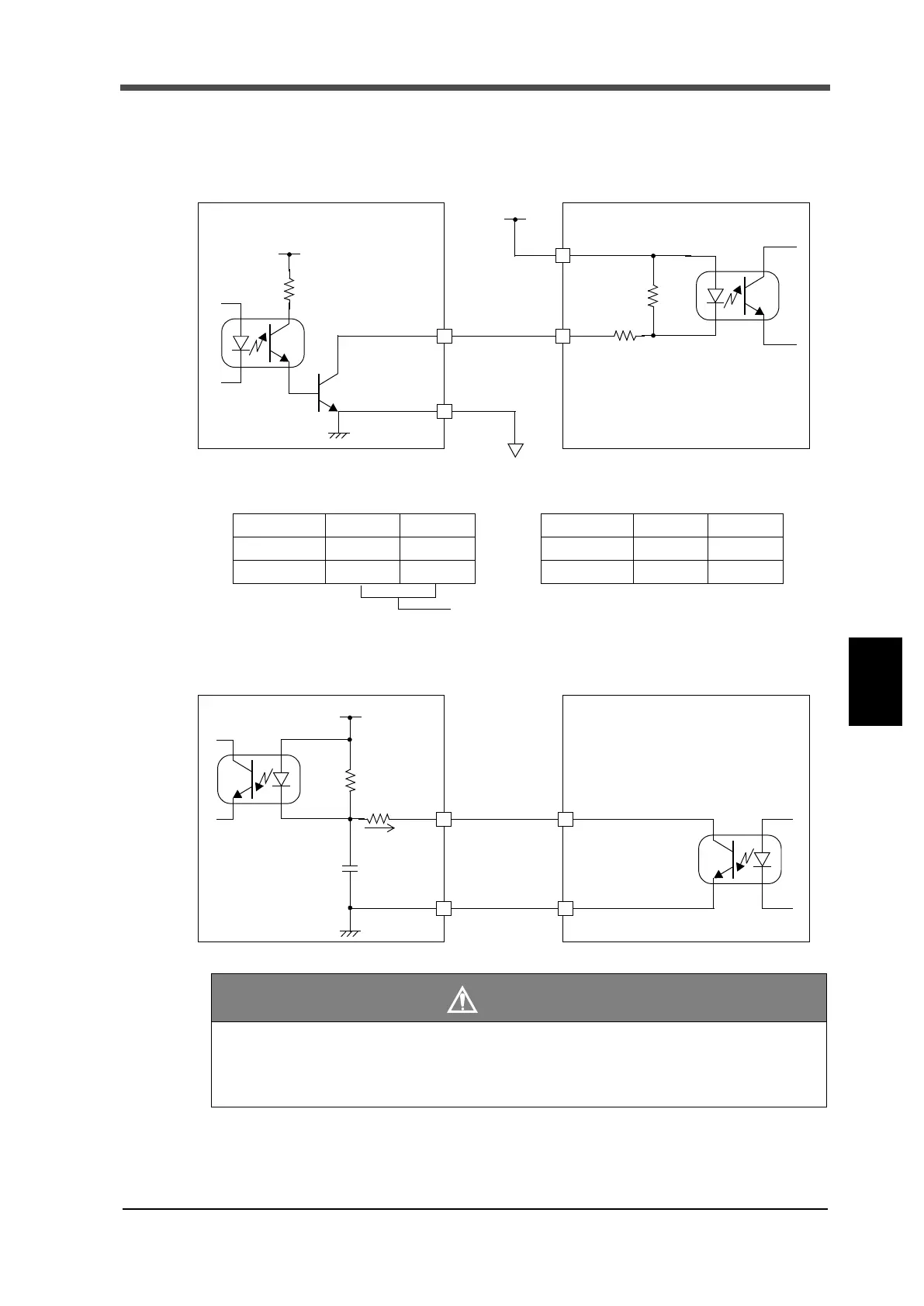
Equivalent circuit
Output
Input
CAUTION
- Avoid applying external voltages to the signal input circuit.
- Use external elements which withstands Ic=10mA or above.
- Leakage current from external element must be 30μA or below.
Internal transistor status
Output data Negative Positive
0OFFON
1ONOFF
Output pin level
Output data Negative Positive
0HL
1LH
Through logic switching( pin B14)
Output
COM
+24VRTN
COM
Input
+24V
F331
Sink type
PLC input unit etc.
Plus common type
A2 to A13
B2 to B13
A1, B1
+12V
Vceo=30V(max)
Ic=50mA(max)
F331 PLC output unit etc.
Sink type
Output
COM
Ic=
Input
COM
A1, B1
A14, B14
+12V
Approx.6mA

Table of Contents

Related product manuals