EasyManua.ls Logo

Unipulse F331 - Block Diagram

Unipulse F331
88 pages
Print Icon
To Next Page IconTo Next Page
To Next Page IconTo Next Page
To Previous Page IconTo Previous Page
To Previous Page IconTo Previous Page
Loading...
76
8 SPECIFICATIONS
76
SPECIFICATIONS
Chapter
8
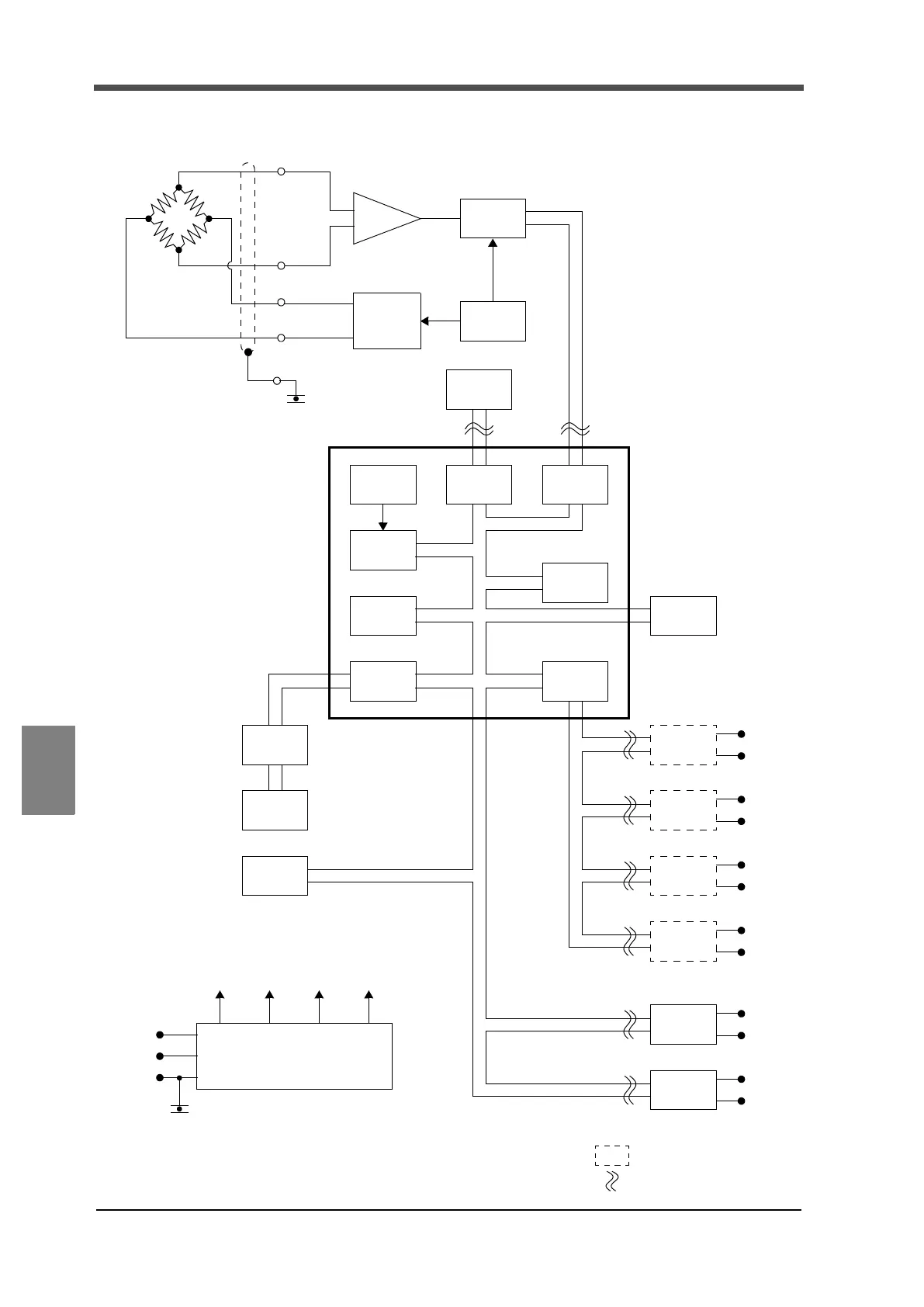
8-4. Block diagram
MPU
5V 5V 12V
FG
FRAME
Power Supply Unit
3.3V
Option
For Digital For ISO
DC IN
Indicates the insulation
USB
Watchdog
Serial
Port
Serial
Port
CPU
16bit
ROM
128KB
Serial
Port
Serial
Port
RAM
12KB
NOVRAM
4096bit
LED
Driver
Key
Display
BCD
RS-485
D/A
Converter
Control
Control
Option
Option
IN1
IN2
OUT1
OUT2
For Analog
24V
1
2
2
Option 1
Input
Amplifier
EXC
EXC
SIG
SIG
SHIELD
Excitation
Base
2.5V or 5V
A/D
24bit
FRAME
Conversion
Voltage
Voltage
LED
Input
Output
Input
Output
RS-232C
Option

Table of Contents

Related product manuals