EasyManua.ls Logo

VAT 642 Series - Tuning of Control Performance with Adaptive Pressure Controller

Default Icon
107 pages
To Next Page IconTo Next Page
To Next Page IconTo Next Page
To Previous Page IconTo Previous Page
To Previous Page IconTo Previous Page
Loading...
Series 642 INSTALLATION
813316EB Edition 2017-11-24 49/
107
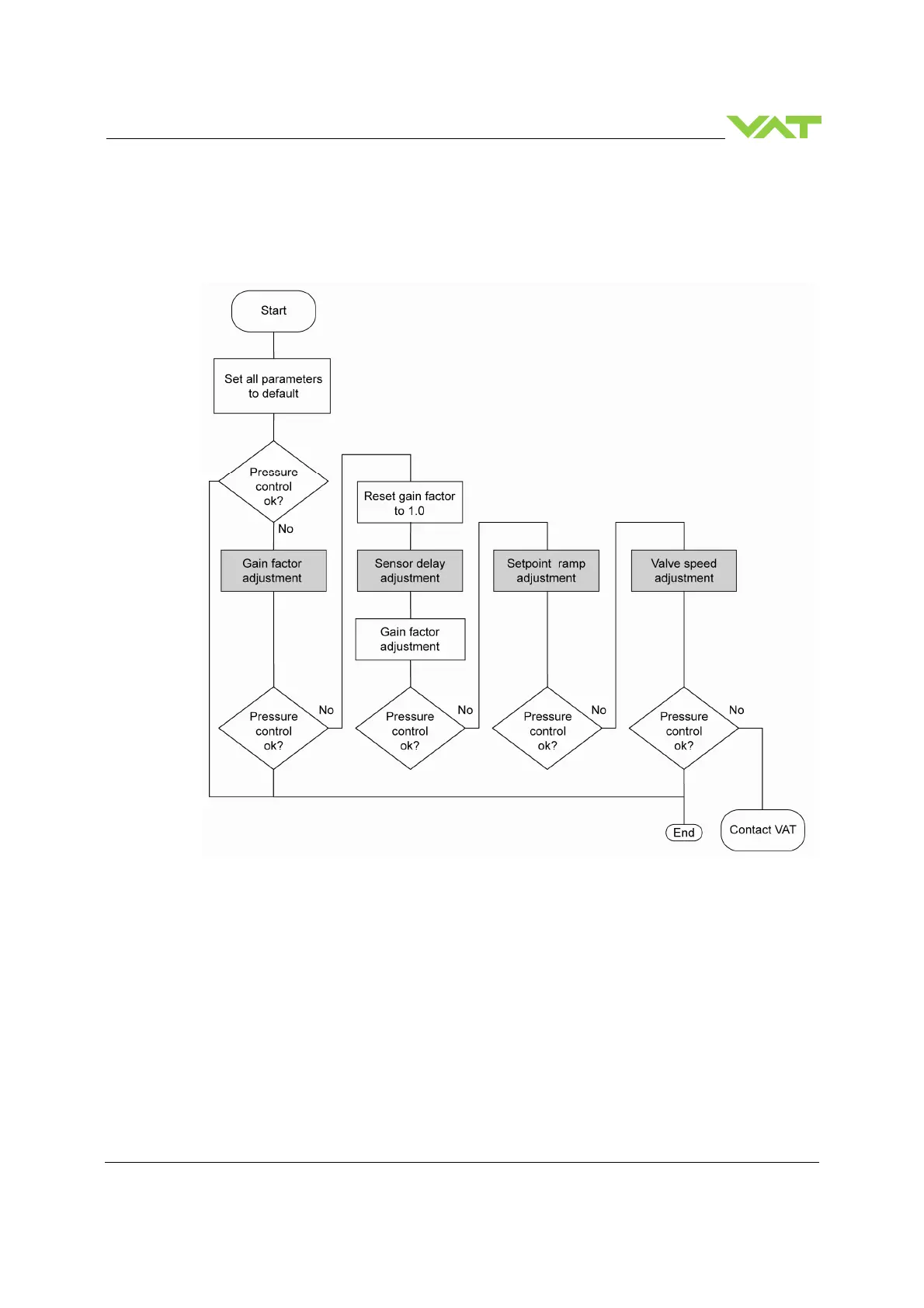
4.7.1 Tuning of control performance with adaptive pressure controller
Normally the default settings will result in good pressure control performance. For some applications
tuning may be required to improve performance. The tuning procedures for each parameter (grey boxes)
and its default values are described separately below. Strictly keep the procedure order.

Table of Contents

Other manuals for VAT 642 Series

Related product manuals