EasyManua.ls Logo

Xima L100 - Electrical Installation; General Schematic Diagram

Xima L100
59 pages
Print Icon
To Next Page IconTo Next Page
To Next Page IconTo Next Page
To Previous Page IconTo Previous Page
To Previous Page IconTo Previous Page
Loading...
17
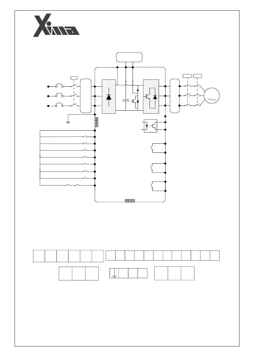
Electrical Installation
o General schematic of Xima
M
B+
R
S
T
W
V
U
B-
PE
12V
I1
I2
I3
I4
I5
I7
I8
Contactor
COM
R
S
T
Input
noise
filter and
harmonic
reduction
inductor
Output
noise
filter
Brake
resistance
Intermediate Speed
Inspection Speed
Leveling Speed
Down Command
Up Command
12V Output
Enable Input
Normal Speed
Enable
Feedback
I6
Rescue Speed
Brake
Fault Output
TC1 TC2
+
-
OP2
RJ45
Relay 3
Relay 2
Relay 1
RJ45
P
Fig. 6: General schematic of Xima
The Xima device has a row of 18 command terminals at the upper part and 9 power terminals
at the lower part. Wire the inverter, motor, and other related equipment as shown below. At
the top, power terminals are displayed separately from the control terminals. The external brake
resistance must also be connected to the B+ and B- terminals. 2 RJ45 terminals are provided for
encoder feedback.
Relay1 Relay1 Relay2 Relay2
OP2+ OP2- COM I8 I7 I6 I5 I4 I3 I2 I1 12V
R S T
B- B+
U V W
Relay3 Relay3
P
Fig. 7: Schematic of Xima device's terminals