EasyManua.ls Logo

Yamaha RX-A4A - 3;5

Yamaha RX-A4A
125 pages
Print Icon
To Next Page IconTo Next Page
To Next Page IconTo Next Page
To Previous Page IconTo Previous Page
To Previous Page IconTo Previous Page
Loading...
A
1
2
3
4
5
6
7
8
9
10
KJIHGFEDCB
L
NM
89
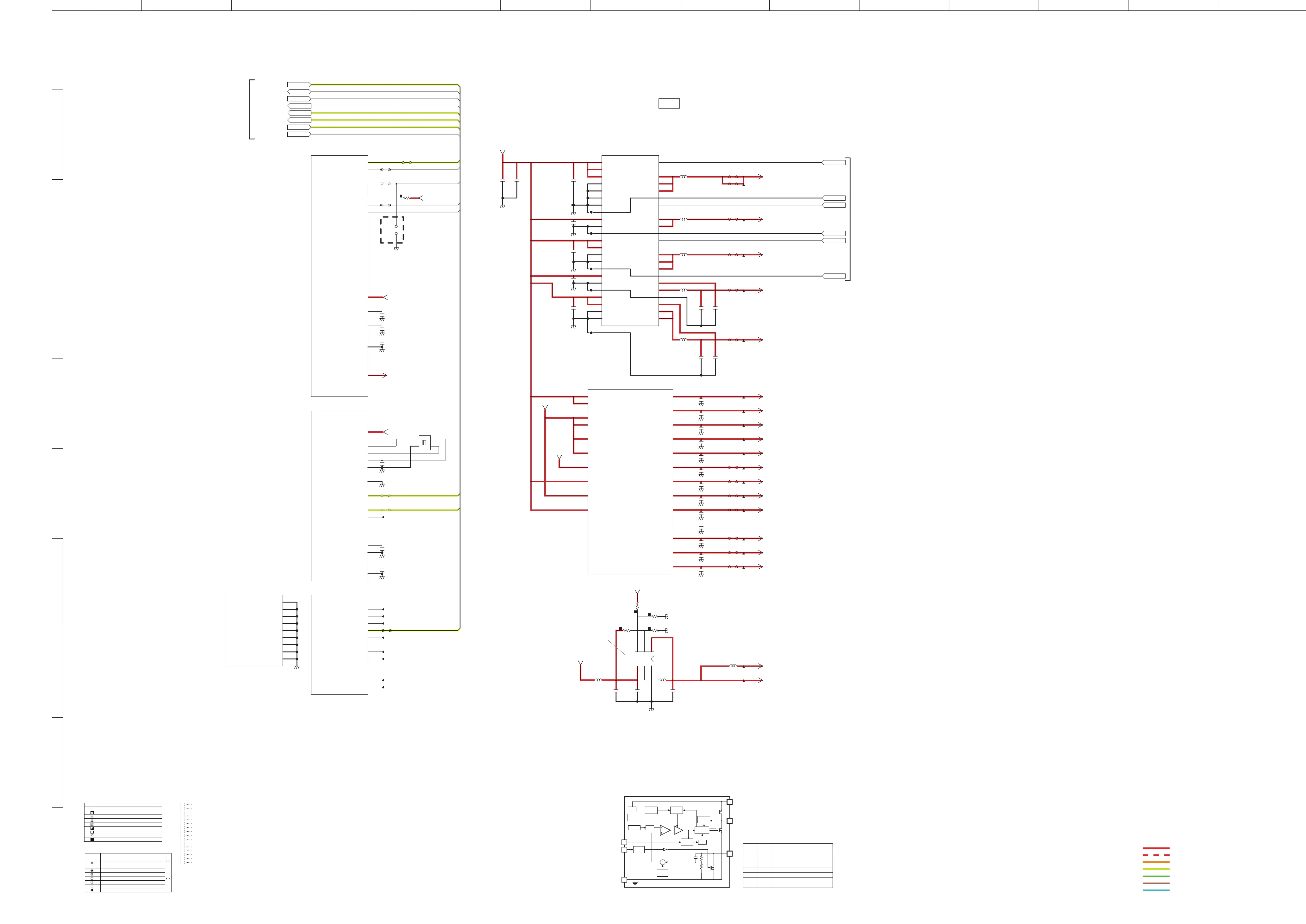
RX-A4A
PS_HOLD
RESIN_N
SPMI_CLK
SPMI_DATA
PS_HOLD
RESIN_N
SLEEP_CLK
LN_BB_CLK
LN_BB_CLK_EN
LN_BB_CLK_EN
KPD_PWR_N
SPMI_DATA
SPMI_CLK
SLEEP_CLK
LN_BB_CLK
KPD_PWR_N
0
J8212
0
J8213
J8215
0
J8216
0
J8220
0
DGND
J8221
0
DGND
J8219
0
DGND
J8218
0
C8221 4.7/6.3
J8214
0
DGND
C8213 no_use
DGND
C8220 4.7/6.3
DGND
C8212 4.7/6.3
DGND
DGND
C8218 4.7/6.3
DGND
C8211 4.7/6.3
DGND
DGND
VSNS_S3
R8202
1.0K
VSNS_S2
VSNS_S1
R8204
no_use
C8228
22/6.3(X6S)
R8201
10K
C8233
22/6.3(X6S)
C8202
0.1/10
+1.35_S5
C8203
4.7/6.3
C8201
4.7/6.3
C8227
22/6.3(X6S)
DGND
C8232
22/6.3(X6S)
TP8201
+1.8_S4
L8201
BLM21PG600SN1D
+1.225_S3
DGND
L8206
0.47UH
+3.3EMMC
+1.225_S2
L8202
1UH
IC804
RP508K331B-TR
1
VOUT
2
MODE
3
C E
L X
5
4
VIN
6
GND
L8203
BLM21PG600SN1D
+1.225_S1
+1.2_VREF
C8237
3.6/74.0
DGND
DGND
DGND
DGND
DGND
DGND
DGND
8328C
01/1.0
DGND
6328C
01/1.0
IC805
PMS-405-0-116WL
9 0
GND
6 8
GND
1
GND
1 1
GND
5 8
GND
5 9
GND
6 9
GND
7 9
GND
106
GND
IC805
PMS-405-0-116WL
4 2
VREG_L1
3 2
VREG_L2
2
VREG_L3
4
VREG_L4
8 5
VREG_L5
107
VREG_L6
3 3
VREG_L7
2 2
VREG_L8
3
VREG_L9
1 9
VREG_L10
9
VREG_L11
2 1
VREG_L12
1 0
VREG_L13
9 8
VIN_VPH1
2 9
VIN_VPH2
3 1
VDD_L1_2
5 2
VDD_L1_2
1 2
VDD_L3_8
1 4
VDD_L4
9 6
VDD_L5_6
3 4
VDD_L7
1 3
VDD_L9
2 0
VDD_L10_11_12_13
PS_HOLD
IC805
PMS-405-0-116WL
2 4
N C
5 7
GPIO_02
9 7
GPIO_03
3 6
GPIO_04
6 6
GPIO_05
8 9
GPIO_06
7 7
GPIO_07
7 8
GPIO_08
5 5
N C
5 6
N C
8 7
GPIO_11
8 8
GPIO_12
LN_BB_CLK_EN
SPMI_CLK
SLEEP_CLK
RESIN_N
SPMI_DATA
R8208
no_use
LN_BB_CLK
DGND
+3.3PHY
DGND
XL821
38.4MHZ
1
HOT
2
GND
3
HOT
4
SENSOR
DGND
C8205
22/6.3(X6S)
DGND
C8204
22/6.3(X6S)
C8239
1000P/50
C8235
1/6.3
C8234
4.7/6.3
DGND
+1.8_L13
+3.3_L12
+2.952_L11
+1.275_L9
+1.2_L8
+1.8_L7
+1.8_L6
+1.8_L5
+1.2_L4
+1.05_L3
R8203
no_use
+1.275_L2
+1.3_L1
C8217 no_use
C8216 no_use
C8223 no_use
C8222 no_use
IC805
PMS-405-0-116WL
7 2
VREG_S1
9 4
VSW_S1
104
VSW_S1
115
VSW_S1
4 1
VREG_S2
6 3
VSW_S2
7 3
VSW_S2
2 3
VREG_S3
5 4
VSW_S3
6 4
VSW_S3
6 5
VSW_S3
8 6
VREG_S4
109
VSW_S4
9 9
VREG_S5
101
VSW_S5
112
VSW_S5
9 3
VDD_S1
103
VDD_S1
114
VDD_S1
8 4
GND_S1
9 5
GND_S1
105
GND_S1
116
GND_S1
7 4
VDD_S2
5 3
GND_S2
4 3
VDD_S3
4 4
VDD_S3
7 5
GND_S3
7 6
GND_S3
108
VDD_S4
110
GND_S4
100
VDD_S5
111
VDD_S5
113
GND_S5
102
GND_S5
C8214 no_use
DGND_S1
C8219 no_use
DGND_S2
DGND
DGND
DGND_S3
KPD_PWR_N
DGND
+3.7VPH
DGND
C8215 4.7/6.3
0
J8207
0
J8201
0
J8202
0
J8203
0
J8204
0
J8205
0
J8206
0
J8208
0
J8209
IC805
PMS-405-0-116WL
4 5
SPMI_CLK
4 6
SPMI_DATA
4 7
KPD_PWR_N
3 7
N C
7 0
PON_1
7 1
PS_HOLD
6 7
PON_RST_N
8 1
N C
8 0
N C
4 0
N C
6 1
PA_THERM1
6
2
N C
5 1
PA_THERM3
9 1
VDD_SOC_IO
2 7
DVDD_BYP
3 8
AVDD_BYP
2 6
REF_BYP
2 5
GND_REF
8 2
N C
9 2
VREF_SOC
8 3
VREF_WTR
0
J8210
IC805
PMS-405-0-116WL
2 8
N C
1 5
VDD_XO_RF
5
XTAL_OUT
6
XTAL_IN
6 0
XO_THERM
4 8
GND_XOADC
1 8
GND_XO_CLK
3 5
SLEEP_CLK
3 0
LN_BB_CLK
4 9
RF_CLK1
3 9
N C
5 0
RF_CLK3
7
VREG_RF
8
GND_RF_CLK
1 7
VREG_XO
1 6
GND_XO
0
J8211
TP8228
TP8206
TP8207
TP8208
TP8209
TP8203
TP8205
TP8204
TP8202
TP8210
TP8211
TP8212
TP8213
TP8214
TP8215
TP8216
TP8217
TP8218
TP8219
TP8220
TP8221
TP8222
TP8223
TP8224
TP8225
TP8226
TP8227
C8206
4.7/10
C8208
1/10
C8207
1/10
C8209
1/10
C8210
1/10
L8204
1.0UH
L8205
2.2UH
L8207
2.2UH
L8208
2.2UH
TP8229
+1.35_S5
+1.8_S4
+3.7VPH
+1.8_L6
+3.7VPH
+1.8_S4
+1.8_L6
SW821
no_use
DGND
001.sht
PMIC
005.sht
VSNS
Pin No.
1
2
3
4
5
Symbol
V
OUT
6 GND
CE
Description
Output Pin
V
IN
Input Pin
L
x
LX Switching Pin
Ground Pin
MODE
Mode Control Pin
(“H” forced PWM control,
“L” PWM/VFM auto switching control)
Chip Enable Pin ("H" Active)
IC804: RP508K331B-TR
Voltage regulator
CE
V
IN
GND
L
X
Chip
Enable
Current
Detecto
r
Switching
Control
UVLO
OSC
Vref
V
OUT
Mode
Control
Soft Start
MODE
Thermal
Protection
RIPPLE
Control
Delay
Control
+
Delay
Clock
Gene
r
ator
1
5
4
2
3
6
to DSP 1/5
to DSP 5/5
REMARKS
CAPACITOR
PARTS NAME
NO
NO
MARK
MARK
ELECTROLYTIC CAPAC I T O R
CERAMIC CAPACI T O R
POLYESTER FILM CA P A CIT O R
POLYSTYRENE FILM C A P A C I TOR
MICA CAPACITOR
POLYPROPYLENE F I L M CAPACITOR
SEMICONDUCTIVE CERAMI C CAPACITOR
P
SOLID ELECTROLYTIC CAPAC ITOR
TUBULAR CAPACITORCERAMIC
NOTICE
U.S.A
G
CANADA
EUROPEAN STANDARD
L
CHINA
AUSTRALIA
SINGAPORE
KOREA
GENERAL
U
C
T
A
K
R
JAPAN
(model)
B BRITISH
J
SOUTH EUROPEE
V TAIWAN
F RUSSIAN
P LATIN AMERIC A
S BRAZIL
H THAI
RESISTOR
REMARKS
NO MARK
PARTS NAME
CARBON
CARBON
METAL
METAL
METAL
FIRE
CEMENT
SEMI
FILM RESIS TOR
FILM RESIS TOR
OXIDE FILM RESISTOR
FILM RE SISTOR
PLATE RESISTOR
PROOF CARBON FILM RESISTO R
MOLDED RESI STOR
VARIABLE R E S I STOR
(P=5)
(P=10)
CHIP RESIST O R
DSP
+1.22V
+1.25V
+0.43V 1.29V
+1.85V
+1.31V
0V
0V
+1.05V
+1.14V
+1.79V
0V
0V
+1.19V
+1.28V
0V
+3.04V
+1.80V
+3.28V
No replacement
part available.
サービス部品供給なし
DSP 3/5
Details of colored lines
Red / full line: Power supply (+)
Red /dashed line: Power supply (-)
Orange: Signal detect
Yellow: Clock
Green: Protection detect
Brown: Reset signal
Blue: Panel key input
All voltages are measured with a 10 M/V DC electronic
voltmeter.
Components having special characteristics are marked
and must be replaced with parts having specifications equal
to those originally installed.
Circuit diagram is subject to change without notice.
電圧は、内部抵抗 10 M の電圧計で測定したものです。
⚠印のある部品は、安全性確保部品を示しています。部品
の交換が必要な場合、パーツリストに記載されている部品
を使用してください。
本回路図は標準回路図です。改良のため予告なく変更する
ことがあります。

Table of Contents

Related product manuals