EasyManua.ls Logo

4RF Aprisa SR+ - Page 241

4RF Aprisa SR+
492 pages
Print Icon
To Next Page IconTo Next Page
To Next Page IconTo Next Page
To Previous Page IconTo Previous Page
To Previous Page IconTo Previous Page
Loading...
Managing the Radio | 241
Aprisa SR+ User Manual 1.11.1
Attack Slowdown
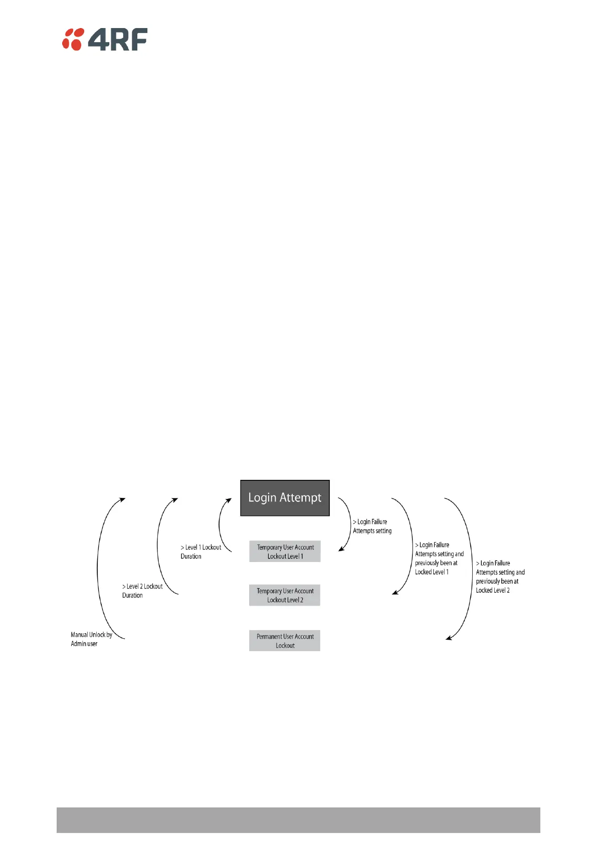
The Attack Slowdown login protection lockout mechanism will be processed as follows:
When the number of login failure attempts is less than the setting of the Login Failure Attempts
field, the login attempt is processed.
When the number of login failure attempts is greater than the setting of the Login Failure Attempts
field, the user account will be:
o temporarily disabled at level 1 for the ‘Level 1 Lockout Duration’ period, if the user account was
not previously already released from locked level 2.
o temporarily disabled at level 2 for the ‘Level 2 Lockout Duration’ period, if the user account was
previously already released from locked level 1.
This lockout mode will cycle the lockout of the accounts between locked level 1 and locked level 2.
Attack Lockout
The Attack Lockout login protection lockout mechanism will be processed as follows:
When the number of login failure attempts is less than the setting of the Login Failure Attempts
field, the login attempt is processed.
When the number of login failure attempts is greater than the setting of the ‘Login Failure
Attempts’ field, the user account will be:
o temporarily disabled at level 1 for the Level 1 Lockout Duration’ period, if the user account was
not previously already released from locked level 1.
o temporarily disabled at level 2 for the ‘Level 2 Lockout Duration’ period, if the user account was
previously already released from locked level 1.
o permanently disabled if the user account was previously already released from locked level 2.
The user account must then be manually unlocked by an ‘Admin’ user account either from
SuperVisor or via SNMP.
Login Failure Attempts
When Login Protection Mode is active, this parameter sets the maximum number of consecutive failed login
attempts before the relevant user account lockout process is initiated. This field can be set from 3 to 10
times and the default value is 5.

Table of Contents

Other manuals for 4RF Aprisa SR+

Related product manuals