EasyManua.ls Logo

ABB REG650 - Page 112

ABB REG650
728 pages
Print Icon
To Next Page IconTo Next Page
To Next Page IconTo Next Page
To Previous Page IconTo Previous Page
To Previous Page IconTo Previous Page
Loading...
IdUnre
IDL1MAG
2nd
Harmonic
5th
Harmonic
Wave
block
IDL1
AND
Cross Block
from L2 or L3
OpCrossBlock=On
OR
1
IBIAS
TRIPUNREL1
STL1
TRIPRESL1
BLK2HL1
BLKWAVL1
en06000545.vsd
a
b
b>a
OR
AND
Cross Block
to L2 or L3
AND
AND
AND
BLKUNRES
BLOCK
BLKRES
BLK5HL1
S
w
i
t
c
h
o
n
t
o
f
a
u
l
t
l
o
g
i
c
IEC06000545 V1 EN
Figure 38: Transformer differential protection simplified logic diagram for Phase
L1
IEC05000167-TIFF V1 EN
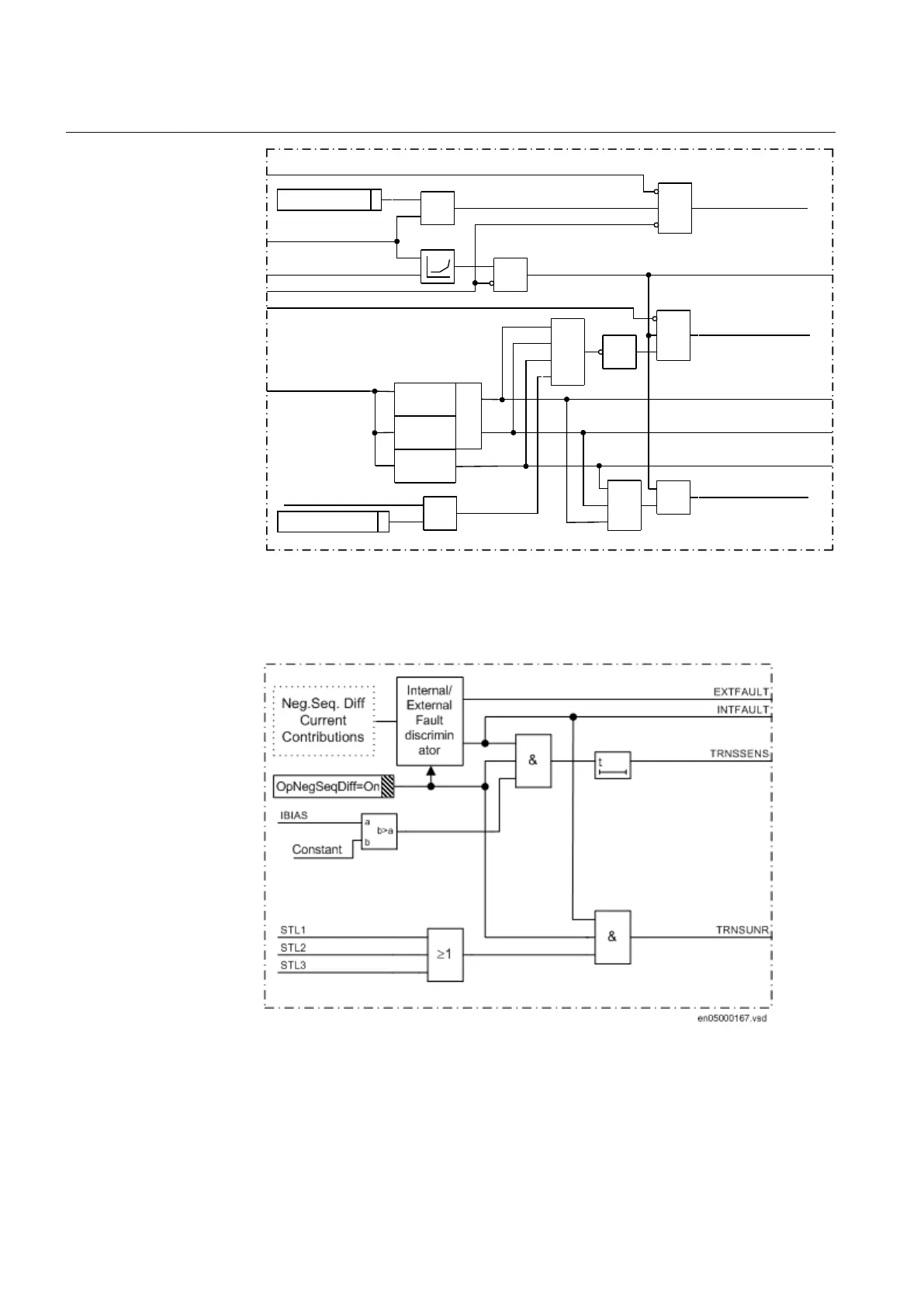
Figure 39: Transformer differential protection simplified logic diagram for
internal/external fault discriminator
Section 6 1MRK 502 048-UEN A
Differential protection
106
Technical manual

Table of Contents

Other manuals for ABB REG650

Related product manuals