EasyManua.ls Logo

ABB REG650 - Page 275

ABB REG650
728 pages
Print Icon
To Next Page IconTo Next Page
To Next Page IconTo Next Page
To Previous Page IconTo Previous Page
To Previous Page IconTo Previous Page
Loading...
START
ST1L1
ST1L2
ST1L3
ST1
T
R
1
START
S
T
2
T
R
2
S
T
A
R
T
TRIP
IEC08000012-3-en.vsd
Comparator
U > U1>
Comparator
U > U1>
Comparator
U> U1>
MaxVoltSelect
Comparator
U> U2>
Comparator
U> U2>
Comparator
U > U2>
Start
&
Trip
Output
Logic
Step 1
Start
&
Trip
Output
Logic
Step 2
Phase 3
Phase 2
Phase 1
Phase 3
Phase 2
Phase 1
Timer
t2
Voltage Phase
Selector
OpMode2
1 out of 3
2 outof 3
3 out of 3
Time integrator
Timer t1
Voltage Phase
Selector
OpMode1
1 out of 3
2 outof 3
3 out of 3
TRIP
TRIP
OR
OR
OR
OR
OR
OR
UL1 or UL12
UL2 or UL23
UL3 or UL31
IEC08000012 V3 EN
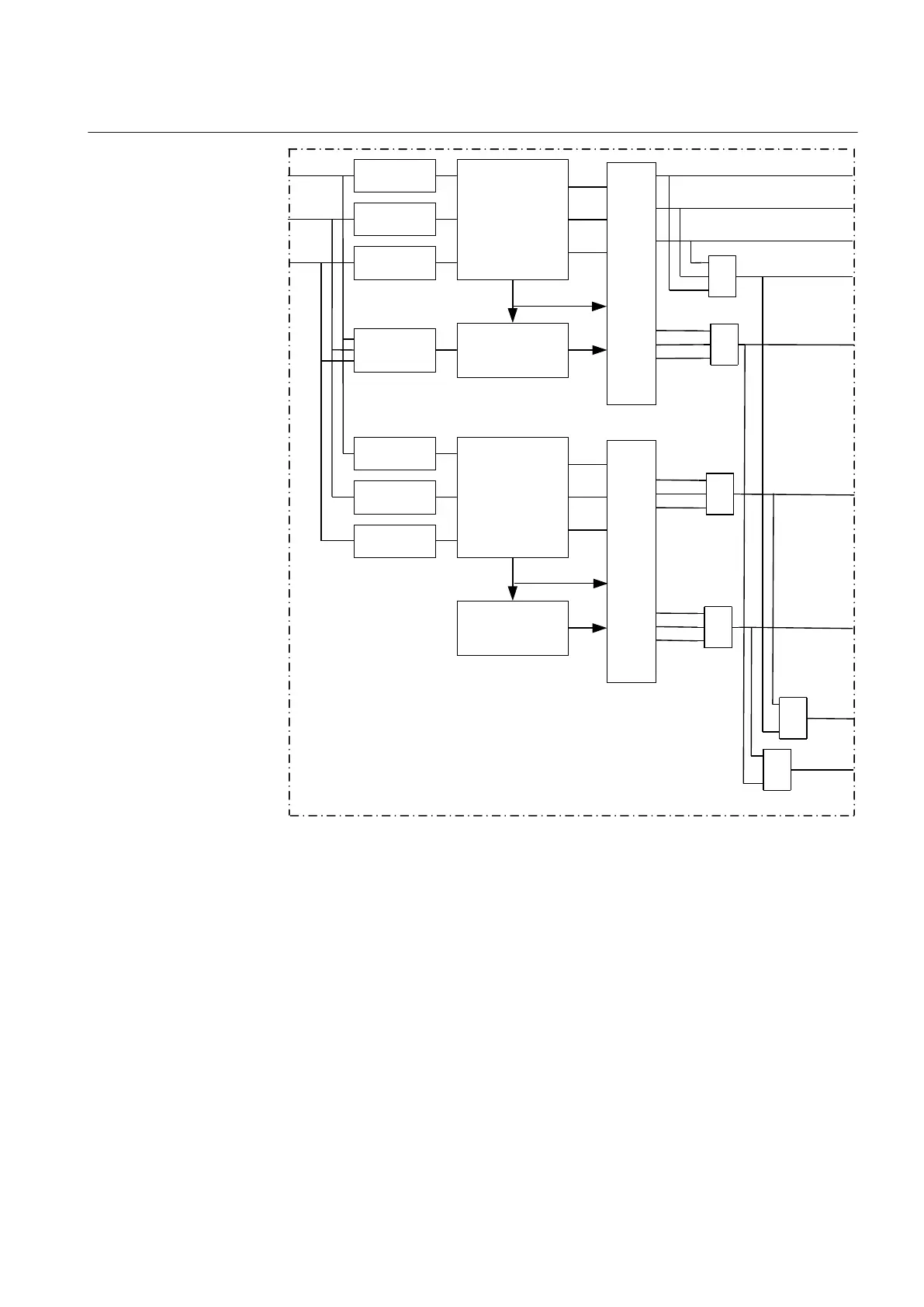
Figure 135: Schematic design of Two step overvoltage protection (OV2PTOV)
1MRK 502 048-UEN A Section 9
Voltage protection
269
Technical manual

Table of Contents

Other manuals for ABB REG650

Related product manuals