EasyManua.ls Logo

Becker AR6201 - Typical Wiring for Twin Seater Aircrafts, Tandem

Becker AR6201
79 pages
Print Icon
To Next Page IconTo Next Page
To Next Page IconTo Next Page
To Previous Page IconTo Previous Page
To Previous Page IconTo Previous Page
Loading...
AR6201-(X0X)
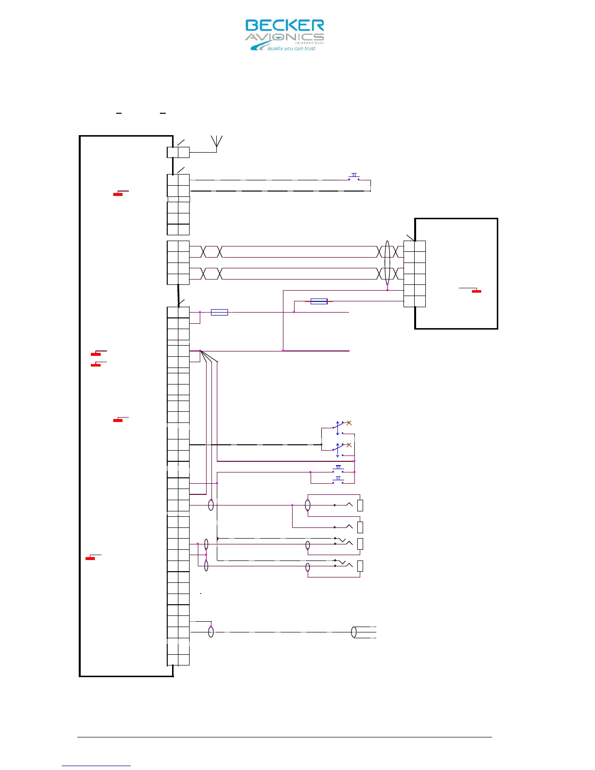
Page 2-16 DV 14300.03/.04 Issue 5 5/2013
2.5.7 Typical Wiring for Twin Seater Aircrafts, Tandem (additional Radio
Control Unit)
RX1+
RX1-
TX1+
TX1-
RX0_422+
RX0_422-
TX0_422+
TX0_422-
GND
SUPP_IN
3 A
1
2
44
1
2
P1
5
9
1111
5
9
Earphone
Pilot
PL55
Manual Intercom (optional)
Pow er Supply
Ground
P_SUPP_GND
Frequency Exchange
optional
(Remote Flip-Flop)
7
8
15
P_SUPP
7
PTT Pilot
LINE_OUT
8
15
14
14
AF_AUX_IN_HI
7
AR6201-(X0X)
3
7
17
CPIN
14
16
1
10
25
23
12
11
13
12
21
Auxiliary Audio Input
optional
J3
24
/PWR_EVAL
24
AF_AUX_IN_LO
3
14
16
17
23
10
1
13
25
12
11
12
21
5
2
8
18
6
21
15
20
19
4
ANTENNA
MIKE_STD_LO
/EXT_SO
D_GND
MIKE_STD1_HI
P_SUPP
2
P_SUPP_GND
MIKE_DYN_LO
ILL_LO
ILL_HI
MIKE_DYN_HI
5
SPK_HI
/IC
SPK_LO
6
AGC_OUT
18
/PTT1
20
HDPH1_A
8
15
4
21
J1
AWG20
HDPH1_B
19
AWG20
P1
Pow er Supply
7.5 A
14V/28V
9 9
22
22
PL68
Standard Mike
Copilot
Note: mount the jacks
(earphone & mike) isolated
from aircraft frame
Pilot
Intercom On
Intercom Off
Intercom Off
Copilot
Intercom On
Standard Mike
Pilot
PL68
PL55
Earphone
Copilot
PTT Copilot
RCU6201-(X1X)
Figure 2-11 Typical Wiring for Twin Seater Aircrafts, Tandem

Table of Contents

Other manuals for Becker AR6201

Related product manuals