EasyManua.ls Logo

Cinterion DSB75 - Block Diagram

Default Icon
96 pages
Print Icon
To Next Page IconTo Next Page
To Next Page IconTo Next Page
To Previous Page IconTo Previous Page
To Previous Page IconTo Previous Page
Loading...
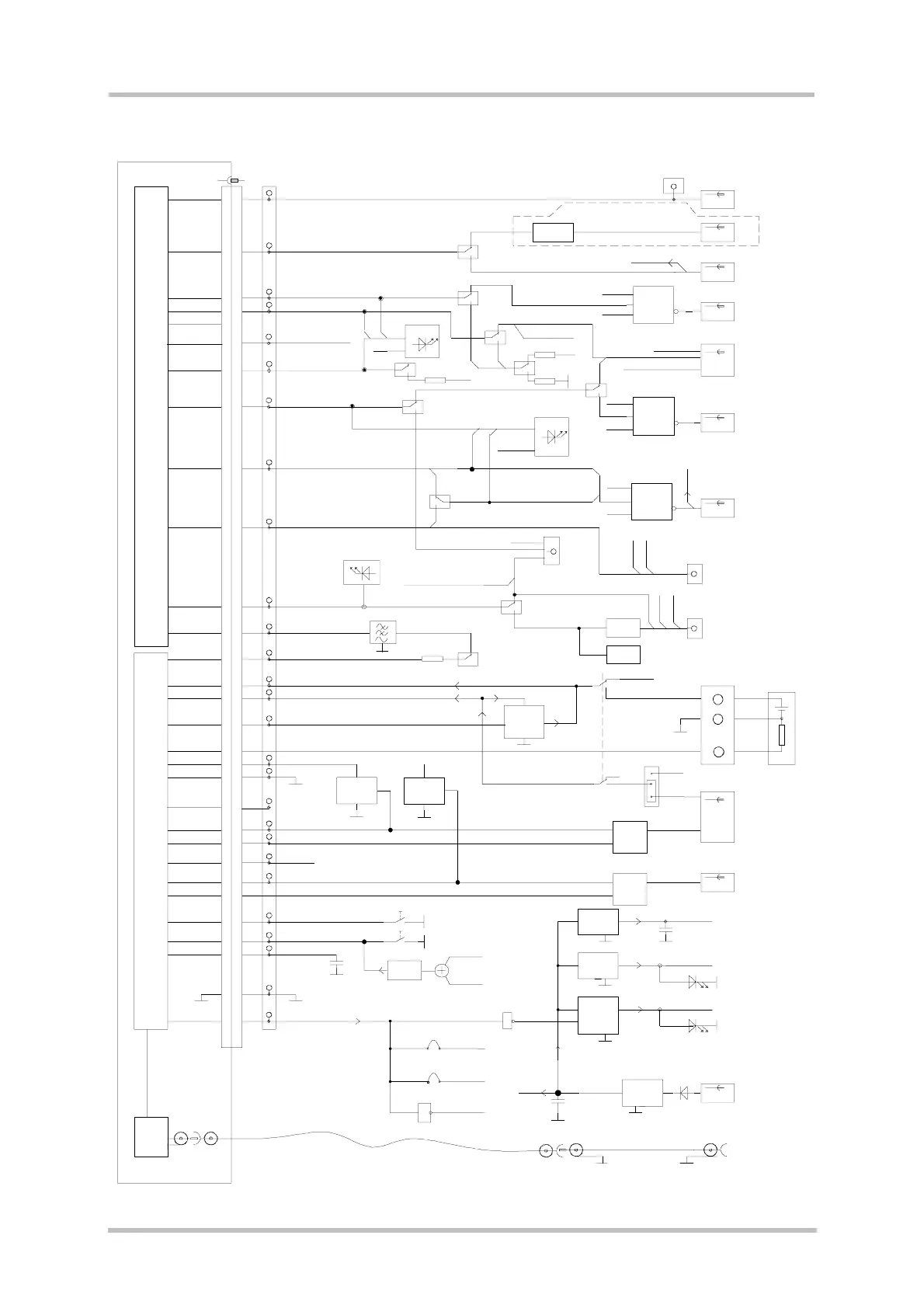
DSB75 Development Support Board Rev. B1 Hardware Description
Confidential / Released
DSB75_hd_v12 Page 20 of 96 2008-08-26
2.4 Block Diagram
Charging
ASC1
5V
DC/DC
SIM
8 pin
BATT+
Adj. Reg.
Feeding
Bridge
PSU 9V
USB-OTG
Chip
Handset
AGND
ASC2 (Debug)
I
RS232
EN
4x
I
RS232
SD
EN
3x
ASC0
Level
Shifter
2x
11x
EN
I
2x
IGT
EMRG_RST
EEPROM
DAI
10pin
ge
Hirose
USB B
Feeding
Bridge
SD-Card
AGND
USB Mini A/B
Charger,
Headset
SIM
AGND
2
x
I
RS232
EN
EMC
8x
EMC
12x
EN
I
SMA
I2C
10pin
Switch
/8
3V3-4V5
/1
/2 EP1(N,P)
EP2(N,P)
3V3-4V5
MIC1(N,P)
Charge
ADC (MUX)
Charge
ext. Supply
Audio
Audio
Audio1
Audio1
Audio2
Audio2
/1
Reset
On
BATT+
RTC Supply
SIM
USB
SD / GPIO
ASC1
ASC0
USC
I2C
DAC (PWM)
PWR_IND
PWR_IND
BATT+
/5
VDD
/6
CCxxx
/2
BATTEMP/1
ASC2/GPIO
Charge
/3 CHARGEGATE, VSENSE, ISENSE
RXD1, TXD1, RTS1, CTS1
SYNC/1SYNC
/2
I2CCLK, I2CDAT
/8
SD_xxx(GPIO1-6)
SPICS, SPIDI
/4
/7
USC(0:6)
RXD2_GPIO9, TXD2_GPIO10
/2
/2
/2
ADC(1,2)_IN
/4
/2
5V
/1
/2
RXD0 ... RING0
/8
IGT
/2
VMIC
/1
EMERG_RST
/6
/6
/1
VCHARGE
/1
VEXT/1
DAC_OUT/1
MIC2(N,P)
/2
/4
VDD
5V
/9
/4
/7
/3 USB_DN, USB_DP, VUSB_IN
VDDLP
DTR
Analog baseband
Digital baseband processor
GSM module
80 pole B2B
RF
Battery
(Screw terminal)
Test points
2x40 pole
RF Cable
RXD0,TXD0
RTS0,CTS0,RING0,DCD0,DSR0,DTR0
USC(1,2)
(RXD0,TXD0)_I
VDD
5V
SPI1/2
2x10pin
SPI1_CS, SPI1_DI
d/dt
DTR
VBUS_B
SD_DET(GPIO7),
SD_WP(GPIO8)
SD
/4
AGND
VEXT
SDXX_I
SPI2_CS,
SPI2_DI
/2
for future use
VDD
10x
VDD
/2
SD_DET(GPIO7),
SD_WP(GPIO8)
/6
/4
/8
/4
3V0
VDD
EN
LDO
LDO
PWR_IND
gn
/1
JP
JP
EN1
EN2
SD
EN2
SD
SD
SD
SD
SD
EN2
EN1
JP
5V
2x
PWR_IND
VBUS_B
5V
TP_ENV
/1
SD / GPIO

Table of Contents