EasyManua.ls Logo

Concept Pro DEEP LEARNING PLUS - DL Security Menu

Concept Pro DEEP LEARNING PLUS
84 pages
Print Icon
To Next Page IconTo Next Page
To Next Page IconTo Next Page
To Previous Page IconTo Previous Page
To Previous Page IconTo Previous Page
Loading...
27
DEEP LEARNING PLUS USER MANUAL
DL SECURITY MENU
The DL PLUS product operates based upon highly customisable deep learning (DL) action rules.
From the <DL SECURITY> menu Action Rules can be configured to occur based on a DL or System
Trigger with conditions according to a Schedule, and result in specific Event Actions.
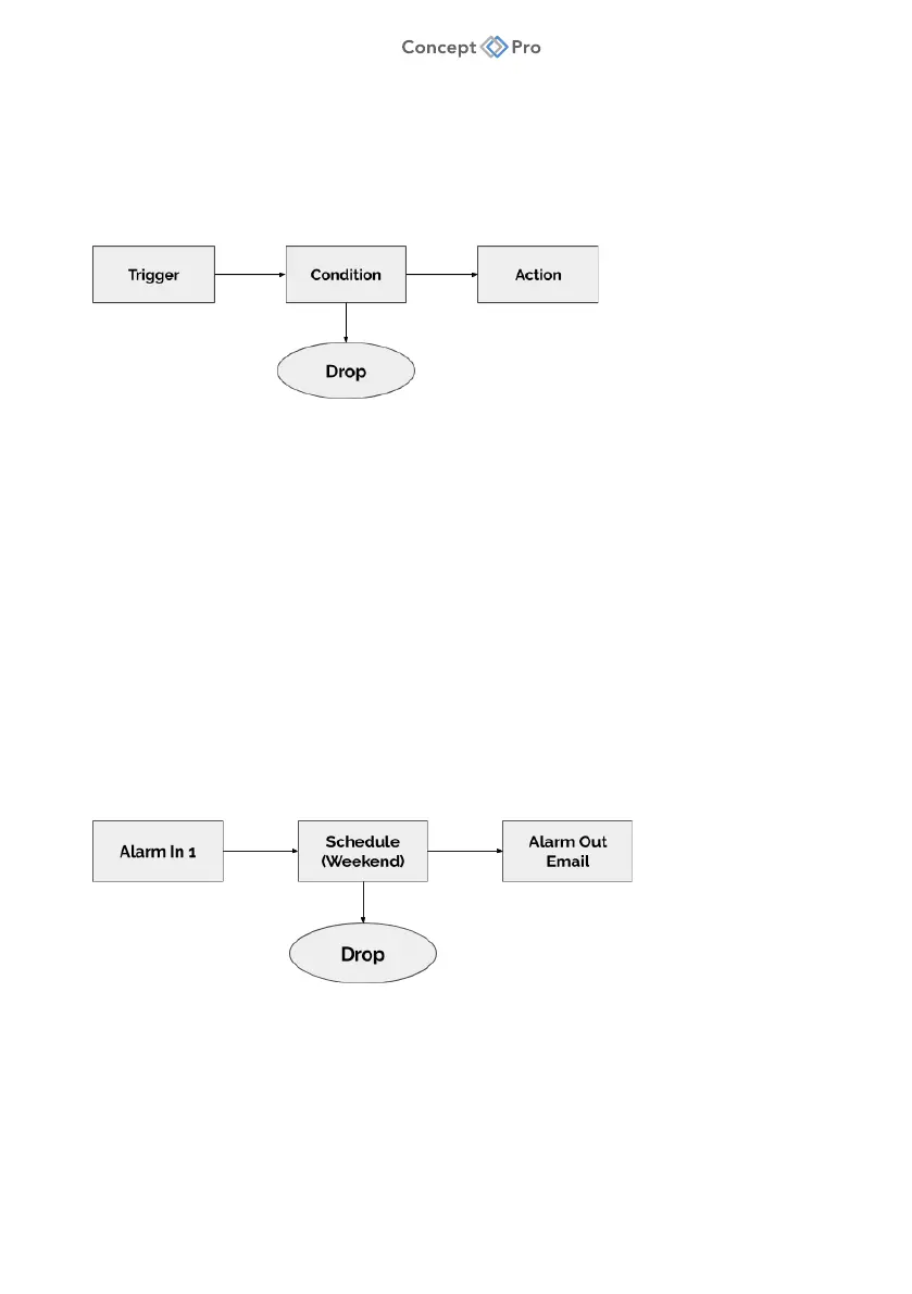
DL Statistics can also be configured. The diagram below summarises the operation of Action Rules:
ACTION RULE OVERVIEW
There are two types of Triggers—Deep Learning (DL) and System. An event detected by
the DL PLUS unit through deep learning analysis triggers a DL Trigger. An event detected
by traditional sensor state changes triggers a System Trigger. Both kinds of triggers can
be configured for an Action Rule.
Specific Conditions can be configured to filter exactly when a DL or System Trigger will be
detected. Typically, a Schedule is used as the Condition; however, additional conditions
such as a simultaneous or ‘Double Knock’ detection of an alarm sensor input event can
be configured.
Action items define the actions to occur when a specific Action Rule is detected.
Multiple actions can be selected, including e-mail event notifications, ONVIF metadata
streams, and many more.
An example of an Action Rule based upon a System Trigger is depicted below:
In order to configure Action Rules, Triggers, Conditions, and Actions must first be configured as follows:

Other manuals for Concept Pro DEEP LEARNING PLUS

Related product manuals