EasyManua.ls Logo

Crestron TST-902 - TST-902-DSW-PMK Specifications; Product Specifications; Dimension Drawings

Crestron TST-902
120 pages
Print Icon
To Next Page IconTo Next Page
To Next Page IconTo Next Page
To Previous Page IconTo Previous Page
To Previous Page IconTo Previous Page
Loading...
30 TST-902 Product Manual Doc. 7750C
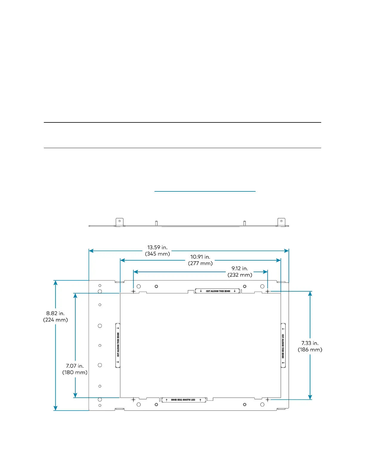
TST-902-DSW-PMK Specifications
Product specifications for the TST-902-DSW-PMK are provided below.
Product Specifications
Construction
Metal mounting plate and cover plate
Dimensions
Height 8.82in. (224mm)
Width 13.59in. (346mm)
To search for product certificates, refer to support.crestron.com/app/certificates.
Dimension Drawings

Table of Contents

Other manuals for Crestron TST-902

Related product manuals