EasyManua.ls Logo

Datex-Ohmeda 7900 - Page 176

Datex-Ohmeda 7900
181 pages
Print Icon
To Next Page IconTo Next Page
To Next Page IconTo Next Page
To Previous Page IconTo Previous Page
To Previous Page IconTo Previous Page
Loading...
8 /Schematics
8-20 7900 Ventilator- 1503-0151-000 1-97
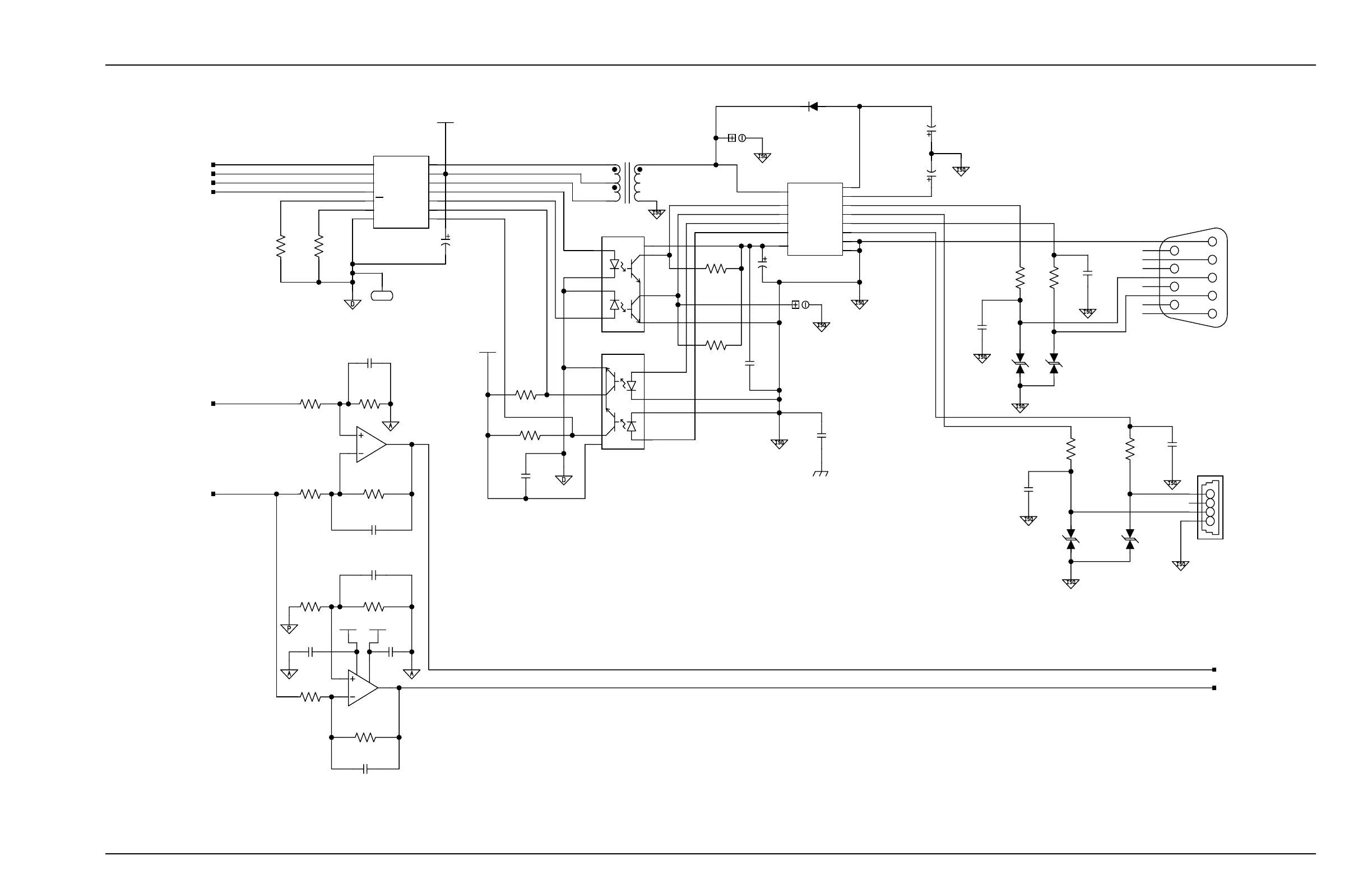
Figure 8-19
Power supply board schematic diagram, page 3 of 5
P2
SIGNAL=CHAS_GND;10,11
50V
0.001UF
C104
10%
10%
50V
0.001UF
C105
50V
0.001UF
C99
10%
50V
0.001UF
C98
10%
C113
0.01UF
10%
250V
C24
0.1UF
10%
50V
V_BATT
SH4
I_BATT
SH4
TP2
TP1
35V
10%
C102
1UF
ISO_TXDA
ISO_RXDA
R124
1.00K
1/8W
1%
R126
1.00K
1/8W
1%
R109
1.00K
1/8W
1%
R110
1.00K
1/8W
1%
4.32K
R113
1%
1/8W
C101
0.1UF
10%
50V
4.32K
R119
1%
1/8W
T2
1/8W
4.99K
1%
R102
U22
MAX251
4.32K
R26
1%
1/8W
U14
MAX250
35V
10%
C32
4.7UF
CR12
SMBJ16CA
4.32K
R27
1%
1/8W
RXDB
SH4
RXDA
SH4
TXDB
SH4
TXDA
SH4
1/8W
4.99K
1%
R103
U5
AD822AR
AD822AR
U5
R1
4.99K
1/8W
1%
0.1UF
C70
50V
10%
0.1UF
C80
50V
10%
50V
C4
0.01UF
10%
50V
C8
0.01UF
10%
124K
R86
1/8W
1%
R72
49.9K
1/8W
1%
124K
R85
1/8W
1%
50V
C9
0.01UF
10%
R7
499K
1/8W
1%
R22
499K
1/8W
1%
50V
C3
0.01UF
10%
R71
49.9K
1/8W
1%
BATT_P
SH1
BATT_CUR_SEN
SH1
35V
10%
C103
1UF
35V
10%
C97
1UF
CR33
914
R55
4.99K
1/8W
1%
ISO_RXDB
ISO_TXDB
HCPL-2531
U18
HCPL-2531
U21
P3
SIGNAL=CHAS_GND;5,6
SMBJ10CA
CR29 CR30
SMBJ16CA
SMBJ10CA
10V
CR11
5
4
3
9
8
7
2
1
6
VDD
1
34
6
2
R2IN
R1IN
V+
T2OUT
T1OUT
V-
RTRI
ISOGND
AC
T1DIN
T2DIN
R1LDR
R2LDR
BYP
13
8
14
1
6
5
4
3
2
12
11
10
9
7
SHDN
EN
D1
VCC
T1LDR
T2LDR
R1DIN
R2DIN
D2
T1IN
GND
T2IN
R1OUT
R2OUT
3
13
24
5
8
1
7
9
12
11
10
6
14
VDD
5
6
7
8
4
3
2
1
-15V+15V
4
3
2
1
8
7
6
5
1
2
3
4
8
7
6
5
1
2
3
4
DGND

Table of Contents

Related product manuals