EasyManua.ls Logo

DORC EVA - Block Diagrams; Block Diagram 8000.ANT01

DORC EVA
50 pages
Print Icon
To Next Page IconTo Next Page
To Next Page IconTo Next Page
To Previous Page IconTo Previous Page
To Previous Page IconTo Previous Page
Loading...
Service Manual
Ophthalmic Surgical System
Chapter 4 - Block Diagrams
N° doc.: 30204400-B - Version date: Nov. 01, 2013 - 35
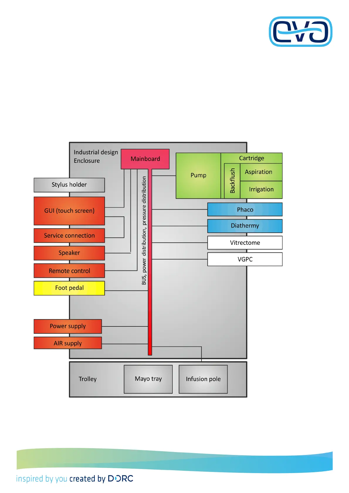
4 Block Diagrams
4.1 Block Diagram 8000.ANT01

Table of Contents

Related product manuals