EasyManua.ls Logo

Elkron MP500/8 - Page 92

Elkron MP500/8
116 pages
Print Icon
To Next Page IconTo Next Page
To Next Page IconTo Next Page
To Previous Page IconTo Previous Page
To Previous Page IconTo Previous Page
Loading...
92
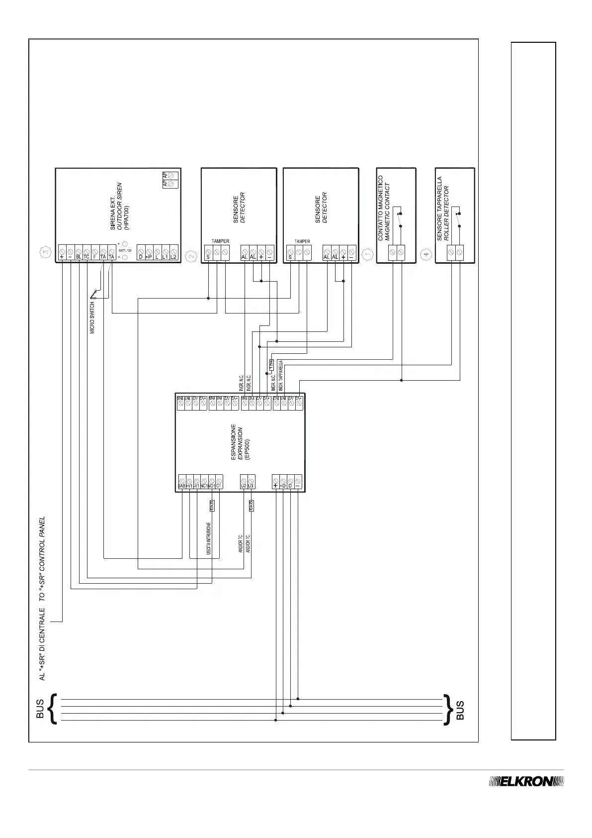
MP500/4N-8-16 Installation
1) Example of connections on N.C. input
2) Example of connection with alarm on N.C. input and tamper on SAB input
3) Example of connection with tamper on SAB input
4) Example of connection with alarm on roller input
IMPORTANT!
Each sensor
must be powered by the device that controls it.

Table of Contents