EasyManua.ls Logo

Elkron MP500/8 - Example of Diagram with Double Balancing INPUTS MP500;4 N

Elkron MP500/8
116 pages
Print Icon
To Next Page IconTo Next Page
To Next Page IconTo Next Page
To Previous Page IconTo Previous Page
To Previous Page IconTo Previous Page
Loading...
MP500/4N-8-16 Installation
89
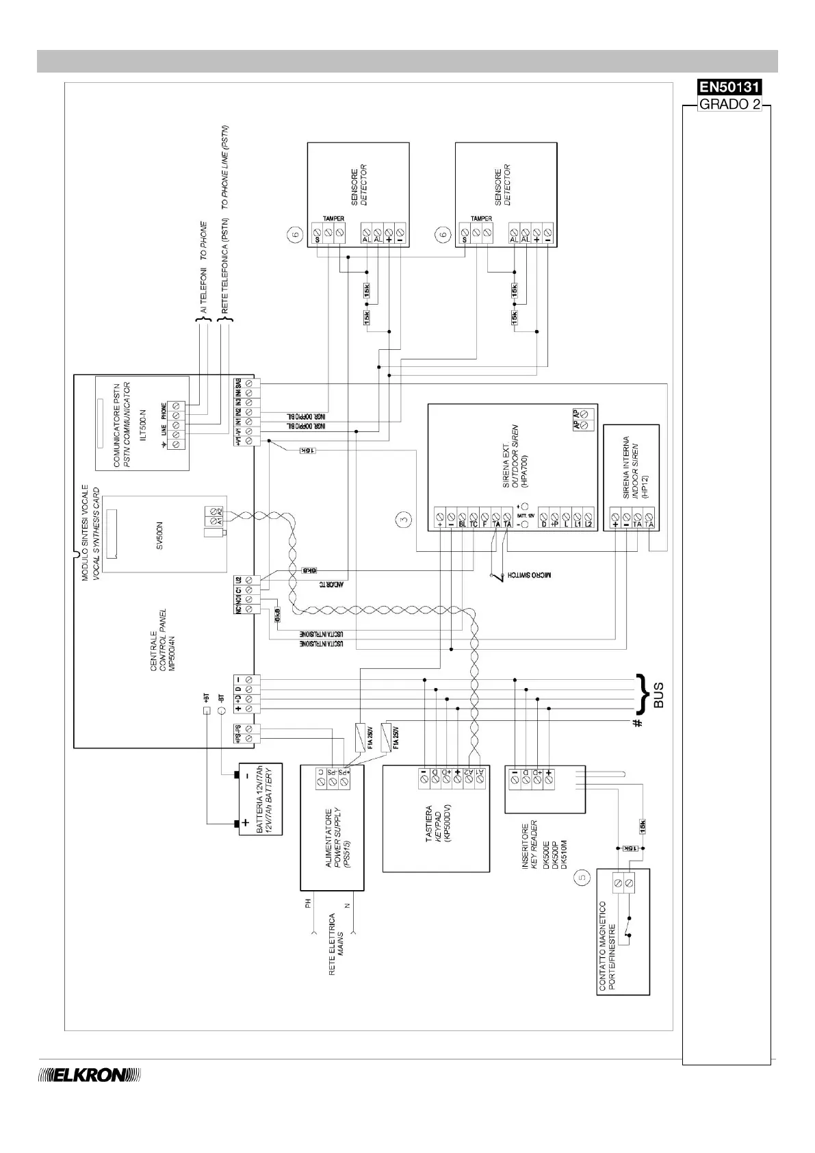
5.14 EXAMPLE OF DIAGRAM WITH DOUBLE BALANCING INPUTS MP500/4N
3) Example of connection with tamper on SAB input
5) Example of connection on double BAL inp
ut
6) Example of connection with alarm and tamper on double BAL input
IMPORTANT
! Each sensor must be powered by the device that controls it. The balancing resistors must be connected to the positive of the
power supply of the same device.
IMPORTANT!
In or
der to guarantee conformity to the EN50131 standard, the U2 output, tamper alarm, must be connected to the internal siren.

Table of Contents