EasyManua.ls Logo

Emerson SI-PROFIBUS

Emerson SI-PROFIBUS
108 pages
To Next Page IconTo Next Page
To Next Page IconTo Next Page
To Previous Page IconTo Previous Page
To Previous Page IconTo Previous Page
Loading...
Unidrive M SI-PROFIBUS User Guide 69
Issue Number: 3
Safety
information
Introduction
Mechanical
installation
Electrical
installation
Getting
started
Parameters
GSD
Files
Cyclic data
Non-cyclic
data
Control and
status words
Diagnostics
PROFIdrive
profile (V4)
Advanced
features
Legacy
features
Glossary of
terms
Index
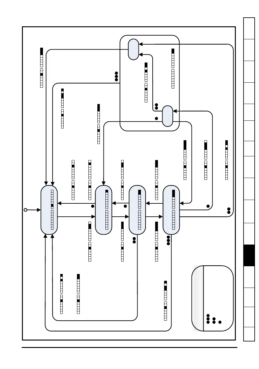
Figure 12-1 PROFIdrive V4 General State Machine Diagram
Power switched on
S3: Switched On
Status Word
15 8 7 0
Status Word
S2: Ready For Switching On
15 8 7 0
Status Word
S1: Switching On Inhibited
S4: Operation
Status Word
15 8 7 0
15 8 7 0
Control Word
Coast Stop
15 8 7 0
Control Word
Or
Quick Stop
Control Word
15 8 7 0
OFF: no Coast Stop and
no Quick stop
15 8 7 0
Control Word
Coast Stop
15 8 7 0
Control Word
Or
Quick Stop
Control Word
15 8 7 0
ON
Control Word
15 8 7 0
OFF
Control Word
15 8 7 0
Enable Operation
Control Word
15 8 7 0
Disable Operation
Control Word
15 8 7 0
Coast Stop
Ramp Stop
Control Word
15 8 7 0
ON
Control Word
15 8 7 0
OFF
Control Word
15 8 7 0
Quick Stop
Quick Stop
Control Word
15 8 7 0
Quick Stop
S5: Switching Off
Control Word
15 8 7 0
Coast Stop
15 8 7 0
Control Word
Standstill detected or
Disable Operation
15 8 7 0
Control Word
Standstill detected or
Disable Operation
Key
Highest priority
High priority
Low priority
Lowest priorityNo dots
St
a
t
u
s
W
o
r
d
15
8
7
0
15 8 7 0

Table of Contents

Related product manuals