EasyManua.ls Logo

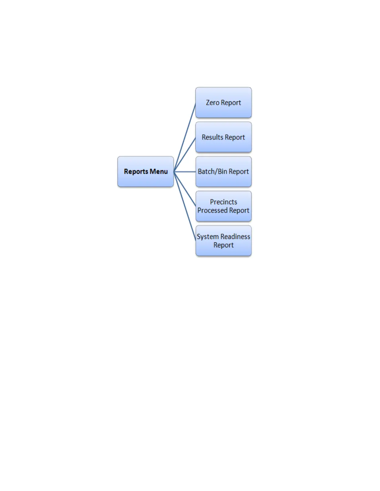
ES&S DS850 - Reports Menu

Default Icon
199 pages
Print Icon
To Next Page IconTo Next Page
To Next Page IconTo Next Page
To Previous Page IconTo Previous Page
To Previous Page IconTo Previous Page
Loading...
Chapter 11: Menu Structure 186
EVS5200_DOC_SOP_DS850
Software Version 2.10
Published: February 26, 2014
Reports menu

Table of Contents