EasyManua.ls Logo

Frymaster FMCFE - FAST-Ready Constant Pilot

Frymaster FMCFE
88 pages
Print Icon
To Next Page IconTo Next Page
To Next Page IconTo Next Page
To Previous Page IconTo Previous Page
To Previous Page IconTo Previous Page
Loading...
MASTER JET CF SERIES ATMOSPHERIC GAS FRYERS
CHAPTER 1: SERVICE PROCEDURES
1-39
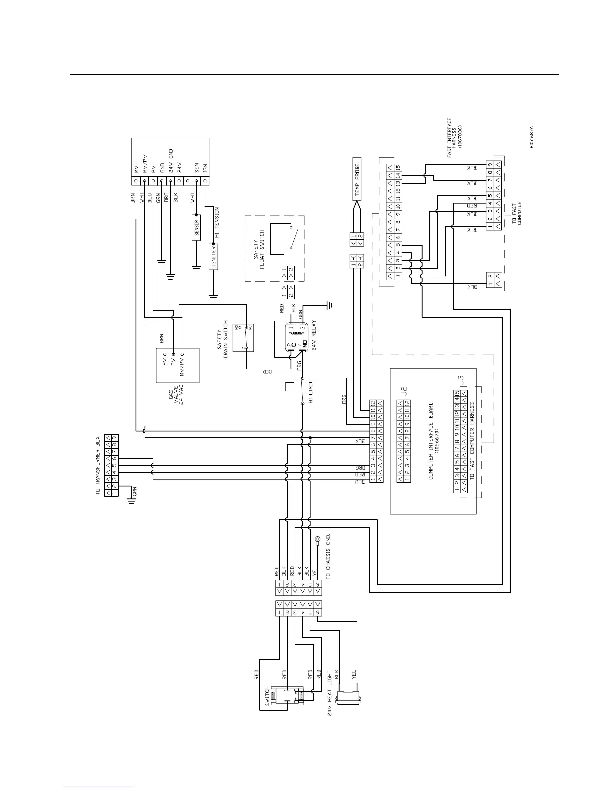
1.12.5 FAST-Ready Constant Pilot

Table of Contents

Related product manuals