EasyManua.ls Logo

GE Multilin 850 - Page 235

GE Multilin 850
616 pages
Print Icon
To Next Page IconTo Next Page
To Next Page IconTo Next Page
To Previous Page IconTo Previous Page
To Previous Page IconTo Previous Page
Loading...
CHAPTER 4: SETPOINTS OUTPUTS
850 FEEDER PROTECTION SYSTEM – INSTRUCTION MANUAL 4–103
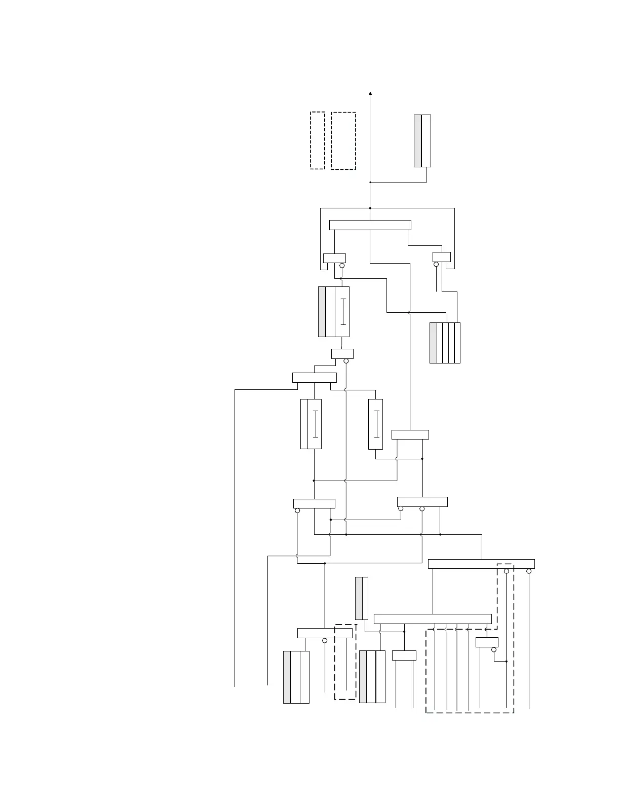
Figure 4-37: “Close” logic diagram
892827A3.cdr
Close request
Breaker Close
(from Breaker Detection)
At least one
contact programmed
(from Breaker Detection)
AND
OR
CLOSE
Close without
configured contact
AND
AND
CLOSE
Close when at least
one contact
configured
OR
2 sec
OR
CLOSE (from UV restoration)
CLOSE ( from UF restoration)
Relay ( Ready = 1)
OR
Block Close ( from Transfer scheme)
BLOCK
SETTING
Off = 0
Timer
AND
Breaker Failure
Autoreclose In-Progress
AND
CLOSE (from Autoreclose)
200 ms
CLOSE (from Transfer Scheme)
Upon dropout of the close signal and no
breaker close status detected, this timer
will start on the raising edge of a pulse
issued from either of the two timers, and
will produce positive pulse upon time
expiry.
This timer starts on the falling edge
of a pulse, and issues a positive
pulse upon time expiry
This timer starts on the falling edge
of a pulse, and issues a positive
pulse upon time expiry
For 850 only
For 850 only
Relay ( Ready = 1)
OPERATE
SETTING
FL Operand, Off = 0
OR
AND
SEAL-IN TIME
SETPOINT
t
AND
TYPE
SETPOINT
Pulsed
Self-Reset
RESET (command)
Latched
Operate Output
Relay 2 “CLOSE”
For 850
Operate the selected
Aux Relay programmed
for BKR close
For 845, 869, and 889 only
CLOSE ( from UV Reactive Power restoration)
Relay ( Ready = 1)
Aux Relay X ON
FLEXLOGIC OPERAND
Relay 2
Note: Relay 2 (Close) is set for breaker close
by default for 850 and 889 relays.
BKR 1 Local Close
OR
BKR 1 Remotel Close
BKR 1 Manual Close
FLEXLOGIC OPERAND
892827A3.cdr

Table of Contents

Related product manuals