EasyManua.ls Logo

GE Multilin 850 - Page 283

GE Multilin 850
616 pages
Print Icon
To Next Page IconTo Next Page
To Next Page IconTo Next Page
To Previous Page IconTo Previous Page
To Previous Page IconTo Previous Page
Loading...
CHAPTER 4: SETPOINTS PROTECTION
850 FEEDER PROTECTION SYSTEM – INSTRUCTION MANUAL 4–151
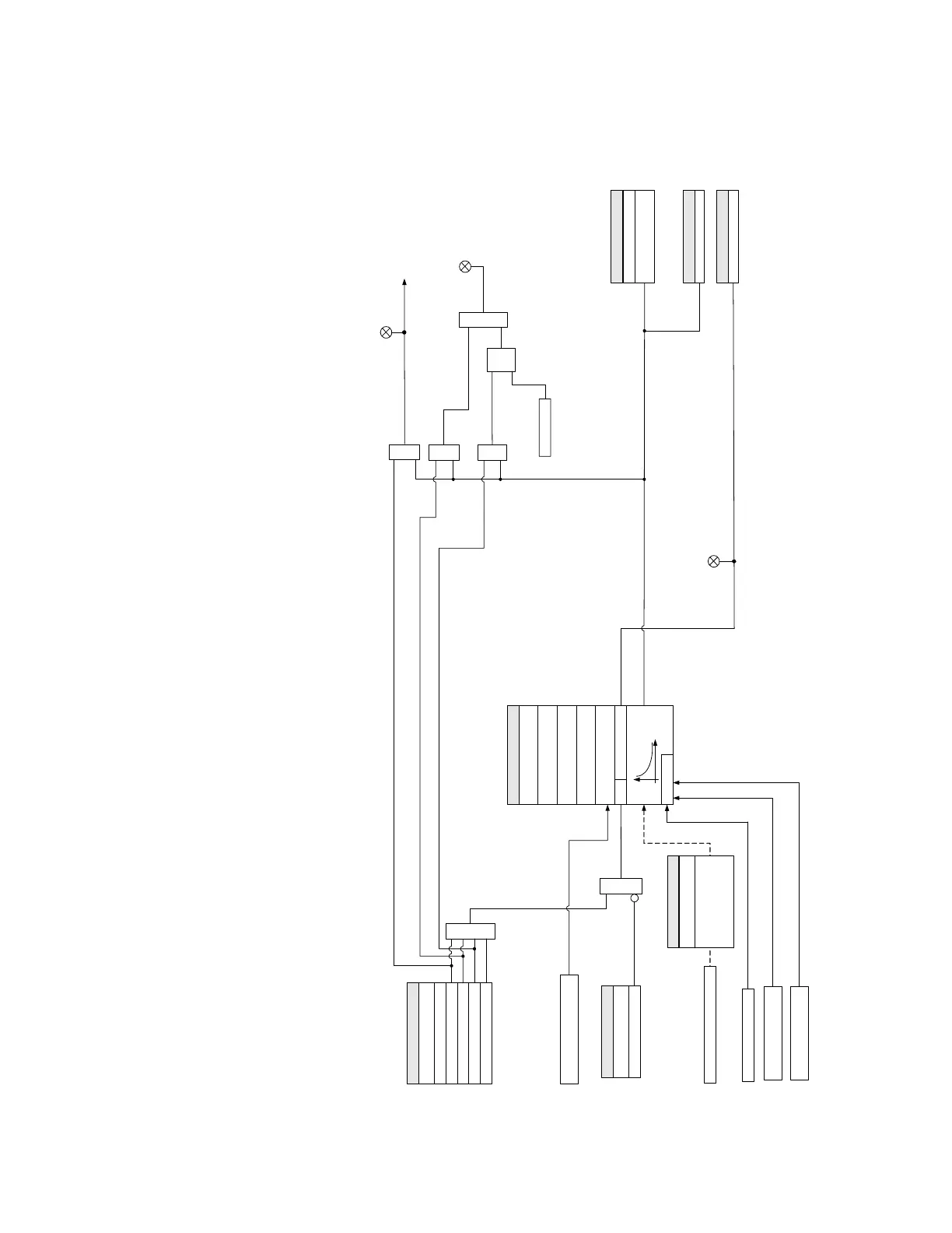
Figure 4-56: Sensitive Ground Time Overcurrent Protection logic diagram
894039A2.cdr
SETPOINTS
RUN
SETPOINTS
FUNCTION:
Disabled = 0
Trip
PICKUP:
CURVE:
TDM:
Isg > PICKUP
AND
Operate Output Relay 1 (TRIP)
LED: PICKUP
LED: TRIP
Alarm
OR
OR
Adjust PKP
AND
Latched Alarm
AND
RESET:
Sens Ground current (Isg)
From Sensitive Ground CT
SETPOINTS
BLOCK:
Off = 0
From Cold Load Pickup
LED: ALARM
RESET
Command
AND
S
R
LATCH
SETPOINTS
Do Not Operate, Operate
OUTPUT RELAYS 3 to 7
SETPOINTS
INPUT:
Phasor, RMS
Configurable
SGnd TOC 1 PKP
FLEXLOGIC OPERANDS
SGnd TOC 1 OP
FLEXLOGIC OPERANDS
DIRECTION:
Direction (from Sens Ground
Directional OC element)
From Autoreclose
(per shot settings)
Set
Dominant
From Manual Close
Blocking

Table of Contents

Related product manuals