EasyManua.ls Logo

GE Multilin 850 - Page 303

GE Multilin 850
616 pages
Print Icon
To Next Page IconTo Next Page
To Next Page IconTo Next Page
To Previous Page IconTo Previous Page
To Previous Page IconTo Previous Page
Loading...
CHAPTER 4: SETPOINTS PROTECTION
850 FEEDER PROTECTION SYSTEM – INSTRUCTION MANUAL 4–171
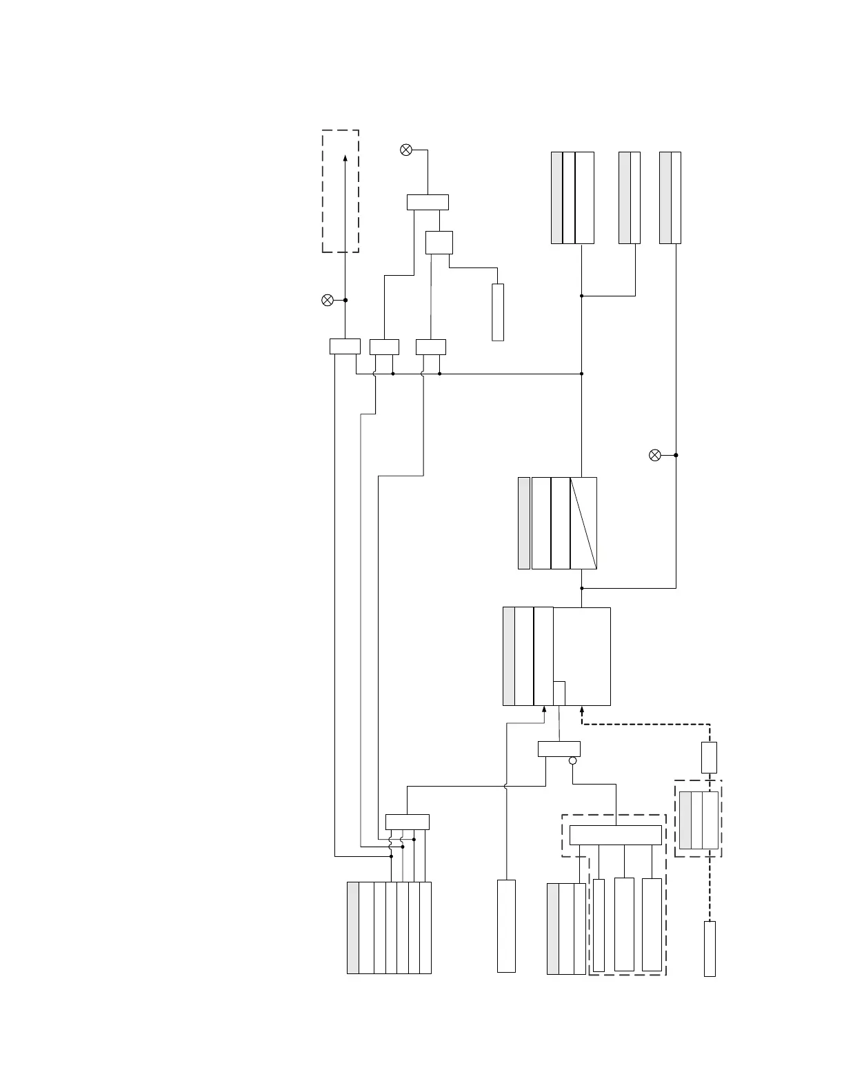
Figure 4-66: Negative Sequence Instantaneous Overcurrent logic diagram
894042A2.cdr
SETPOINTS
I_2 and I_1
RUN
SETPOINTS
BLOCK:
Off = 0
PICKUP:
(|I_2| – K * |I_1|)>
PICKUP
OR
AND
Operate Output Relay 1 (TRIP)
LED: TRIP
OR
OR
From Cold Load Pickup
Negative Sequence IOC
source
AND AND
SETPOINT
FUNCTION:
Disabled = 0
Trip
Alarm
Latched Alarm
PICKUP DELAY:
SETPOINTS
t
PKP
From Autoreclose
(per shot settings)
LED: ALARM
RESET
Command
AND
S
R
LATCH
LED: PICKUP
SETPOINTS
Do Not Operate, Operate
OUTPUT RELAYS
DIRECTION:
Phasor
DROPOUT DELAY:
t
DP
O
Configurable
Neg Seq IOC 1 PKP
FLEXLOGIC OPERANDS
Neg Seq IOC 1 OP
FLEXLOGIC OPERANDS
Set
Dominant
Direction (from Neg Seq
Directional OC element)
From Manual Close
Blocking
SETPOINTS
SIGNAL INPUT:
CT Bank 1 - J1
USED ONLY IN 845/889
USED ONLY IN 850
CONFIGURABLE IN 845

Table of Contents

Related product manuals