EasyManua.ls Logo

GE Multilin 850 - Page 321

GE Multilin 850
616 pages
Print Icon
To Next Page IconTo Next Page
To Next Page IconTo Next Page
To Previous Page IconTo Previous Page
To Previous Page IconTo Previous Page
Loading...
CHAPTER 4: SETPOINTS PROTECTION
850 FEEDER PROTECTION SYSTEM – INSTRUCTION MANUAL 4–189
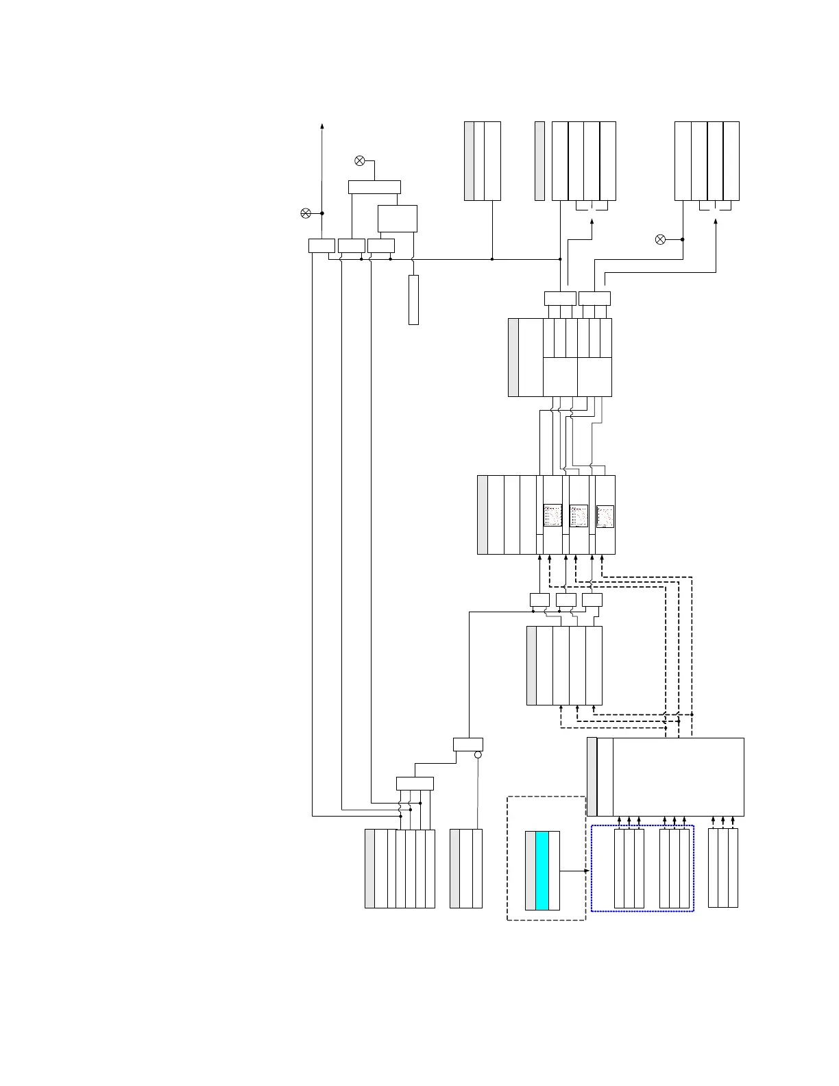
Figure 4-75: Phase Undervoltage Protection logic diagram
894046A2.cdr
SETPOINTS
SETPOINT
FUNCTION:
Disabled
Trip
PICKUP:
AND
Operate Output Relay 1 (TRIP)
LED: PICKUP
LED: TRIP
OR
Alarm
OR
OR
AND
Latched Alarm
AND
RUN
SETPOINTS
BLOCK :
Off = 0
LED: ALARM /
LATCHED ALARM
RESET
Command
AND
S
R
LATCH
Configurable
FlexLogic Operands
Phase UV1 OP:
Phase UV1 PKP:
Phase UV1 PKP C:
Phase UV1 PKP B:
Phase UV1 PKP A:
SETPOINTS
MODE: Phase to Ground,
Phase to Phase (for wye
connection)
Phase to Phase (Delta VTs)
RUN
RUN
PICK-UP DELAY:
UNDERVOLTAGE
CURVES:
VA(VAB) < PICKUP
VB(VBC) < PICKUP
VC(VCA) < PICKUP
OR
SETPOINTS
OPERATE:
ANY ONE
ANY TWO
ALL THREE
PHASES FOR
OPERATION:
PICK-UP:
ANY ONE
ANY TWO
ALL THREE
SETPOINTS
MINIMUM VOLTAGE:
VA(VAB) > MINIMUM
AND AND
VB(VBC) > MINIMUM
VC(VCA) > MINIMUM
AND
Phase UV1 OP C:
Phase UV1 OP B:
Phase UV1 OP A:
MODE:
}
{
{
}
Phase A voltage (VA)
Phase B voltage (VB)
Phase C voltage (VC)
Phase-to-Ground Voltages
Wye connection
Ph-Ph AB voltage (VAB)
Ph-Ph BC voltage (VBC)
Ph-Ph CA voltage (VCA)
Phase-to-Phase Voltages
Delta connection
Ph-Ph AB voltage (VAB)
Ph-Ph BC voltage (VBC)
Ph-Ph CA voltage (VCA)
Calculated Phase-to-Phase
Voltages – Wye connection
SETPOINTS
Do Not Operate, Operate
OUTPUT RELAYS 3 to 7
SETPOINTS
SIGNAL INPUT:
NAME( Ph VT Bnk1-J2
889 only

Table of Contents

Related product manuals