EasyManua.ls Logo

GE Multilin 850 - Page 431

GE Multilin 850
616 pages
Print Icon
To Next Page IconTo Next Page
To Next Page IconTo Next Page
To Previous Page IconTo Previous Page
To Previous Page IconTo Previous Page
Loading...
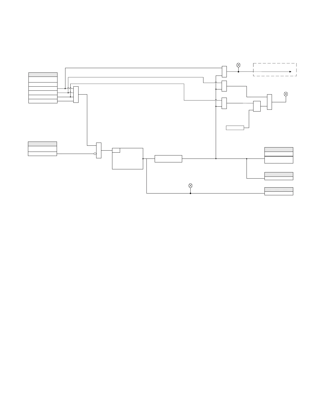
CHAPTER 4: SETPOINTS MONITORING
850 FEEDER PROTECTION SYSTEM – INSTRUCTION MANUAL 4–299
Figure 4-130: Loss of Communications logic diagram
894175A1.cdr
RUN
SETPOINTS
BLOCK
:
Off = 0
Comms Status
Inactive
A
N
D
Operate Output Relay 1 (TRIP)
LED: TRIP
O
R
O
R
A
N
D
A
N
D
SETPOINT
FUNCTION:
Disabled = 0
Trip
Alarm
Latched Alarm
PICKUP DELAY
LED : ALARM
RESET
Command
A
N
D
S
R
LATCH
LED: PICKUP
SETPOINTS
Do Not Operate, Operate
OUTPUT RELAYS
Configurable
Loss of Comms PKP
FLEXLOGIC OPERANDS
Loss of Comms OP
FLEXLOGIC OPERANDS
Set
Dominant

Table of Contents

Related product manuals